Что-то не так?
Пожалуйста, отключите Adblock.
Портал QRZ.RU существует только за счет рекламы, поэтому мы были бы Вам благодарны если Вы внесете сайт в список исключений. Мы стараемся размещать только релевантную рекламу, которая будет интересна не только рекламодателям, но и нашим читателям. Отключив Adblock, вы поможете не только нам, но и себе. Спасибо.
Как добавить наш сайт в исключения AdBlockРеклама
Телефонные звоноки и устранение подзванивания
|
Схема потребляет энергию от телефонной линии только во время сигнала вызова.
При использовании варианта с герконовым реле оно может быть типа РЭС55А РС4.569.601 (РС4.569.606) или РЭС55Б РС4.569.626 (РС4.569.631). Конденсатор С2 типа К50-29 на 63В. Вторая схема позволяет обойтись без электромеханического телефонного звонка. Сигнал вызова в виде прерывистого звукового сигнала создается пьезоизлучателем BF1 (любого типа). Схема состоит из двух генераторов, собранных на микросхеме D1 типа 561ЛЕ5 (или 561ЛА7), усилителя сигнала на транзисторе VT1 типа КТ940А (КТ630Б), пьезоизлучателя ЗГИ (или аналогичного). Диодную матрицу VD1 можно заменить четырьмя диодами типа КД102А. Резисторы и конденсаторы подойдут любого типа. ![]() В настоящее время у многих имеются телефоны с кнопочным набором номера и пьезозвонком. Типичная схема такого вызывного устройства (звонка) приведена ниже. Использование небольшой доработки, показанной на рисунке, позволит исключить подзванивание при наборе номера на параллельном ТА. При правильной сборке и исправных деталях все схемы настройки не требуют.
В следующей статье предлагается схема вызывного устройства для телефона. Это устройство будет незаменимо в многокомнатной квартире, где нецелесообразно устанавливать телефонный аппарат в каждой комнате. Однако звонок телефона, установленного в одной комнате, можно не услышать из другой комнаты или кухни. Предлагаемое устройство имеет световую индикацию и плавную регулировку громкости вызывного сигнала, что выгодно отличает его от других подобных устройств. Кроме того, вызывной сигнал этого устройства аналогичен приятному мелодичному сигналу вызова, характерному для импортных телефонных аппаратов. Указанный факт позволяет применять это устройство в качестве замены электромеханическому звонку (с резким, неприятным звуком и плохо регулируемой громкостью) в старом телефонном аппарате. Возможно, ваш старый телефон обретет вторую молодость.
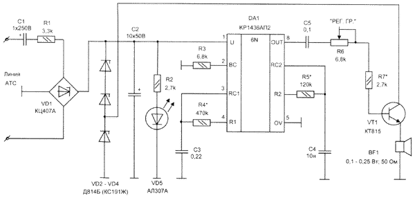
Важно также отметить, что в качестве источника звука в предлагаемой схеме используется малогабаритная динамическая головка BF1, которую легче приобрести и конструктивно удобнее установить в корпус устройства, чем пьезокерамический излучатель или электромеханический звонок. В качестве генератора вызывного сигнала в схеме применена специализированная микросхема КР1436АП2, имеющая множество аналогов различных зарубежных фирм (FT2411, KA2411, BA8205, DBL5002, TA31002P, CIC9106A,WTC9106A). Микросхема требует минимального количества навесных элементов и имеет низкий ток потребления. Кроме того, микросхема позволяет изменять тональность вызывного сигнала подбором номиналов навесных элементов (R4, R5). В целом схема устройства проста в реализации, все элементы имеют малые габариты и могут уместиться в небольшой коробочке. Диодный мост можно заменить любым аналогичным или четырьмя диодами типа КД102А, КД105. Светодиод VD5 можно использовать любой, подобрав яркость свечения резистором R2. Регулятор громкости R6 — малогабаритный, любого типа. Элементы схемы располагают на печатной плате (можно использовать кусок макетной платы) и помещают в подходящий корпус. Устройство подключают параллельно телефонной линии. При правильной сборке и исправных деталях схема настройки не требует. Эдуард Бананов |
Данное устройство будет полезно тем, у кого в квартире несколько комнат, а
телефонный аппарат (ТА) один и его звонок можно не услышать из соседней комнаты
или кухни. Наиболее простым выходом из положения может быть подключение
параллельно к ТЛ еще одного звонка в другой комнате от старого сломанного
телефона. Звонок включается последовательно с конденсатором емкостью 1 мкФ на
рабочее напряжение 160 В. Но в этом случае при наборе телефонного номера на
телефоне (когда в линию формируются прерывателем импульсы), дополнительный
звонок будет позванивать. То же самое будет происходить, если к линии подключены два ТА параллельно. Это неудобно, так как создает лишний шум, а если в квартире два ТА, то можно по ошибке снять трубку, приняв подзванивание за сигнал вызова. Избавиться от этой проблемы поможет дополнение схемы телефона, приведенное на рисунке выше. Показаны два простых варианта устранения "подзвонки". Устройства пояснений не требуют и позволяют использовать тот же электромеханический звонок, что установлен в ТА.
