Что-то не так?
Пожалуйста, отключите Adblock.
Портал QRZ.RU существует только за счет рекламы, поэтому мы были бы Вам благодарны если Вы внесете сайт в список исключений. Мы стараемся размещать только релевантную рекламу, которая будет интересна не только рекламодателям, но и нашим читателям. Отключив Adblock, вы поможете не только нам, но и себе. Спасибо.
Как добавить наш сайт в исключения AdBlockРеклама
Простой телефон-трубка
|
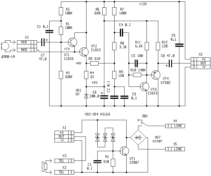
Была у меня трубка от какого-то нашего советского модема который за ненадобностью был разбазарен. В трубке маленькая схемка была, видимо к микрофону в качестве которого применен был ДЭМШ-1А и обычный телефонный капсюль с сопротивлением обмотки 100 ом. Возникла идея сделать телефон без номеронабирателя и звонка. Его очень удобно использовать в качестве пареллельного телефона, который к тому же не будет мешать модему.
Схема собрана на двух маленьких платах. Одна плата с усилителями микрофона и телефона расположена под микрофоном, другая, на которой собран узел защиты от сигнала вызова (а это примерно 80-120 вольт) и движковый выключатель для ответа и отключения после окончания разговора под телефонным капсюлем. Детали использованы с дохлыт плат принтеров, мониторов, источников питания персоналок и т.д. Транзисторы С1815 - запросто меняются на наши КТ315. С3987 - мощный составной транзистор с большим коэффициентом усиления, что-то около 10000-15000. Но думаю подойдет и обычный мощный, например КТ815. Его задача всего лишь срезать напряжение звонка до 20 вольт чтобы схеме дурно не было и все. Стабилитрон VD1 имеет напряжение стабилизации 5 вольт, импортный, поэтому и маленький. Из-за малых размеров соответственно и детали подобраны. Резисторы например от дохлых мышей я использовал, аналог наш МЛТ-0,05 будет. Подойдут по размеру и мощностью 0.12 вт, если их поставить вертикально. Разъемы малогабаритные любые, я использовал например от дохлых мышек. Напряжения на схеме указаны при "снятой" трубке.
К рисункам печатных плат добавлю следующее: двухсторонний текстолит; С7, С8, С9 и переключатель установлены с обратной стороны; при выводе на печать нижней печатки зеркалить изображение. Трубки раньше были как правило одинаковые так как применялись стандартный угольный микрофон и телефонный капсюль. Думаю эти платы могут и подойти по размеру. Если нет тогда уж как нибудь самому разводить. Сергей Чернов |