Что-то не так?
Пожалуйста, отключите Adblock.
Портал QRZ.RU существует только за счет рекламы, поэтому мы были бы Вам благодарны если Вы внесете сайт в список исключений. Мы стараемся размещать только релевантную рекламу, которая будет интересна не только рекламодателям, но и нашим читателям. Отключив Adblock, вы поможете не только нам, но и себе. Спасибо.
Как добавить наш сайт в исключения AdBlockРеклама
Автомат включения света при телефонном звонке
|
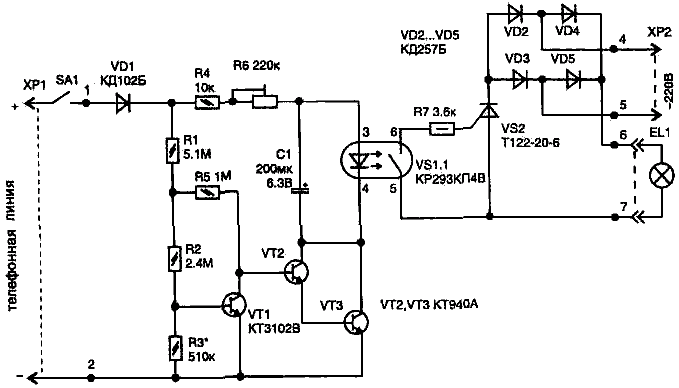
У меня в квартире один из телефонов установлен в коридоре, где мало естественного света, и, чтобы им воспользоваться, освещение приходится включать, а после окончания разговора надо не забыть его выключить. Приведенная на рис.1 схема при снятии трубки с ТА автоматически включит освещение или местную подсветку. При этом устройство не потребляет энергию в ждущем режиме. Включение осветительной лампы EL1 производит электронный тиристорный коммутатор VS2. Оптронный ключ VS1 управляет от крыванием тиристора и обеспечивает полную развязку ТЛ от сети 220 В. Для работы оптронного ключа достаточно тока через внутренний светодиод менее 1 мА, что не перегружает ТЛ. ![]() Рис.1. Электрическая схема для автоматического включения подсветки ![]() Рис.2 Вариант схемы с возможностью подключения к ТЛ в любом месте При снятии телефонной трубки с аппарата группа контактов S1 (датчик положения трубки) переключится и подаст питание на приставку. Использование имеющейся в любом ТА группы контактов (S1) позволяет упростить схему. Настройка подключенного к ТА устройства заключается в установке минимального потребляемого тока от ТЛ резистором R1 (при снятой трубке). В начале настройки резистор должен быть установлен на максимальное сопротивление, и, постепенно его уменьшая, добиваемся полного открывания тиристора VS2 (свечения лампы). Мощность лампы может быть 15...100 Вт (в этом случае не нужен радиатор для тиристора). Конденсатор С1 (типа К50-16) уменьшает моргание лампы при наборе номера, когда кратковременно происходит разрыв линии. Подключение схемы показано для ТА с механическим номеронабирателем. Небольшое усложнение схемы, рис.2, позволяет упростить подключение приставки. В этом случае не потребуется вскрывать ТА, а соединение к ТЛ выполняется в любом удобном месте, параллельно с аппаратом (необходимо только соблюдать полярность, указанную на схеме).
|

