Что-то не так?
Пожалуйста, отключите Adblock.
Портал QRZ.RU существует только за счет рекламы, поэтому мы были бы Вам благодарны если Вы внесете сайт в список исключений. Мы стараемся размещать только релевантную рекламу, которая будет интересна не только рекламодателям, но и нашим читателям. Отключив Adblock, вы поможете не только нам, но и себе. Спасибо.
Как добавить наш сайт в исключения AdBlockРеклама
Автоматическая запись телефонного разговора
|
Если вам необходимо записать телефонный разговор, то не торопитесь подавать сигнал с телефонной линии (ТЛ) сразу на вход магнитофона. Это приведет к появлению фона с частотой 50 Гц в линии (за счет проникновения пульсации с сетевого блока питания магнитофона), что отразится на разборчивости речи и качестве записи разговора, да и абонент, с которым идет разговор, может заподозрить незаконное прослушивание ТЛ. Кроме того, такое подключение может повредить входной каскад магнитофона и нарушить режим работы ТЛ. В момент вызова абонента амплитуда напряжения в линии превышает 120 В.
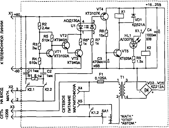
На рис.1 приведена схема устройства, которая избавляет от всех этих проблем и при необходимости может использоваться для автоматической записи любых разговоров по телефону. Устройство питается от сети 220 В и в режиме ожидания потребляет минимальную энергию — ток холостого хода трансформатора Т1. Магнитофон включается только при снятии телефонной трубки через 1 секунду и отключается после того, как трубку положат на ТА. Задержка необходима, чтобы схема не срабатывала от кратковременных скачков напряжения, возникающих при наборе номера на ТА. Для этих целей лучше использовать магнитофон с электромагнитным прижимом звуковой головки к ленте, например ЯУЗА-220. Если же применить переносной магнитофон с механическим прижимом, то он должен будет находиться постоянно в режиме записи (без включения питания), что приведет к продавливанию резинового валика тянущего магнитную ленту, а также прилипанию к нему ленты, что может ее повредить (эффект "жевания" ленты). Схема подключается к телефонной линии в любом удобном месте, соблюдая полярность, указанную на схеме. Устройство состоит из индикатора снятой трубки (VT1...VT3, работа их описана в статье выше), оптронного коммутатора (U1), транзисторных ключей (VT4, VT5), реле переключения цепей К1, К2 и блока питания (Т1, VD2... VD5). Использование оптронной светодиодной пары U1 позволяет получить электрическую развязку ТЛ от схемы управления и сети 220 В. Конденсаторы С1 и С2 обеспечивают развязку цепей магнитофона от постоянной составляющей в ТЛ; СЗ — выполняет задержку включения реле К1 и К2. Для удобства пользования устройством включатель питания SA1 установлен трехпозиционный. Это позволяет включать магнитофон, не включая схему автомата при прослушивании записи.
В схеме применены резисторы типа С2-23; конденсаторы С1, С2 типа К73-16В на 100 В, СЗ — К52-1 на 6 В, С4 — К50-24 на 63 В; реле К1, К2 типа РЭС9 РС4.524.200; переключатель SA1 типа ПГ2-18-ЗП4Н. Штекер Х1 — стандартный телефонный, Х2 — широко используемый в бытовой радиоаппаратуре для передачи звуковых сигналов, ХЗ — сетевая вилка любого типа, гнезда Х4, Х5 типа Г4,0 или аналогичные. В качестве трансформатора Т1 можно использовать любой малогабаритный, обеспечивающий достаточное для работы реле напряжение (16... 25 В) во вторичной обмотке. При настройке схемы может потребоваться подбор резистора R6. Для контроля работы автомата используется светодиод HL1, который светится при включении питания автомата и гаснет при снятии трубки с телефона (при этом включается контактами реле К1.2 сетевое питание магнитофона). Внешний вид конструкции корпуса показан на рис.2.
|