LAB599.RU — интернет-магазин средств связи
EN FR DE CN JP
QRZ.RU > Каталог схем и документации > Схемы наших читателей > Дайджест радиосхем > Сигнализатор с селекцией количества звонков

Сигнализатор с селекцией количества звонков




Сигнализатор с селекцией количества звонков

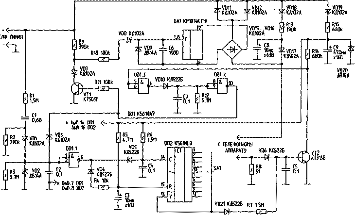
  При эксплуатации телефонного аппарата иногда возникает необходимость селекции количества сигналов вызова (звонков), приходящих на телефон. Схема, приведенная на рисунке, позволяет достаточно просто реализовать "входящую" селекцию посылок вызова с АТС. В отличие от сигнализатора [I], устройство выполнено с питанием от телефонной линии и практически на 100% подавляет необходимые звонки. В состав приставки входят:

- входной узел приема и обработки посылок вызова на DD1.1, R1...R3, С1, С2, С4, VD1, VD2...VD5; - счетчик количества звонков - DD2; - ключ подключения телефона к линии - DA1, VD13...VD16; - узел подъема трубки на VT1, VT2, R8, R14, VD6, С5, DD1.2,DD1.3; - элементы питания 60B-VD17,VD18,R13,C8; 8В-VD19.VD20.R15, С9; - переключатель селектора звонков - SA1.

 Сигнализатор с селекцией количества звонков

  В исходном состоянии трубка положена, на R8 нет падения напряжения, вследствие чего VT2 закрыт, и через элементы DD1.3, DD1.2 (логическая "1" на выходе 10 DD1.2) поддерживается открытое состояние VT1. Ключ DA1 закрыт, и мост VD13...VD16 отключает телефон от телефонной линии. В этом состоянии на верхний по схеме вывод телефонного аппарата подается напряжение 40...60 В через цепочку VD18, R13, С8, VD17. Предположим, переключатель SA1 подключен к выводу 10 счетчика DD2. При поступлении вызова с АТС он не проходит непосредственно на телефон, а обрабатывается DD 1.1 и последовательно переключает счетчик DD2. После четвертого вызова высокий уровень с выхода 10 DD2 через VD21, R7 открывает транзистор VT2 и тем самым через DD1.3, DD1.2, VT1 открывает ключ DA1. Телефон через открытый мост VD13...VD16 подключается к линии и начинает звонить с пятой посылки вызова. Одновременно через VD3 запирается входной узел DD1.1.

  Меняя положение SA1, можно регулировать число пропущенных звонков. При подключении SA1 к выводу 3 DD2 телефон соединен с линией постоянно. Работа узла подъема трубки происходит аналогично описанной в [2]. При снятой трубке падение напряжения на R8 открывает VT2 и через DD1.3, DD1.2 запирает VT1. Напряжение с линии через R9, RIO, VD8 открывает ключ DA1, мост VD 13...VD16 и подключает телефон к линии. Процесс поднятия трубки необходимо рассматривать в динамике, так как емкость С8 разряжается через открытый телефон достаточно быстро, и если ключ DA1 не успевает открыться до окончания разряда С8, телефон не подключается к линии. Необходимое время для открывания DA1 обеспечивает цепочка VD10, R12, С7, которая заряжается очень быстро, а разряжается около 1 с. Обычно этого достаточно для устойчивого подключения телефонного аппарата к линии. Далее уже само напряжение линии через открытый телефон поддерживает на резисторе R8 необходимое напряжение, превышающее 0,8 В, которое удерживает VT2 в открытом состоянии. Во время набора номера цепочки VD6, С5, а также VD10, R12, С7, и VD8, VD9, С6 не позволяют отключить телефон от линии. Если трубка положена больше чем на 1 с, схема возвращается в исходное состояние. Данное устройство можно применять в качестве "ночного" телефона, когда первые 5...6 звонков игнорируются, а дозвониться сможет лишь тот абонент, который знает, что трубку снимут после 6...7 звонка.

  Другой возможный случай применения приставки-селектора - установление приоритетов поступления вызова в работе двух параллельных аппаратов, находящихся в разных помещениях. В этом случае один из аппаратов подключается через приставку-селектор. При поступлении сигнала вызова звонит только один аппарат. Если же трубка не была снята в течение определенного количества звонков, начинает звонить и второй аппарат. Получается своеобразная приставка "директор-секретарь". Применять такую приставку можно на любых типах АТС с номинальным напряжением станционных батарей 48...60 В и неизменяемой полярностью при установлении соединения.

  Литература:
1. Евсеев А. Приставки к телефонным аппаратам//В помощь радиолюбителю: Сборник. Вып.112. - М.: Патриот, 1991.-С.28-36.
2. Дрик А., Балахничев И. Микро-АТС//Радиолюбитель.- 1996.-N6.-C.20-21

А.ДРИК
И.БАЛАХНИЧЕВ
РЛ №5, 1997

Источник: shems.h1.ru

Партнеры