LAB599.RU — интернет-магазин средств связи
EN FR DE CN JP
QRZ.RU > Каталог схем и документации > Схемы наших читателей > Дайджест радиосхем > Малошумящий антенный усилитель с симметричным входом и регулировкой усиления

Малошумящий антенный усилитель с симметричным входом и регулировкой усиления




Малошумящий антенный усилитель с симметричным входом и регулировкой усиления

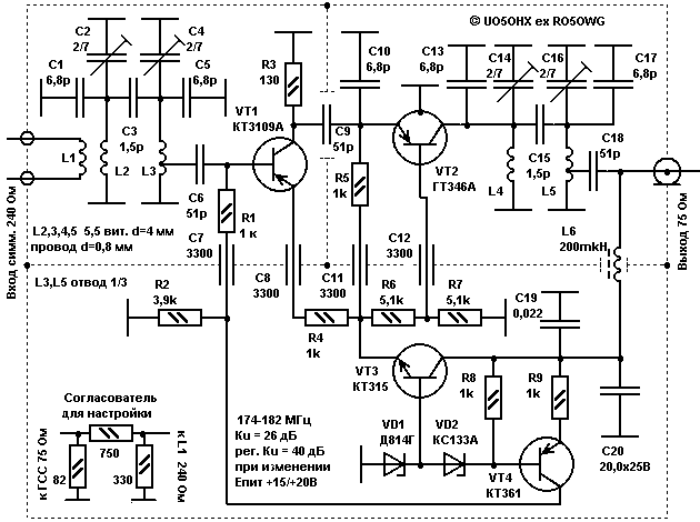
  Усилитель для 6-го телевизионного канала с симметричным входом устанавливаемый на антенне и подключаемый непосредственно к петлевому вибратору. Применялся в самодельной системе кабельного телевидения, и для поддержания постоянной диаграммы уровней обеспечивает глубокую (40 дБ) регулировку усиления, изменением напряжения питания от 15 до 20 вольт. Максимальное усиление 26 дБ на нагрузке 75 Ом. Параметры катушек приведены на схеме.

 Малошумящий антенный усилитель с симметричным входом и регулировкой усиления

Шустиков Е. Г.
UO5OHX ex RO5OWG

Источник: shems.h1.ru

Партнеры