LAB599.RU — интернет-магазин средств связи
EN FR DE CN JP

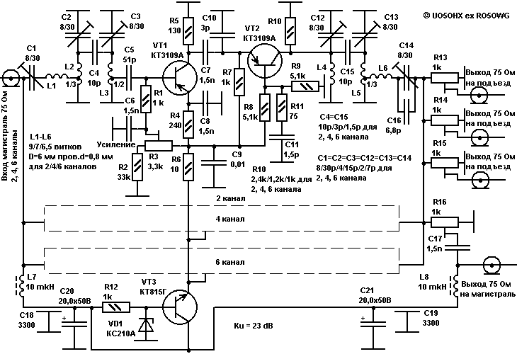
Трехканальный усилитель кабельного ТВ




Трехканальный усилитель кабельного ТВ

  Усилитель предназначен для простых самодельных сетей кабельного телевидения. Состоит из 3-х канальных модулей (2-й, 4-й и 6-й частотные каналы). Усиление каждого модуля 24 дБ с регулировкой. Питание +20В вместе с сигналом поступает по междомовым магистральным кабелям. Суммарный ток потребления 3-х модулей 60 мА. Транзистор VT3 установлен на радиаторе. Выходы на подъезды и магистраль регулируемые.

 Трехканальный усилитель кабельного ТВ

Шустиков Е. Г.
UO5OHX ex RO5OWG

Источник: shems.h1.ru

Партнеры