LAB599.RU — интернет-магазин средств связи
EN FR DE CN JP

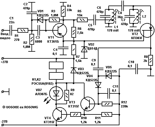
Схема контроля наличия видеосигнала




Схема контроля наличия видеосигнала

  Эта схема применена для автоматического включения-отключения ТВ передатчика по наличию строчних синхроимпульсов видеосигнала поступающего с радиорелейной линии. Селектор синхроимпульсов на VT1 заимствован из схемы телевизора. Контакты реле К1 и К2 задействованы в схеме управления передатчиком.

Шустиков Е. Г.
UO5OHX ex RO5OWG

Источник: shems.h1.ru

Партнеры