Что-то не так?
Пожалуйста, отключите Adblock.
Портал QRZ.RU существует только за счет рекламы, поэтому мы были бы Вам благодарны если Вы внесете сайт в список исключений. Мы стараемся размещать только релевантную рекламу, которая будет интересна не только рекламодателям, но и нашим читателям. Отключив Adblock, вы поможете не только нам, но и себе. Спасибо.
Как добавить наш сайт в исключения AdBlockРеклама
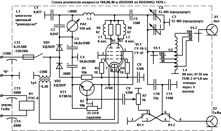
Усилитель мощности любительского КВ передатчика
|
Этот усилитель мощности предназначен для работы в диапазонах 160,80,40 метров на одну антенну - полуволновый диполь диапазона 160 м запитанный с конца. Именно это обстоятельство определяет построение выходной контурной системы. Кроме того на антенне наводится 150 вольт в.ч. от передатчиков СВ и ДВ диапазонов. Обычно применяемый П-контур с задачей фильтрации частот ниже рабочей не справляется и на аноде VL1 происходит перенос модуляции радиовещательных станций (напоминает Люксембургско-Горьковского эффект). Параллелный же контур, уступая П-контуру в фильтрации гармоник, лучше справляется с фильтрацией субчастот. Потенциомертом R2 устанавливается нормальное смещение для лампы (22-24В), а потенциометром R7 - напряжение возбуждения. Питание на усилитель необходимо подавать через трехконтактную вилку исключающую смену фаз питающей сети. Кроме того необходимо внешнее защитное заземление корпуса усилителя. Транзистор и лампа усилителя вполне позволяют работать на всех КВ диапазонах, соответственно изменив выходную контурную систему.
Шустиков Е. Г. |