Что-то не так?
Пожалуйста, отключите Adblock.
Портал QRZ.RU существует только за счет рекламы, поэтому мы были бы Вам благодарны если Вы внесете сайт в список исключений. Мы стараемся размещать только релевантную рекламу, которая будет интересна не только рекламодателям, но и нашим читателям. Отключив Adblock, вы поможете не только нам, но и себе. Спасибо.
Как добавить наш сайт в исключения AdBlockРеклама
Высокая скорость / Zero-IF PSK приемопередатчик данных.
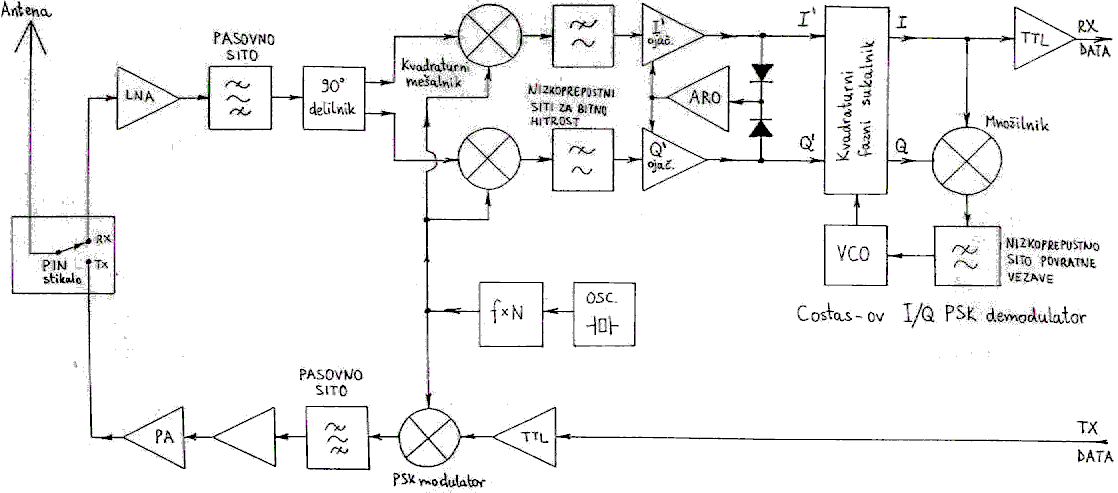
Zero-IF PSK приемопередатчик данных.
Большинство проблем прямоконверсионного PSK приёмника может быть
преодолено в так называемом Zero-IF PSK приёмнике, как показано на Рис.2.
Zero-IF PSK приемопередатчик требует подобных аппаратных
средств к прямоконверсионному PSK приемопередатчику. Главное различие
находится в местном генераторе.
Zero-IF PSK получатель включает микшер квадратуры, который обеспечивает два сигнала вывода 1 и 0 с той же самой пропускной способностью, как в прямоконверсионном RX. Сигналы 1 и 0 содержут всю информацию ввода PF сигналf, но они не демодулируют сигнале. Начиная с Zero-IF RX содержит, LO свободного доступа, его стадия конечно не согласован на передатчик. Далее, если имеется различие между частотами передатчика и приёмника, phasor, представленные сигналы 1 и 0 буду вращаться по разряду, соответствующему различию из этих двух частот.
В демодуляторе информация, 1 и 0 сигналы должены питаться к стадии shifter, чтобы противовращать phasor. Стадия shifter сохраняется синхронизированной в правильной стадии и разряду обратной связью S Costas-loop. Так как Costas-loop целого демодулятора работает на высоких уровнях сигналов и на относительно низких частотах, это может быть построено на недорогих чипах 74HCxxx, которые не требуют никакой настройки вообще!
Zero-IF PSK приёмник требует линейного усиления сигналов 1 и 0. Ограничение 1 и 0 сигналы очень вредно для отношения сигнал/шуму. Если усилители Zero-IF являются соединенным AC, данные randomization, требуются. С другой стороны, Zero-IF PSK приемопередатчик не включает, любые критические стадии или непостоянные петли обратной связи и поэтому легко восстанавливаемы.
Поиск простого PSK приемопередатчика проектируется, я попытался строить, и прямоконверсионный и Zero-IF PSK приемопередатчик для 23cm. 23cm диапазон предлагает достаточную пропускную способность для 1.2Mbit/s. Целый приемопередатчик может быть собран на обычной, недорогой glassfiber-эпоксидной смоле, расщепляют FR4 (текстолите). Наконец, потери распространения без оптической видимости меньшие в 23cm диапазоне, чем в более всоких микроволновых частотах.
Прямоконверсионный PSK приемопередатчик для 23cm получился очень простой. Усилители, использующие только один LM311 компаратор напряжения каждый, работают как усилитель ограничения. Единственное ограничение этого приемопередатчика было VCXO. Из-за неопределенного динамического ответа VCXO, диапазон фиксации Costas-loop RX был только относительно +/-5kHz. Даже это число было едва востановимы, с тех пор, даже два кристалла от одного производителя имели весьма различные динамические ответы в VCXO.
Zero-IF 23cm PSK приемопередатчик оказался более сложный, из-за линейного IF усиления AGC и дополнительного Costas-loop демодулятора. С другой стороны, Zero-IF 23cm PSK RTX получился полностью восстанавливаемый, так как, не имеется никаких критических частей или непостоянных встроенных схем. Использутся только дешевые детали.
Разработка и оформление Андрея Александровича Борисенко aka ICE.
По всем вопросам просьба писать мне на icenet (at) narod.ru