Что-то не так?
Пожалуйста, отключите Adblock.
Портал QRZ.RU существует только за счет рекламы, поэтому мы были бы Вам благодарны если Вы внесете сайт в список исключений. Мы стараемся размещать только релевантную рекламу, которая будет интересна не только рекламодателям, но и нашим читателям. Отключив Adblock, вы поможете не только нам, но и себе. Спасибо.
Как добавить наш сайт в исключения AdBlockРеклама
Высокая скорость / Интерфейс 1.2Мбит/с трансивера.
Интерфейс 1.2Мбит/с трансивера.
Любительские интерфейсы пакетного радио для потоков данных выше 100kbit/s не очень популярны. Один из наиболее популярных последовательных интерфейсов, Zilog Z8530 SCC, только включает DPLL для восстановления часов RX, которое может работать 250kbit/s. Другие интегральные схемы, подобно старому Z80SIO, MC68302, используемый в TNC3 или новом MC68360 не включают никакие схемы восстановления часов вообще. В дополнение к восстановлению часов RX, данные шифрации/дешифрации и иногда даже NRZ/NRZI дифференциальный кодирование/декодирование необходимо обеспечивать внешними схемами.
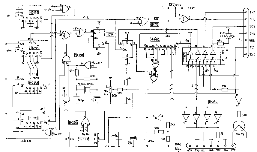
Схема, показанная на Рис.27
была специально разработана, чтобы связать
с помощью интерфейса описанного PSK приемопередатчика Z8530 SCC,
хотя это будет вероятно работать с другими последовательными HDLC
контроллерами также. Схема включает вставку DPLL, что только требует
8-разрядов, выше синхронизируют частоту (9.8304MHz), хотя обеспечивает
разрешающую способность 256 обычным DPLL с 315MHz часами.
Шифрация/дешифрация использует регистр сдвига с линейной обратной связью с EXOR. Взбирающийся полиномиал - тот же самый как тот используемый в K9NG/G3RUH модемах: 1+X^12+X^17. Из-за избыточности в потоке данных AX.25 (нулевая вставка и стирание), простой шифратор полиномиала полностью достаточен преодолеть AC ограничение сцепления описанных PSK приемопередатчиков.
Схема интерфейса также включает 75-ohm драйверы линии и приёмники, если PSK приемопередатчик установлен на некотором расстоянии от интерфейса. Однако, подключения должны сохраниться короткими на стороне к компьютерному последовательному порту. Описанный интерфейс только обеспечивает один сигнал часов, так как это предназначено для симплексной операции с описанным PSK приемопередатчиком. Конечно DPLL заблокирован в течение передачи, так, чтобы схема снабдила устойчивым часам передатчику. Полярность сигнала часов может быть выбрана переходным устройством. При использовании Z8530 RTxC или вводов часов TRxC.
Бит - синкронизации шифрования схема построена на одностороннем PCB как показано на Рис.28 и Рис.29.


Это только требует одной настройки, DCD treshold, и последний может только быть выполнен, когда шум присутствует на вводе RXM.
Разработка и оформление Андрея Александровича Борисенко aka ICE.
По всем вопросам просьба писать мне на icenet (at) narod.ru