Что-то не так?
Пожалуйста, отключите Adblock.
Портал QRZ.RU существует только за счет рекламы, поэтому мы были бы Вам благодарны если Вы внесете сайт в список исключений. Мы стараемся размещать только релевантную рекламу, которая будет интересна не только рекламодателям, но и нашим читателям. Отключив Adblock, вы поможете не только нам, но и себе. Спасибо.
Как добавить наш сайт в исключения AdBlockРеклама
Высокая скорость / 1.2Mbit/s доступ в диапазоне 13см
13 см PSK трансивер для пакетного радио на 1.2 Мбит/сек.
1. Вступление
Выбор приемопередатчика для быстродействующего пакетного радио не прост. Лучше должно использовать симплекс FM приемопередатчик или более сложный PSK приемопередатчик. Каждый имеют ипреимущества и недостатки. Трудно предсказать, который станет более практичным. Однако, увеличивая скорость передачи, и пропускную способность сигнала, диапазон частот тоже должен рассматриваться.
Увеличивая скорость данных относительно 100kbit/s, конечная пропускная способность сигнала приемлема в микроволновом диапазоне. Мощность передатчика, доступная в микроволновых частотах небольная. Поэтому диапазон становится ограничением даже для связи пакетного радио. PSK приемопередатчик с последовательным датчиком предлагает радио диапазон, который является между 5dB и 15dB большим и пропускная способность сигнала, которая является меньше чем половина когда по сравнению с FM приемопередатчиком. В пакетном радио главная проблема PSK приемопередатчика - начальное приобретение сигнала RX. Последний - функция неуверенности частоты передачи. В простой biphase PSK (BPSK) системе с модуляцией градусов 0/180, начальное приобретение сигнала требует сложной петли поиска, если погрешность настройки частоты превышает 10%. Quadriphase PSK (QPSK) позволяет дальнейшее деление на два пропускных сигнала за счет намного более сложного протокола демодуляции и даже более критическое начальное приобретение сигнала.
Поэтому PSK является более простым и дешёвым . С другой стороны, приобретение сигнала низко - земной передачи спутников пакетного радио только в 1200bit/s PSK очень трудно.
В этой статье будет описан успешный проект 13cm BPSK приемопередатчика. В 13cm любительском диапазоне, сумма неопределенности частоты приёмника и передатчика по крайней мере 10kHz использование высшего качества данные компенсируют температурой xtal генераторы. Реально мировое число - 100kHz неустойчивость частоты, которая требует МИНИМАЛЬНОЙ разрядной нормы относительно 1Mbit/s!
С вышеупомянутым ограничением удобный выбор должен использовать 1.2288Mbit/s для пакетного радио. Это число может легко быть получено из стандартной скорости в бодах xtals, получающийся 32-кратным умножением из 38.4kbit/s или 1024-кратным умножением 1200bit/s. Конечно, описанный приемопередатчик может также использоваться для других цифровых передач данных, которые требуют скорости порядка мегабита, подобно сжатой цифровой телевизионной передаче.
2. 13cm PSK проект приемопередатчика
Так как вышеупомянутая PSK модуляция неизвестна большинству радиолюбителей, 13cm PSK блок-схема приемопередатчика будет снечала описана. Та же самая форма PSK модуляции, а именно градусы 0/180 BPSK, позволяют использовать много различных видов приемопередатчика. Например, сигнал PSK может быть произведен в IF частоте, а затем преобразован в конечную частоту передатчика. Сигнал PSK может также быть получен непосредственно в конечной частоте и даже после предварительного усилителя мощности. Наконец, сигнал PSK может также получиться через стадии умножения частоты, но здесь нельзя забыть, что PSK углы стадии модуляции умножены на точно те же самые факторы как частота передатчика.
PSK демодулятор может быть последовательным или непоследовательным. Последовательный PSK демодулятор предлагает больший радио диапазон, но требует местной регенерации передатчика. Сигнал PSK - демодулируется когерентным умножением с восстановленным трансивером в сбалансированном миксере. Регенерация трансивера требует нелинейной обработки сигнала PSK (в случае BPSK, это может быть удвоитель частоты) и узкий фильтр bandpass (обычно в форме блокированной стадии петли).
Сигнал PSK может быть удобно демодулирован IF частота или непосредственно в приёмнике вводит частоту. PSK приёмнок может быть разработан как конверсионный приёмник точно так же, как и SSB приёмник. Регенерация трансивера может быть выполнена squaring петлей (удвоитель частоты) или Costas петлей. Точно так же как SSB, PSK демодуляторы очень чувствительны к маленьким погрешностям частоты трансивера.
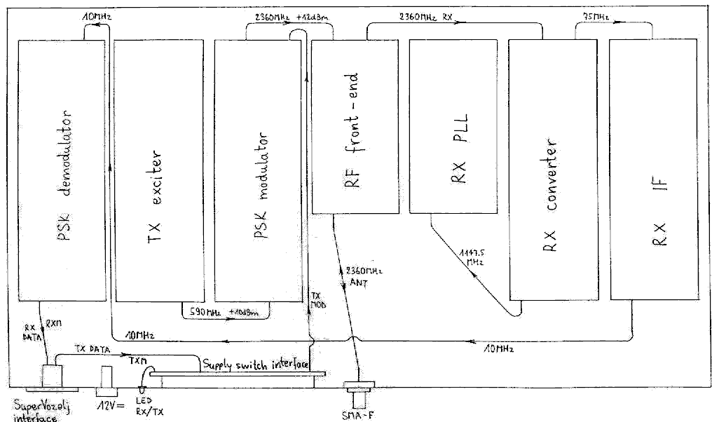
Диаграмма блока описанного 13cm PSK приемопередатчика показывается на Рис. 1. Передатчик включает кристаллический генератор, сопровождаемый цепочкой умножителя. PSK модулятор - сбалансированный смеситель работает в конечной частоте передатчика и производит непосредственно необходимый сигнал. Смеситель сопровождается только за двумя стадиями усилителя на 2.36GHz, чтобы получить мощность 0.5W.
Приёмник включает двойную низкую компрессию с соответствующими промежуточными частотами 75MHz и 10MHz. 10MHz последовательный PSK демодулятор - это squaring петля PLL. Хотя приёмник и схема передатчика почти полностью независимы, 13cm PSK приемопередатчик предназначен для стандарта CSMA (коллективный доступ) симплексная операция как обычно для пакетного радио. Поэтому приемопередатчик использует штырьевую антенну и всё сохранение RX/TX переключения полностью электронно. RX/TX, переключающий задержку находится в районе 2ms и главным образом вызван задержкой поворота - on генератора кристалла передатчика.
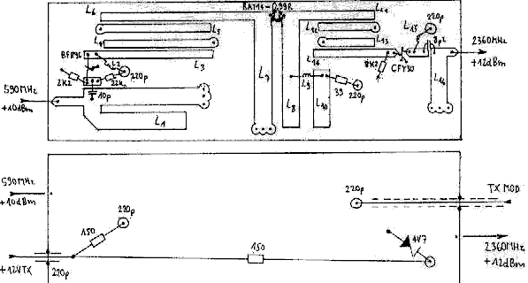
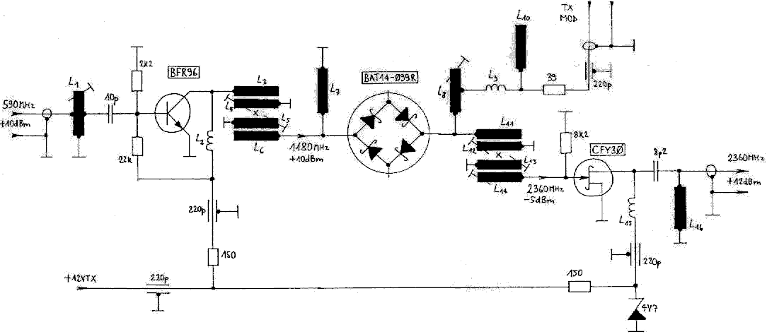
3. TX возбудитель 590MHz / +10dBm
Схема возбудителя передатчика Рис. 2. Возбудитель включает кристаллический генератор, работающий на 18.4MHz, сопровождаемый цепочкой умножителя. Возбудитель включает стадии умножителя до 590MHz. Они сопровождаются дополнительными умножителями, расположенными в PSK модуляторе, главным образом из-за различной технологии конструкции. PLL синтезатор не рекомендуется использовать в возбудителе, т.к. тогда было бы трудно изолировать PSK модулятор от смещения VCO частоты.
Генератор использует фундаментальный резонансный кристалл, т.к. фундаментальные резонансы имеют более низкий Q чем резонансы обертона. Задержка поворота on генератора кристалла передатчика может быть уменьшена таким образом. Генератор кристалла передатчика выключен при приёме, т.к. его четвертая гармоника могла нарушать первый IF в 75MHz. Для операции на 2360MHz, "компьютерный" кристалл для 18.432MHz может быть настроен на нужную частоту рядом с емкостным оппортунистом. Используя различные кристаллы для других частот, ряд inductivity L1 может использоваться вместо емкостного оппортуниста.
Транзистор генератора также используется как первый умножитель, т.к. схема выводов (L2 и L3) настроена на четвертую гармонику частоты генератора. Три дополнительных стадии удвоителя частоты требуются чтобы получить 10mW на 590MHz. Первая стадия удвоителя использует воздушную рану, самообеспечивающиеся катушки L4 и L5, в то время как сохранение, два удвоителя организуют использование "напечатанные" катушки индуктивности L6, L7, L8 и L9. Напряжение поставки для генератора и первой стадии удвоителя стабилизировано 8V2 zener диодом.
Возбудитель передатчика построен на одностороннем текстолите с размерами 40mmX120mm, как показано на Рис. 3. Расположение элементов возбудителя передатчика показывается на Рис. 4.
L2 и L3 - 150nH каждый (4 втрка толстым медным проводом 0.25mm). Они - рана на 36MHz (ТЕЛЕВИДЕНИЕ, IF) coilformers с центральным подстроечным ферритовым винтом, пластмассовой кепкой и 10mmX10mm изолированной площадкой. L4 и L5 - самообеспечивающиеся катушки с 4 витками 1mm толстой меди, рана на внутреннем диаметре 4mm. Наконец, L6, L7, L8 и L9 гравированы на печатной плате.
Возбудитель передатчика настроен на максимальную мощность выхода. Индивидуальные стадии настроены, чтобы получить максимальное снижение DC напряжения на транзисторе с последующей стадией. Конечно, основное напряжение должно быть измерено через RF удушье. Основное напряжение может стать отрицательным, но не должно превысить -1V. Наконец, кристаллический генератор настроен на необходимую частоту с соответствующим емкостным оппортунистом (или L1).
4. 2360MHz PSK модулятор
Схема 2360MHz PSK модулятора показана на Рис. 5. Если бы не модулятор (сбалансированный смеситель) непосредственно, модуль включает последнюю стадию удвоителя частоты, bandpass фильтры для 590MHz, 1180MHz и 2360MHz и стадия усилителя вывода, чтобы повысить уровень сигналов 15mW. Все фильтры и другие частота-отборные компоненты сделаны как резонаторы микрополосы 1.6mm, толстая glassfiber-эпоксидная смола расщепляет FR4.
Входные функции (L1) резонатора как открытая схема для входной частоты (590MHz) и как короткая схема для частоты вывода (1180MHz) удвоителя частоты. Таким образом операция удвоителя менее чувствительна к точной длине кабеля и выводит импеданс возбудителя. Вывод bandpass (L3, L4, L5 и L6) не должен только подавилять входную частоту (590MHz) но также и ее четвертую гармонику (2360MHz), который мог нарушать симметрию сбалансированного смесителя, заканчивающегося несимметрически искажениями PSK.
Гармонический миксер с антипараллельными диодами используется как PSK модулятор, так как эта схема обеспечивает разумное нежелательное подавление трансивера (25dB) без любой специальной настройки и без доступа к дорогому испытательному оборудованию (анализатор спектра). Гармонический смеситель использует четвере диод Шотки BAT14-099R, так как четыре диода обеспечивают высший уровень сигналов выходов, чем два антипараллельных диода.
Смеситель сопровождается фильтром bandpass для 2360MHz (L11, L12, L13 и L14) чтобы удалить 1180MHz ведущий сигнал и другие нежелательные изделия смешивания далеко от 13cm полосы частот. Произведенный сигнал PSK на 2360MHz не требует никакой фильтрации. Начиная с 2360MHz уровень сигнала низок, относительно 0.3mW, GaAs FET стадия усилителя (CFY30) используется, чтобы поднять уровень сигналов до 15mW.
PSK модулятор построен на двухстороннем текстолите с размерами 40mmX120mm. Верхняя сторона показана на Рис. 6. Расположение элементов PSK модулятора показано на Рис. 7 для обеих сторон печатной платы.
Хотя большинство линий передачи гравировано на печатной плате, L2, L9 и L15 - удушья длины волны квартала с воздушной раной. L2 - удушье длины волны квартала для 1180MHz, L15 - удушье длины волны квартала для 2360MHz, в то время как L9 должен быть длина волны квартала где-нибудь в середине (вокруг 1700MHz), т.к. это должно быть эффективно для обеих частот.
Описанный PSK модулятор может просто быть настроен на максимальный уровень сигналов выхода. Кроме того 590MHz сигнал возбудителя, цифровой сигнал модуляции также требуется. Последний может быть квадратная волна соответствующей частоты или лучше реальный цифровой сигнал пакетного радио. Без выравнивания PSK модулятор уже обеспечит выход несколько милливатт. После любого выравнивания резонаторов микрополосы каждый должен проверить уровень сигналов модуляций, чтобы найти лучший эксплуатационный режим гармонического смесителя.
5. 2360MHz внешний интерфейс RF
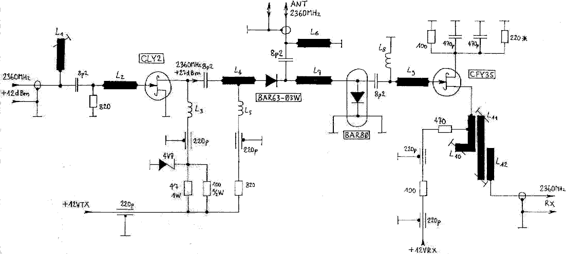
Cхема 2360MHz внешнего интерфейса RF показана на Рис. 8. Внешний интерфейс RF включает усилитель мощности передатчика, приёмник низко - шумовой preamplifier и гнездо штыревой антенны.
Схема внешнего интерфейса RF упрощена, используя современные SMD полупроводники, первоначально развитая для сотовых телефонов. Усилитель мощности передатчика использует сингл GaAs транзистор CLY2, который обеспечивает 15dB усиление и больше чем 500mW мощность выхода. Только несколько лет назад эквивалентная схема требовала бы трех или четырех кремниевых биполярных транзисторов. CLY2 низковольтной мощности GaAs FET, который использует в напряжении утечки только 4.5V. При производстве его собственных отрицательных ворот смещают напряжение, исправляя ввод RF сигнал.
Выключатель антенны включает два различных штырьковых диодов: BAR63-03W и BAR80. Чипы полупроводника из этих двух диодов подобны, но имеется важное различие в пакетах. BAR63-03W построен в стандартном микроволновом SMD диодном пакете с низкой паразитной емкостью и используется как выключатель ряда. С другой стороны, BAR80 диод построен в низкой паразитной индуктивности, упаковывают, и используется как шунтирующий выключатель. Оба диода включены при передаче. Линия длины волны квартала L7 преобразует BAR80 короткую схему в открытую схему для передатчика.
Внешний интерфейс RF также включает низкошумовое получение preamplifier, чтобы улучшить чувствительность и отклонение изображения приёмника. Низкошумовой preamp использует CFY35 транзистор, сопровождаемый фильтром bandpass. preamplifier обеспечивает увеличение 11dB, включая включатель антенны и потери фильтра вывода. Фильтр bandpass требуется, чтобы уменьшить ответ изображения 2210MHz.
Внешний интерфейс RF построен на двухстороннем текстолите с размерами 40mmX80mm. Только верхняя сторона показана на Рис. 9. Расположение деталей внешнего интерфейса РФ показывается на Рис. 10 для обеих сторон PCB. Кроме напечатанных линий микрополосы, имеются три удушья длины волны квартала с воздушной раной для 2360MHz: L3, L5 и L8.
Собирая внешний интерфейс RF, наиболее критический пункт правильное основание микроволновых полупроводников CLY2, BAR80 и CFY35. CLY2 и BAR80 основаны через капли, спаивают, депонированный в 2mm, отверстия диаметра в отмеченных позициях в teflon расщепляются. На groundplane стороне, эти отверстия закрыты маленькими частями медного листа которые также действуют как сливы высокой температуры для этих полупроводников. CFY35 основан до два leadless керамические дисковые конденсаторы, установленные в 5.5mm отверстия диаметра в отмеченных позициях. Конденсаторы связаны с groundplane маленькими частями медного листа с другой стороны. Наконец, L6 основан с 2.5mm, широкая полоса медной фольги, вставленной в слот в teflon расщепляется. Усилитель мощности передатчика просто настроен на максимальную мощность выхода, добавляя способность (маленькие части медной фольги) к L1. Маленькие листы медной фольги могут также быть добавлены в других частях схемы, но их влияние обычно не велико когда сравнено с L1. Если указанная мощность выхода не может быть получена, длина кабеля между PSK модулятором, и внешний RF канал.
Получение preamplifier также настроена на максимальное увеличение, но здесь это более важно правильно настроить фильтр bandpass на частоту. Последний откорректирован с L11, в то время как L10 только воздействует на CFY35, выводят соответствующий импеданс. Перед созданием любых корректировок RF, DC, использующий точку CFY35 должен быть установлен, выбирая соответствующий исходный сигнал резисторов на Vds 3-4V.
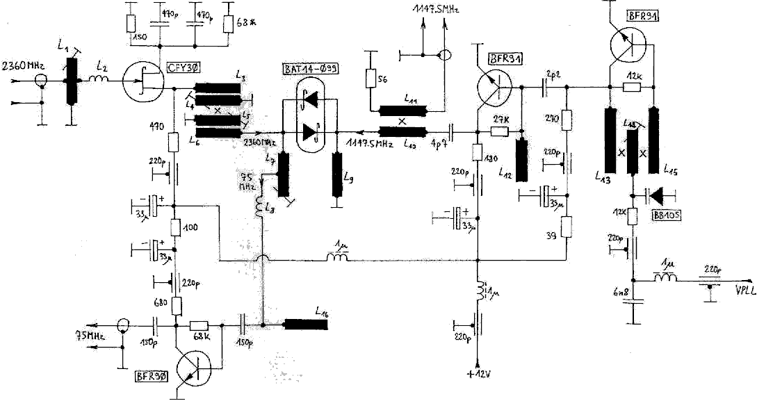
6. RX конвертер с PLL LO
Cхема аналогового раздела RX конвертера показана на Рис. 11. Аналоговый раздел включает вторую стадию усилителя RF, подгармонический смеситель, VCO, включая буферную стадию и первый 75MHz IF усилитель.
Главная функция второго усилителя RF должна закрыть шумовое число гармонического смесителя. Второй усилитель RF сопровождается другим фильтром bandpass (L3, L4, L5 и L6), но к сожалению из-за высоких substrate потерь, этот фильтр неспособен обеспечить существенное отклонение частоты изображения в 2210MHz. Его главная цель состоит в том, чтобы отклонить далекие вмешательства подобно subharmonics или даже сообщает в IF о частоте.
Гармонический смеситель использует два антипараллельных диода шотки и подобен PSK модулятору. Такой смеситель требует местного генератора в половине требуемой конверсионной частоты, таким образом упрощающей проект PLL синтезатора. IF сигнал усилен немедленно, чтобы избежать любой дальнейшей деградации уже бедного шумового числа.
VCO использует микрополосу bandpass фильтр (L13, L14 и L15) в сети обратной связи, чтобы получить низкий шум. Диапазон настройки этого VCO таким образом ограничен нескольким процентом от основной частоты. VCO сопровождается буферной стадией, и часть буферизированного сигнала VCO соединён L10, L11, чтобы питать цифровой раздел PLL.
Аналоговый раздел конвертера приёмника изготовлен на двустороннем текстолите с размерами 40mmX120mm. Верхняя сторона показана на Рис. 12. Расположение элементов аналогового раздела RX конвертера показано на Рис. 13.
Хотя большинство линий передачи гравировано на печатной плате, имеются две дискретных катушки индуктивности. L2 - проводная петля с 2mm внутренним диаметром, изготовленная 0.6mm толстым посеребреным медным проводом. L2 может нуждаться в корректировках в законченном приемопередатчике. L8 - удушье длины волны квартала вокруг 1700MHz, чтобы быть эффективным, и для частот LO и RF.
Выравнивание аналогового раздела должно начаться с настройки VCO на необходимый диапазон частот регулированием L14. Это сделать легко если PLL уже работает. L14 делают слегка более длинным, чтобы получить 2.5V PLL напряжение управления в блокированном состоянии. Тогда L7 откорректирован для максимальное увеличение преобразования смесителя. Наконец L4, и L5 могут нуждаться в некоторой маленькой корректировке. L1 и L2 должны быть откорректированы, чтобы соответствовать внешнему интерфейсу RF. Если вторая РФ, стадия (CFY30) самоколеблется, петля провода L2, должна быть сделана короче.
Альтернативное решение состоит в том, чтобы заменить CFY30 GaAs FET на MMIC INA-03184. Последний имеет более высокое шумовое число, но предлагает большее усиление. При использовании INA-03184, L2 должен быть заменен конденсатором на 6.8pF, резистор должен быть увеличен с 470ohm до 680ohm, и исходные конденсаторы обхода и настройка резисторов больше не требуются.
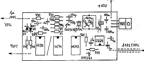
Схемы PLL раздела RX конвертера показана на Рис. 14. PLL включает /64 prescaler (U664), генератор кристалла ссылки(справочников) в относительно 8.9MHz, два дополнительных циркуль (HC393) и компаратор частоты / стадии (HC74 и HC00). PLL модуль имеет его собственный 5V регулятор напряжения поставки 7805.
Вышеупомянутый PLL предназначен, чтобы заменить цепочку множителей частот. Поэтому он не содержит переменный циркуль модуля. Умножение составляет 128 (256 при рассмотрении гармонического смесителя) и кварцевый резонатор должен быть выбран согласно желательному каналу RF. В диапазоне частоты 8.9MHz, "CB" кристалл может обычно использоваться на его фундаментальном резонансе. Из-за широких терпимости CB кристаллов или емкостный оппортунист или катушка индуктивности L1 может востребоваться, чтобы настроить кристалл к желательную частоту. Для операции в 2360MHz, лучший выбор - кварц на 26.770MHz (CB канал 22 RX).
Компаратор приёма/передачи управляет сетью вывода насоса нагрузки. Правильная работа таких компараторов ограничена низкими частотами. Поэтому и VCO и сигналы связи должны быть разделены относительно 2.2MHz при использовании логики 74HC в компараторе. Быстрые диоды шотки BAT47 требуются в сети насоса нагрузки, чтобы избежать проблем обратной реакции, которые серьезно ухудшают шум стадии синтезатора частот.
PLL построен на одностороннем текстолите с размерами 40mmX80mm, как показано на Рис. 15. Расположение деталей показано на Рис. 16. Единственный компонент, установленный ниже PCB - 1uH удушье на выводе.
Единственная настройка PLL должна привести кварцевый генератор на требуемую частоту. Испытание блокировки PLL не принесен из корпуса ограждения, так как это только требуется в течение настройки PLL.
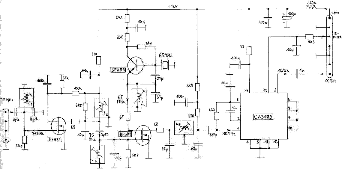
7. RX IF цепочка 75MHz/10MHz
Принципиальная схема RX IF цепочки представлена на Рис. 17. RX IF цепочка включает вторую стадию усилителя в 75MHz (BF981), второй смеситель на 10MHz (другой BF981) с его собственным кварцевым генератором (BFX89) и 10MHz ограниченный IF усилитель (CA3189).
Необходимо получить правильно 1.2Mbit/s BPSK сигнал IF относительно 2MHz. Большинство селективности приёмника обеспечивается на 75MHz, особенно две настрнастраиваемых катушки L2 и L3. Вклад настроенных схем с L1 в 75MHz и L5 в 10MHz меньший, так как главная функция последнего - ослабление далеких поддельных ответов.
IF усиление даже слишком большое, хотя это не причиняет проблем неустойчивости. IF усиление может быть уменьшено заменой BF981 MOSFETs на старшие устройствами подобно BF960. Второй конверсионный генератор использует пятый кварц на гармонике 65MHz. L4 предотвращает кварц от колебаний в его фундаментальном резонансе 13MHz и/или на третьей гармонике 39MHz.
Интегральная схема CA3189 включает цепочку стадий усилителя с высоким усилением на 10MHz. В описанной схеме, функции CA3189 как ограничитель, так как ограничение не искажает сигналы PSK. Хотя усиление снижений CA3189 быстро с увеличивающейся частотой, перегрузка ввод CA3189 с сохранением 65MHz сигнал LO должна быть предотвращена фильтром lowpass с L5. CA3189 включает S-метровый выход с логарифмическим ответом, который может быть очень полезен в течение настройкиприёмника.
Печатная плата изготовлена на текстолите с размерами 40mmX120mm Рис. 18. Расположение элементов Рис. 19.
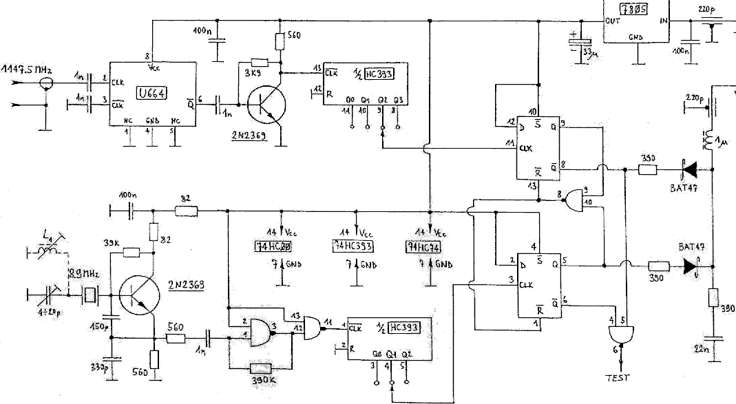
8. 1.2Mbit/s, 10MHz PSK демодулятор
Описывая PSK приемопередатчик radioamateurs, наименее обычная схема - PSK демодулятор. Имеются несколько различных возможных технических решений BPSK демодулятора. Принципиальная схема показана на Рис. 20 один из возможных simpliest последовательного BPSK демодулятора. Его принцип операции - восстановление squaring-петли трансивера, сопровождаемое фильтром PLL и смесителем. EXOR ворота используются в другом месте для squaring и смешивающихся функций.
Сигнал, снимаемый с точки #1 включает сильный спектральный компонент в вдве частоты трансивара около 20MHz, но также и много побочных шумов. Желательный 20MHz спектральный компонент "очищен PLL bandpass фильтр, так как сдвиг стадии между сигналами ввода и вывода в PLL хорошо определен. Смеситель используется как компаратор стадии, практически другие EXOR ворота (скрепляет 8, 9 и 10). VCO работает на 40MHz так, чтобы совершенная квадратная волна могла быть получена в 20MHz с простым двоичным разделителем (одна половина 74F74).
Восстановленный BPSK трансивер получен другим двоичным разделением частоты (другая половина 74F74). BPSK демодуляция наконец выполнена сохранением EXOR ворота (скрепляет 11, 12 и 13 из 74HC86). Из-за двоичного разделения, восстановленная стадия трансивера - неоднозначные 0 или 180 градусов(степеней). Как следствие, полярность демодулированных данных также неоднозначна, и эта двусмысленность не может быть удалена в градусах 0/180 BPSK системы независимо от типа используемого демодулятора.
К счастью любительское пакетное радио обычно использует NRZI (дифференциальные) данные encoding, где переходы уровней представляют логические нули, и постоянные уровни представляют логические единицы. Полярность сигнала поэтому незначительна, и вышеупомянутый недостаток 0/180 BPSK модуляции не представляет ограничение в связи пакетного радио. Однако, двусмысленность полярности должна рассмотреться при проектировании вьющихся растений данных и-или randomizers для обработки сигнала NRZI.
PSK демодулятор сопровождается RC lowpass фильтром, чтобы удалить трансивер residuals. lowpass сопровождается усилителем (74HC04), чтобы повысить сигнал демодуляции к уровню TTL и в конечном счете управлять 75-ohm кабелем бит - sync модулю. PSK триёмник поэтому имеет только цифровой выход, не имеется никаких выходов для громкоговорителя или наушников.
PSK демодулятор изготовлен на одностороннем текстолите с размерами 40mmX120mm, как показано на Рис. 21. Расположение составляющих элементов показано на Рис. 22. VCO компоненты должны быть выбраны тщательно, чтобы избежать дрейфов частоты. VCO конденсаторы должны быть NP0 керамические или типы stiroflex с низким температурным коэффициентом. VCO L1 наматывают на 400nH или 6 втков 0.15 толстой меди enamelled провод на 36MHz coilformer с центральным подстроечным ферритовым винтом, пластмассовой кепкой и 10mmX10mm квадрат ограждает.
Настройка PSK демодулятора должно начаться с настройки задержки входного удвоителя частоты сигнала. DC вольтметр связан, чтобы проверить точку #1 через RF удушье. Емкостный оппортунист на штырьке 5 74HC86 откорректирован, чтобы получить (DC) напряжение 2.5V на испытательной точке #1 с некоторым входным сигналом: или шум приёмника или правильный сигнал PSK.
Затем выполняется грубая настройка L1, чтобы привести VCO частоту 40MHz без входного сигнала. Тогда правильный сигнал PSK применяется, и DC напряжение на испытательной точке #2 измерено через RF удушье. DC напряжение на испытательной точке #2 должно изменяться из-за маленький движений ядра L1, когда PLL блокирован. Ядро L1 настраивается на 2.5V в блокированном состоянии или другими словами DC напряжение не должно измениться, когда нет входного сигнала и имется только шум.
Наконец, правильная стадия восстановленного трансивера должна быть установлена. Осциллограф связан, чтобы проверить точку #3 через RF, удушье и правильный сигнал PSK применяется ко входу. Емкостный оппортунист на штырьке 13 74HC86 настраивается, чтобы получить максимальную амплитуду демодулированного сигнала. DC вольтметр может быть соединён, чтобы проверить точку #3, и PSK демодулятор управляется немодулируемым трансивером. Емкостный оппортунист на штырьке 13 настраивается на максимум или минимум DC напряжения, в зависимости от блокирующий точку PLL.
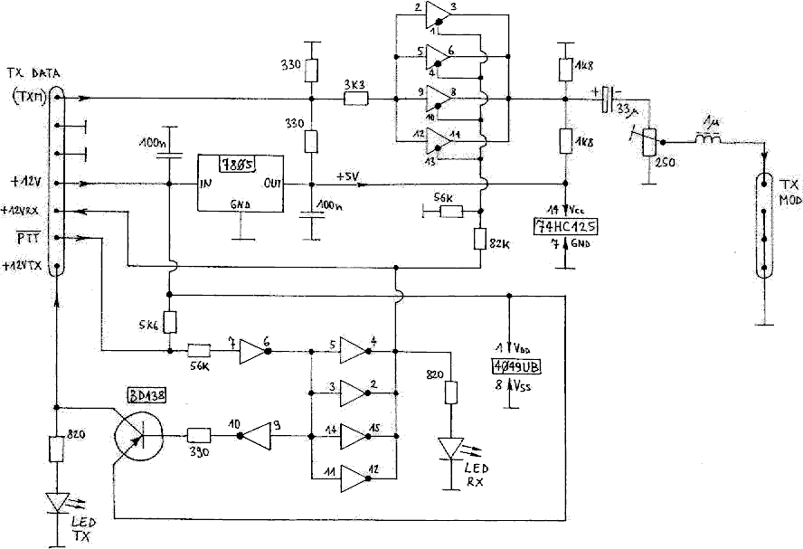
9. Интерфейс поставки выключателя
Схема выключателя поставки и некоторых дополнительных схем интерфейса показана на Рис. 23. Большинство схем приёмника получает непрерывное напряжение питания +12V. Выключатель поставки только включает схемы передатчика (+12VTX) и в то же самое время удаляет напряжение поставки к RX RF preamplifier (+12VRX). Переключение поставки выполнено CMOS инверторами (4049UB). Высокая TX текущая утечка требует дополнительного PNP транзистора BD138.
Переключение RX/TX управляется PTT линией. Точно так же как с другими приемопередатчиками, ввод PTT определен как выключатель, который замыкается на "землю" при передаче. Выключатель штаревой антенны управляется +12VTX линией и не требует никаких дополнительных сигналов переключения. Так как большинство схем приёмников остается операционным при передаче, несколько из схем приёмников (конвертер с PLL, PSK демодулятор) могут быть проверены с их собственным передатчиком, сообщают из-за неизбежного crosstalk между передатчиком и приёмником.
Модуль интерфейса выключателя поставки также включает драйвер модулятора. Ввод TTL включает завершение резисторов, чтобы предотвратить окружение кабеля, если более длинный коаксиальный кабель используется между приемопередатчиком и цифровым оборудованием. Сигнал ввода TTL сначала повышен 74HC125, сопровождается оппортунистом имеющий сопротивление для уровня модуляций и фильтра lowpass с 1uH за катушкой индуктивности. Уровень модуляций корректируется, чтобы получить максимальную мощность выхода передатчика.
74HC125 получает напряжение питания +5V также при получении его выводы заблокированы в течение приема. Два 1.8kohm резистора сохраняют 33uF tantalum конденсатор, заряженных 2.5V для ускорения переключения RX/TX. 33uF tantalum конденсатор - единственное емкостное сцепление сигнала в целом приемопередатчике. Все другие сцепления сигнала позволяют передачу DC компонента цифрового сигнала. Если описанный PSK приемопередатчик должен использоваться без шифратора данных или randomizer, описанное емкостное сцепление сигнала должно быть удалено, перепроектируя драйвер модулятора только, в то время как другие схемы не измененяются.
Интерфейс выключателя поставки изготавливается на одностороннем текстолите с размерами 30mmX80mm, как показано на Рис. 24. Расположение даталей показано на Рис. 25.
10. Корпус 13cm PSK приемопередатчика
Изготовление PSK приемопередатчика конечно представляет кое-что новое для большинства радиолюбителей, в то время как микроволновые частоты делают работу даже более трудной. Если бы не осторожный проект различных схем, механическое размещение блоков также должно рассматриваться с самого начала. Чтобы избежать любого возможного ограждения или crosstalk проблем, описанный приемопередатчик имеет большое количество огражденных корпусов и feedthrough конденсаторов.
PSK приемопередатчик расположен в изготовленном на заказ алюминиевом корпусе размером 320mm (ширина) X175mm (глубина) X32mm (высота). Индивидуальные местоположения модуля и RF показаны на Рис. 26. Блок представлен двумя "U" частями - имеющих форму алюминиевого листа. Перед, низ и задняя части изготовлены из 1mm толстого алюминиевого листа, в то время как крышка и эти две боковины сделаны из 0.6mm толстого алюминиевого листа. Покрытие и стороны - 190mm глубоко, чтобы превысить размер основания 7.5mm на передней и задней частях.
Индивидуальные модули PSK приемопередатчика (кроме интерфейса выключателя поставки) установленные в огражденных корпусах из 0.5mm медного листа. PCBs спаяны в рамку как показано на Рис. 27. Огражденный модуль установлен на основании алюминиевого блока с четырьмя винтами. Высота алюминиевого блока выбрана так, чтобы главное алюминиевое покрытие соединяло все семь маленьких медных корпусов.
Чтобы сохранить shileding эффективность одиночных модулей, вся поставка и низкая частота связывает, проходят 220pF feedthrough конденсаторы, спаянные в узких сторонах медных рамок. RF сделаны тонким 50-ohm экранированными кабелями (RG-188 или подобным). Это очень важно, что уговаривающийся шнурок ограждения припаян "водонепроницаемым" способом к медному листу все вокруг центрального проводника, использующего подходящий припой.
Размер и форма одиночного модуля корпуса выбран так, чтобы самая низкая частота сокращения режима волновода была много больше операционной частоты приемопередатчика в 13cm диапазоне. Описанные огражденные корпуса обычно не требуют никаких микроволновых поглотителей или других контрмер, чтобы подавить резонансы впадины.
К сожалению SMD части нельзя избегать: в высоких частотах необходимо продолжить пакет parasitics достаточно маленькое получить хорошее увеличение устройства, шумовое число и/или мощность выхода. Описанный 13cm PSK приемопередатчик был разработан с Siemens SMD полупроводниками, первоначально предназначенными для сотовых телефонов. Так как эти устройства относительно новы, их пакеты и передающий pinouts показываются на Рис. 28. Пожалуйста обратите внимание, что из-за космических ограничений, маркировки пакета обязательно отличаются от названий устройства!
Рисунки:
Рис. 1 Блок-схема трансивера
Рис. 2 Схема возбудителя передатчика
Рис. 3 его печатная плата
Рис. 4 и монтаж деталей
Рис. 5 Схема 2360MHz PSK модулятора
Рис. 6 печатная плата
Рис. 7 расположение элементов PSK модулятора
Рис. 8 Cхема внешнего интерфейса RF
Рис. 9 верхняя сторона печатной платы
Рис. 10 расположение деталей
Рис. 11 Cхема аналогового раздела RX конвертера
Рис. 12 печатная плата
Рис. 13 расположение элементов
Рис. 14 Схемы PLL раздела RX конвертера
Рис. 15 монтажная плата
Рис. 16 расположение деталей
Рис. 17 Схема RX IF цепочки 75MHz/10MHz
Рис. 18 монтажная плата
Рис. 19 расположение деталей
Рис. 20 Схема 1.2Mbit/s, 10MHz PSK демодулятора
Рис. 21 печатная плата
Рис. 22 расположение деталей
Рис. 23 Схема выключателя поставки
Рис. 24 печатная плата
Рис. 25 монтаж деталей
Рис. 26 Расположение блоков в корпусе
Рис. 27 Рамки для отдельных блоков
Рис. 28 Размеры некоторых радиодеталей
Разработка и оформление Андрея Александровича Борисенко aka ICE.
По всем вопросам просьба писать мне на icenet (at) narod.ru