Что-то не так?
Пожалуйста, отключите Adblock.
Портал QRZ.RU существует только за счет рекламы, поэтому мы были бы Вам благодарны если Вы внесете сайт в список исключений. Мы стараемся размещать только релевантную рекламу, которая будет интересна не только рекламодателям, но и нашим читателям. Отключив Adblock, вы поможете не только нам, но и себе. Спасибо.
Как добавить наш сайт в исключения AdBlockРеклама
Сети на ИК и лазерах / Настольный макет лазерной связи на 10Mbit
Настольный макет лазерной связи на 10Mbit
Настольный - значит на "проводочках" на столе, не оформлен в корпус. Дистанция между светодиодом и фотодиодом 5 см, но интенсивность света такая-же, как и с дистанции 250 метров с 5-ти милливаттной указки.
Макет очень "сырой" можете его не бомбить, я сам вижу всё его убожество, но он сделал главное - заработал. Через него я сидел в инете весь вечер, и отправлял письма.
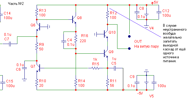
В сущности, усилитель собран из двух одинаковых модулей, объединённых эмиттерным повторителем. Построение из двух разделённых по постоянной составляющей модулей, уменьшило воздействте постоянного тока со светодиода от солнечных засветок, и дало возможность не разделять конденсатором фотодиод и вход усилителя, иначе пришлось бы ставить нагрузку на фотодиод, а это бы его шунтировало, т.е. уменьшило бы его отдачу, сказалось бы на частотной характеристике и т.д.
В этом макете есть, по крайней мере, две изюминки:
1. Фотодиод низкочастотный, а работает на высокой частоте, у него большое окошко, что облегчит наведение его на излучатель, он стоит на момент написания этого текста 10 руб.
2. Все детали, как и обещано, нашенские, а транзисторы по 3 руб за штучку.
Из недостатков можно указать, что частотку валит он в два раза, т.е 5-ти мГц импульс он усиливает в два раза сильнее, чем 10-ти мГц. Видимо, с дистанции 250 метров он будет принимать сигнал (если будет) на ниточку - т.е. еле-еле. Не поставлены фильтры по питанию, а применены четыре источника питания, независимые и стабилизированные, но всё-едино он работает на грани возбуда.
Но всё-же, отправная точка есть, плох макет или хорош - его можно доработать, а общие навороты и их размеры теперь ясны. У меня на подходе очередная модификация, улучшенная.
Макет был включен в разрыв в витой паре, при этом, модулятор запускался сигналом от хаба, до него дистанция была 40 метров, приёмник работал через 10-ти метровый отрезок на приём в сетевой карте компа, а передача от компа на хаб шла по проводу. Так что связь получилась однобокой - на приём от хаба через свет, а на передачу через проволоку.
Конструктивно макет был выполнен в экранирующей коробочке от блока ДМВ телевизора, правда эта коробочка оказалась тесноватой для такого количества деталей, можно применить коробку от СКМ или от СКВ. В качестве стоек я применил конденсаторы 0.1мкФ одним концом я паял их к корпусу, а к другому подпаивал выводы элементов "холодных" узлов (где нет высокочастотной составляющей) тем самым, я решил две проблемы: фильтрацию и крепёж. На схеме я не обозначил эти "стойки", но чем их будет больше, тем лучше. Можно также в качестве стоек применить мегомные резисторы - схема со средними токами и мегомы на режимах не скажутся. Вообще, надо применить максимальные меры против самовозбуждения, а к выводам питания подвязать дроссели (хороший тон!!!). Иначе, при возникновении возбуда будет потрачено много времени и сил - это одно из самых противных паразитных явлений после периодичеких возникновений дефектов (периодика).
Вместо множества источников питания можно пробовать фильтры, но это уже отдельный разговор.
"Подводные камни" на которых белый парусник вашей надежды может разбиться:
1. транзисторы с низким бэтта.
2. плохая экранировка.
3. слишком размашистый монтаж, особенно в эмиттерных цепях транзисторов.
4. возбуд через выводы блоков питания (ставить дроссели)
5. низкокачественный фотодиод.
6. плохая оптика в указке.
7. и т.д. и т.п.
Автор: Father (). Автор ведёт постоянное пополнение сайта новыми данными по этому проекту!
Разработка и оформление Андрея Александровича Борисенко aka ICE.
По всем вопросам просьба писать мне на icenet (at) narod.ru