Что-то не так?
Пожалуйста, отключите Adblock.
Портал QRZ.RU существует только за счет рекламы, поэтому мы были бы Вам благодарны если Вы внесете сайт в список исключений. Мы стараемся размещать только релевантную рекламу, которая будет интересна не только рекламодателям, но и нашим читателям. Отключив Adblock, вы поможете не только нам, но и себе. Спасибо.
Как добавить наш сайт в исключения AdBlockРеклама
Всё в сеть / Радиолинк на микросборках RFM
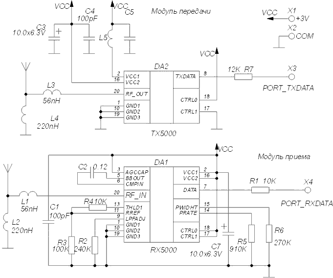
Радиолинк на RFM модулях (специализированная схема).
Скорость реально получилась 19.2кб, хотя можно 115кб если использовать ASK (Amplitude Shift Keying) модуляцию. Устройство прекрасно работало, но для применения на обычных персональных компьютерах не годится. Дело в том, что устройство разрабатывалось на машинах SIEMENS, которые представляют собой часть системы слежения и оповещения на узле космической связи (а предназначался для связи с контрольным терминалом по КМС кабелю. Это все работало под Solaris, наверное под винду тоже есть). У них есть софтятина, называется Port Manager. С помощью её можно с портами делать чёрта лысого. Подключается это дело к COM-пору, правда пока не получается дуплекс. С однотипными модулями это невозможно. Пришлось перевести порт в режим IRD - INTELLIGENT REMOTE DEVICE (не путать с IRDA - INFRA RED DATA ASSOCIATION). Просто в этом режиме порт работает в симплексе и это все отличие. Для связи большего числа машин необходимо задействовать передачу сигналов CD и DTR, что вызывает определенные проблемы. Я по правде не известно, обеспечивает ли IRD передачу этих сигналов. Там же, в Port Manager можно установить уровни сигналов. Следует помнить, что в RFM модулях уровни входных сигналов ограничены до питания +200мВ, а питание как известно 3В. Следовательно так просто в порт не воткнуть. Наверное нужно будет сделать какой-нибудь маленький преобразователь уровня.
Катушки:
L1, L3 - бескаркасные, диаметр 5мм, 4 витка проводом 0,5мм
L2, L4 - бескаркасные, диаметр 5мм, 9 витков проводом 0,5мм
L5 - 1 виток на ферритовой трубке, длина 8мм, внутренний диаметр 2мм, наружный - 7мм, марка М2000. Можно использовать просто кольцо или бусинку из высокопроницаемого феррита.
Все не электролитические конденсаторы планарные, корпус 0805, можно поставить 1206. Не рекомендуется установка конденсаторов и резисторов с проволочными выводами. Резисторы обязательно безиндуктивные.
Антенна на обеих модулях штыревая, 15см. Можно использовать телескопическую.
Топология ПП: Все соединения должны быть короткими. Всё свободное пространство печатной платы целесообразно заполнить медными площадками, соединёнными с общим проводом.
Сигналы: Уровень сигнала на входе модуля передачи (DA2, выв.8) не должен превышать Uпит+0,2В. Если нет возможности снизить уровень передачи порта компьютера, необходимо подключать модули чере преобразователь уровня. Порт компьютера должен работать в симплексном режиме.
Схема рисовалась по памяти, ток что если кто-то будет повторно собирать, будьте осторожны.
Автор: Вячеслав Сойников.
В настоящее время ведётся разработка радиолинка на RFM модулях для обычного ПК, т.е. доработка этой схемы.
Разработка и оформление Андрея Александровича Борисенко aka ICE.
По всем вопросам просьба писать мне на icenet (at) narod.ru