LAB599.RU — интернет-магазин средств связи
EN FR DE CN JP

Трансиверы / Трансивер на 70 см для высокоскоростного пакета


<<< К списку раздела.

Трансивер на 70 см для высокоскоростного пакета.

Блок-схема
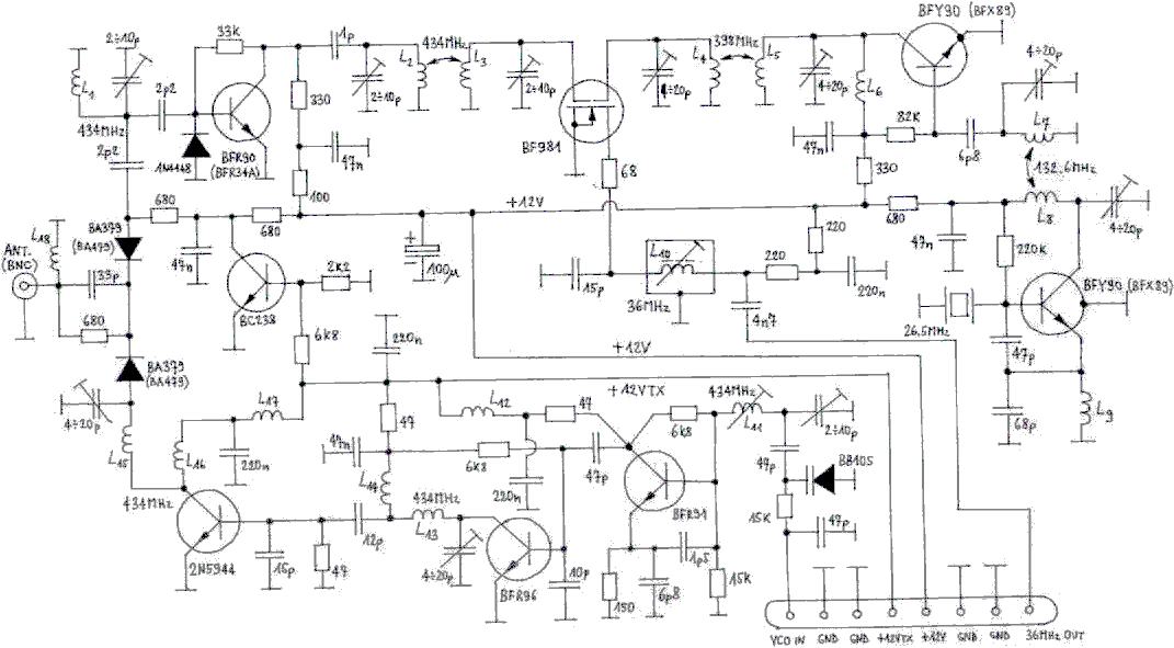
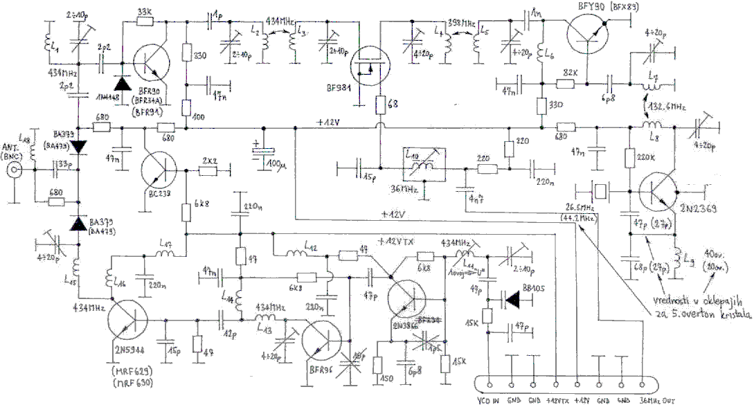
RF внешний интерфейс
RF внешний интерфейс (печатная плата)
RF внешний интерфейс (расположение элементов)
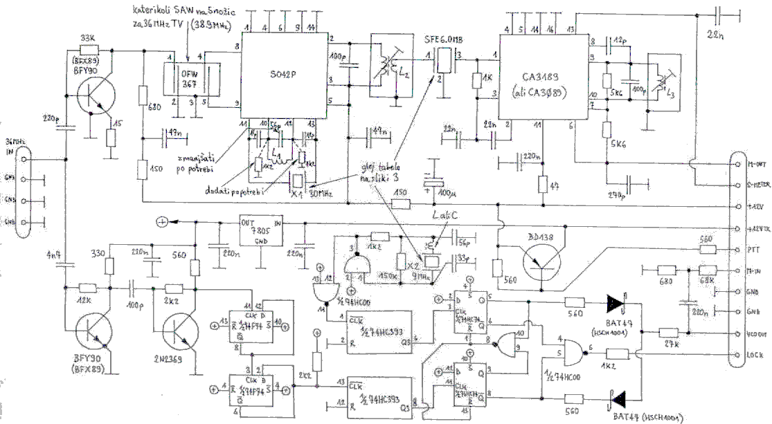
IF модуль
IF модуль (печатная плата)
IF модуль (расположение элементов)
Расположение блоков в корпусе
Использование внешнего интерфейса RF модуля
Доработка IF модуля
Кварцевый фильтр
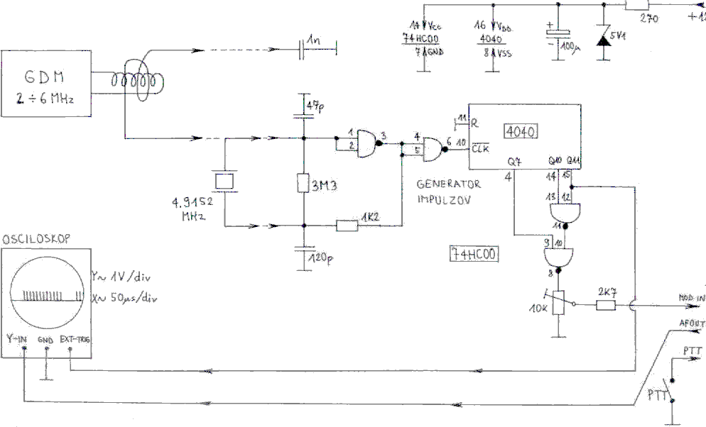
PLL измерение
Проверка модуляции
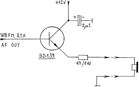
AF проверка усилителя

Схема взята с www.hamradio.si.


Разработка и оформление Андрея Александровича Борисенко aka ICE.
По всем вопросам просьба писать мне на icenet (at) narod.ru

Партнеры