Что-то не так?
Пожалуйста, отключите Adblock.
Портал QRZ.RU существует только за счет рекламы, поэтому мы были бы Вам благодарны если Вы внесете сайт в список исключений. Мы стараемся размещать только релевантную рекламу, которая будет интересна не только рекламодателям, но и нашим читателям. Отключив Adblock, вы поможете не только нам, но и себе. Спасибо.
Как добавить наш сайт в исключения AdBlockРеклама
Трансиверы /
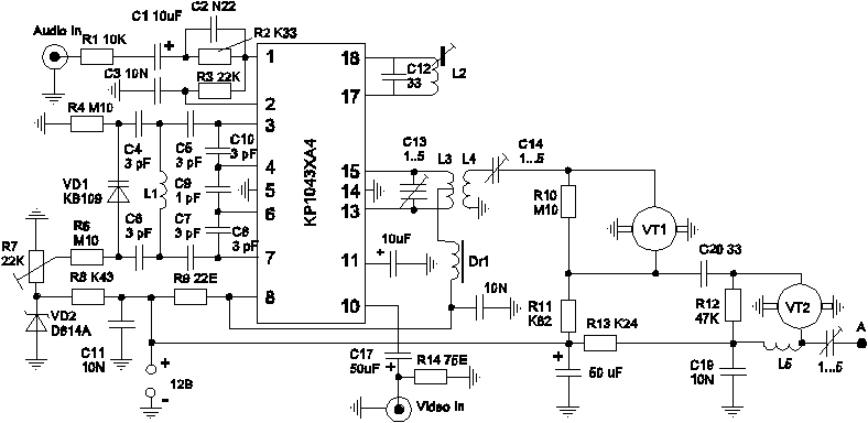
Передатчик видеосигнала на микросхеме КР1043ХА4.
Передатчик работает в диапазоне ДМВ (UHF) и построен на одной микросхеме и двух СВЧ транзисторах. Он обеспечивает идеальное качество цветной картинки на расстоянии около 50 м. Максимальный радиус действия зависит от чувствительности телевизора, применяемых антенн, и для цветного изображения составляет 300 м, а черно белого - более 500.
Принципиальная схема передатчика приведена на рисунке.
Катушки L1, L4, L5 содержат по 1.5 витка (кольцо с выводами вниз) провода ПЭВ 0.5 мм, а катушка L3 2+2 витка того же провода, и состоит из двух половин, между которыми помещается катушка L4. Зазор между катушками L3 и L4 около 1 мм. Катушка L2 взята от контура режекции звука любого телевизора. Контур L2 C12 настроен на частоту поднесущей звука 6.5 МГц, поэтому конденсатор С12 может быть другой емкости, какая была в составе контура телевизора.
Детали передатчика размещены на печатной плате из фольгированного с одной стороны стеклотекстолита. Принципиальная схема начерчена с таким расчетом, чтобы по ней можно было легко вычертить разводку печатной платы. При этом следует учитывать, что ширина проводников должна быть не менее 1 мм. Проводник "массы" выполняется сплошной заливкой свободного пространства платы, на расстоянии 1-2 мм от прочих проводников. Важно, чтобы выводы микросхемы 5 и 14 соединялись друг с другом под микросхемой и с массой кратчайшим путем. Следует стремиться к тому, чтобы и остальные проводники были минимальной длины. Обязательна пропайка обоих выводов эммитера СВЧ транзисторов.
Плата сверху закрывается латунным экраном высотой 20..25 мм с отверстиями напротив элементов регулировки (R7, C13, 14, 21, L2) и вывода антенны. Экран пропаивается по контуру снизу платы. Для установки антенны на плате распаивается латуневая втулка с внутренней резьбой М2, куда и заворачивается штырь антенны. Антенна представляетс собой кусок голой медной проволоки от осветительного провода сечением 2.5 мм2. Длина антенны подбирается экспериментально и составляет приблизительно 30 см.
Настройка сводится к установке точки модуляции резистором R7 (при этом меняется также рабочая частота) по отсутствию зеленых контуров и розовых "тягунов" на изображении, контуров и согласования с антенной. В последнюю очередь настраивается контур L2 на частоту 6.5 МГц (можно на слух по чистой передаче звука).Выходной сигнал передатчика должен иметь мощность, достаточную для приема "на вход" телевизора с расстояния около метра.
Разработка и оформление Андрея Александровича Борисенко aka ICE.
По всем вопросам просьба писать мне на icenet (at) narod.ru