Что-то не так?
Пожалуйста, отключите Adblock.
Портал QRZ.RU существует только за счет рекламы, поэтому мы были бы Вам благодарны если Вы внесете сайт в список исключений. Мы стараемся размещать только релевантную рекламу, которая будет интересна не только рекламодателям, но и нашим читателям. Отключив Adblock, вы поможете не только нам, но и себе. Спасибо.
Как добавить наш сайт в исключения AdBlockРеклама
Трансиверы / Сканирующее устройство
Сканирующее устройство.
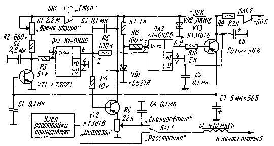
В радиолюбительской практике нередко возникает необходимость периодически прослушивать участок диапазона. Это удобно делать, изменяя частоту гетеродина трансивера с помощью сканирующего устройства. На рис. 1 приведена схема такого устройства, используемого автором в лампово-полупроводниковом трансивере.
Оно выполнено на транзисторах VT1-VT3 и операционных усилителях DA1 (повторитель), DA2 (компаратор). При переводе переключателя SA1 в положение "Сканирование" питание на варикап ГПД трансивера поступает не с узла расстройки, а с эмиттерного повторителя сканирующего устройства. При этом в точку 1 платы 5 трансивера подается пилообразное напряжение отрицательной полярности амплитудой около 27В (рис. 2).
Одновременно через контакты SA1.2 поступает напряжение питания (-50 В) с трансивера на сканирующее устройство и стабилизируется элементом стабилизации VD2 (подбирают с напряжением близким к 30 В). При включении сканирующего устройства начинает заряжаться конденсатор С2 (через нормально замкнутые контакты кнопки SB1 и резисторы R1, R2). До тех пор, пока напряжение на нем не достигло -27 В, на выходе компаратора DA2 напряжение будет около 0. Транзисторы VT3 и VT1 при этом закрыты. Когда напряжение на конденсаторе С2 станет равным -27 В, на выходе компаратора появится напряжение около -30 В (рис. 2). Транзисторы VT3, VT1 откроются, и конденсатор С2 быстро разрядится через открытый транзистор VT1. После этого транзисторы VT3, VT1 закроются и процесс зарядки конденсатора С2 повторится. Таким образом, на выходе сканирующего устройства будет сформировано пилообразное напряжение отрицательной полярности. Изменяя положение движка резистора R6, можно регулировать амплитуду пилообразного напряжения от 0 до 27 В и тем самым диапазон сканирования. В верхнем по схеме положении движка резистора диапазон сканирования максимальный - 50 кГц. Резистором R1 можно варьировать постоянную времени цепи зарядки конденсатора С2. В верхнем по схеме положении движка резистора R1 время зарядки максимальное - 30 с, в нижнем - минимальное, около 6 с. Если в процессе сканирования нажать на кнопку SB1, то цепь зарядки конденсатора С2 разрывается и на варикап ГПД трансивера поступает постоянное отрицательное напряжение, соответствующее моменту нажатия на кнопку. В описанном устройстве можно использовать, помимо указанных на схеме, операционные усилители К140УД7, К140УД8, КМ140УД20, К157УД2, КР1005УД1 и т. п. Транзисторы VT2, VT3 можно использовать любые из серий КТ361, КТ3107, КТ502 и т. д. Конденсатор С2 - К73-17.
Источник: Радио 1/89, с.24.
Автор: Б. Чиж (UB5BCJ), г. Тернополь
Разработка и оформление Андрея Александровича Борисенко aka ICE.
По всем вопросам просьба писать мне на icenet (at) narod.ru