Что-то не так?
Пожалуйста, отключите Adblock.
Портал QRZ.RU существует только за счет рекламы, поэтому мы были бы Вам благодарны если Вы внесете сайт в список исключений. Мы стараемся размещать только релевантную рекламу, которая будет интересна не только рекламодателям, но и нашим читателям. Отключив Adblock, вы поможете не только нам, но и себе. Спасибо.
Как добавить наш сайт в исключения AdBlockРеклама
Устройство автоматической подзарядки аккумулятора
Устройство автоматической подзарядки аккумулятора
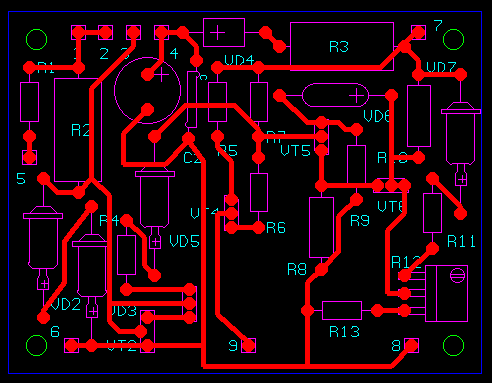
Устройство предназначено для подзаряда аккумуляторной батареи 12В в системах с автономным питанием и циклическим периодическим характером работы. Устройство разработано для питания квартирной сигнализации с мощной сиреной и (или) радиоканалом. Во время охраны сигнализация питается только от аккумулятора, а в неохранный период аккумулятор подзаряжается от данного устройства и всегда поддерживается в полностью заряженом состоянии. Такой режим питания охранной сигнализации наиболее предпочителен, так как питание чисто от аккумулятора сводит к минимуму уровень помех, воздействующих на систему, что обеспечивает минимум вероятности ложной тревоги. Схема принципиальная:
Рис.1. Принципиальная схема источника питания (щелкните мышью для увеличения) Устройство расчитано на заряд аккумуляторной батареи емкостью до 4АЧ. В режиме заряда напряжение на коллекторе VT1 должно быть +22 - +24 В, на эмиттере +18 В. Устройство имеет маломощный трансформатор Т1, обеспечивающий ток вторичной обмотки до 500 мА и маломощный балластный резистор R3. Устройство не предназначено для зарядки полностью разряженных аккумуляторов, а предназначено для компенсации разряда в процессе эксплуатации охранной системы. На транзисторах VT5, VT6 собран триггер Шмитта - схема, имеющая гистерезис. VT4 - ключ индикации. Когда идет зарядка - VD8 горит. На транзисторах VT1 - VT3 собран ключ коммутации источника напряжения зарядного устройства. R12 - регулятор порога отключения аккумулятора от источника напряжения зарядки. Диод VD4 отсекает аккумулятор от источника питания при разомкнутом тумблере B1. Настройка устройства: полностью заряженый аккумулятор подключить к устройству. Включить сеть еумблером B1 и, вращая R12, добиться чтобы светодиод VD8 горел. Затем измерить напряжение на аккумуляторе цифровым вольтметром. Если оно больше или равно 14, 85 В то, медленно вращая R12, добиться погасания светодиода VD8. Если напряжение на аккумуляторе меньше 14,85 В, то пусть аккумулятор заряжается от устройства до тех пор, пока это напряжение на аккумуляторе не будет достигнуто, после чего вращением R12 добиться погасания светодиода VD8. Потенциометр R12 обязательно должен быть многооборотный - СП5-2 или аналогичный. Транзистор VT1 установить на радиатор 200 кв. см. В качестве тумблера B1 удобно использовать выключатель питания охранной системы. При включении системы в работу, один контакт В1 подключает систему к аккумулятору, а другой контакт в это время отключает устройство подзарядки от сети. При выключении системы происходит обратная коммутация: система отключается от аккумулятора, а устройство подзаряда подключается к электросети. Номинал и мощность резистора R3 зависят от емкости аккумулятора: R3=6/0.15C Расположение деталей на печатной плате:
Plot-файлы PCAD 8.5 схемы и печатной платы: aps1.zip 120 кб |

