LAB599.RU — интернет-магазин средств связи
EN FR DE CN JP
QRZ.RU > Каталог схем и документации > Схемы наших читателей > Источники питания > Схема источника питания электронного звонка от сети

Схема источника питания электронного звонка от сети

Источник питания электронного звонка от сети

Сергей Чернов
km450 (at) mail.ru
ks98 (at) email.ru

 

Попался мне в руки электронный звонок на 16 мелодий. Маленькая коробочка - микросхема и динамик, выпускалась каким-то заводом. Запитывалась от сети непосредственно, а кнопка звонка подключалась прямо к выводам микросхемы.

Попросили отремонтировать. Включаю работает, прикручиваю вместо обычного - час, другой и глохнет пока заново не выключешь/включешь. Ну и правильно - ведь это микро-ЭВМ, питается от сети без фильтров и провода на микросхему от звонка длиной метров 10-20 по коридору.

 

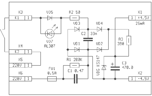
Схема источника питания (щелкните мышью для увеличения)

 

Схема источника питания

 

Этому конструктору руки в одно место вставить надо было. А вот схему питания себе оставил для коллекции. Надо будет что нибудь запитать с такими параметрами и думать не надо.

Дает 4.5 вольта при токе до 30-40 мА.


 

Партнеры