LAB599.RU — интернет-магазин средств связи
EN FR DE CN JP

Импульсный источник питания 20 Bт

Импульсный источник питания 20 Bт

Сергей Чернов
km450 (at) mail.ru
ks98 (at) email.ru

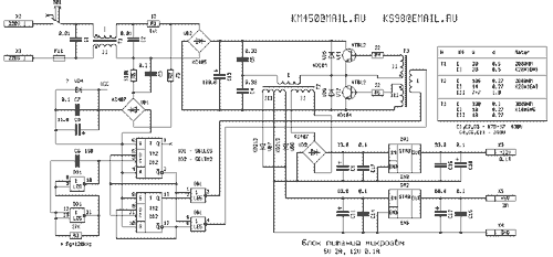
Cхемa из какого-то журнала "Радио". Когда-то там был описан один из первых компьютеров радиолюбителя - "Радио-86РК". Основа - микропроцессор КР580ВМ80А (старое название КР580ИК80А) - аналог западного интеловского X80. Для его работы надо было +5, +12 и -5 вольт.

Питался по трансформаторной схеме. Затем кто-то предложил бестрансформаторный источник питания для него. Ни номера журнала не записал, ни автора, только схема осталась, правда не стал рисовать кусок на -5V. Там ток потребления всего 10 ма, мне он был не нужен. А в коллекции пригодится.

Главное в источниках такого типа сама схема и намоточные данные на данную мощность. Пересчитать витки всегда можно. Было бы желание. Да и вообще подозрительные, кривые или не вызывающие доверия схемы я не коллекционирую.

Схема источника питания (щелкните мышью для увеличения)

Рис.1 Схема источника питания (щелкните мышью для увеличения)

Комментарий от меня к этой схеме:

Задающий генератор собран на микросхемах DD1 и DD2 таким образом, чтобы исключить одновременное открытия ключей преобразователя VT1 и VT2.

Питаются микросхемы от простейшего параметрического стабилизатора на стабилитроне VD4 (UCC). Серия К561 имеет широкий диапазон питающего напряжения от 3 до 30 вольт (по памяти), стабилитрон ставить на 10-12 вольт.

Стабилизация выходного напряжения осуществляется линейными интегральными стабилизаторами 7805 и 7812 (отечественные серии К142 ЕН5 и ЕН8).

Намоточные данные на схеме.

Налаживание данной схемы мало чем отличается от аналогичных. Возможно при отсутствии работы придется поменять местами выводы одной из базовыхобмоток трансформатора Т3.

Ключевые транзисторы КТ812 можно (да и лучше) заменить импортными например: С2810, С3039, С3150, С3866, С4161, C4242 и т.д.



Партнеры