LAB599.RU — интернет-магазин средств связи
EN FR DE CN JP
QRZ.RU > Каталог схем и документации > Схемы наших читателей > Источники питания > Импульсный маломощный источник питания 5V 0.5A

Импульсный маломощный источник питания 5V 0.5A

Импульсный маломощный источник питания 5V 0.5A

Сергей Чернов
km450 (at) mail.ru
ks98 (at) email.ru

 

Схема срисована с источника питания при его ремонте.

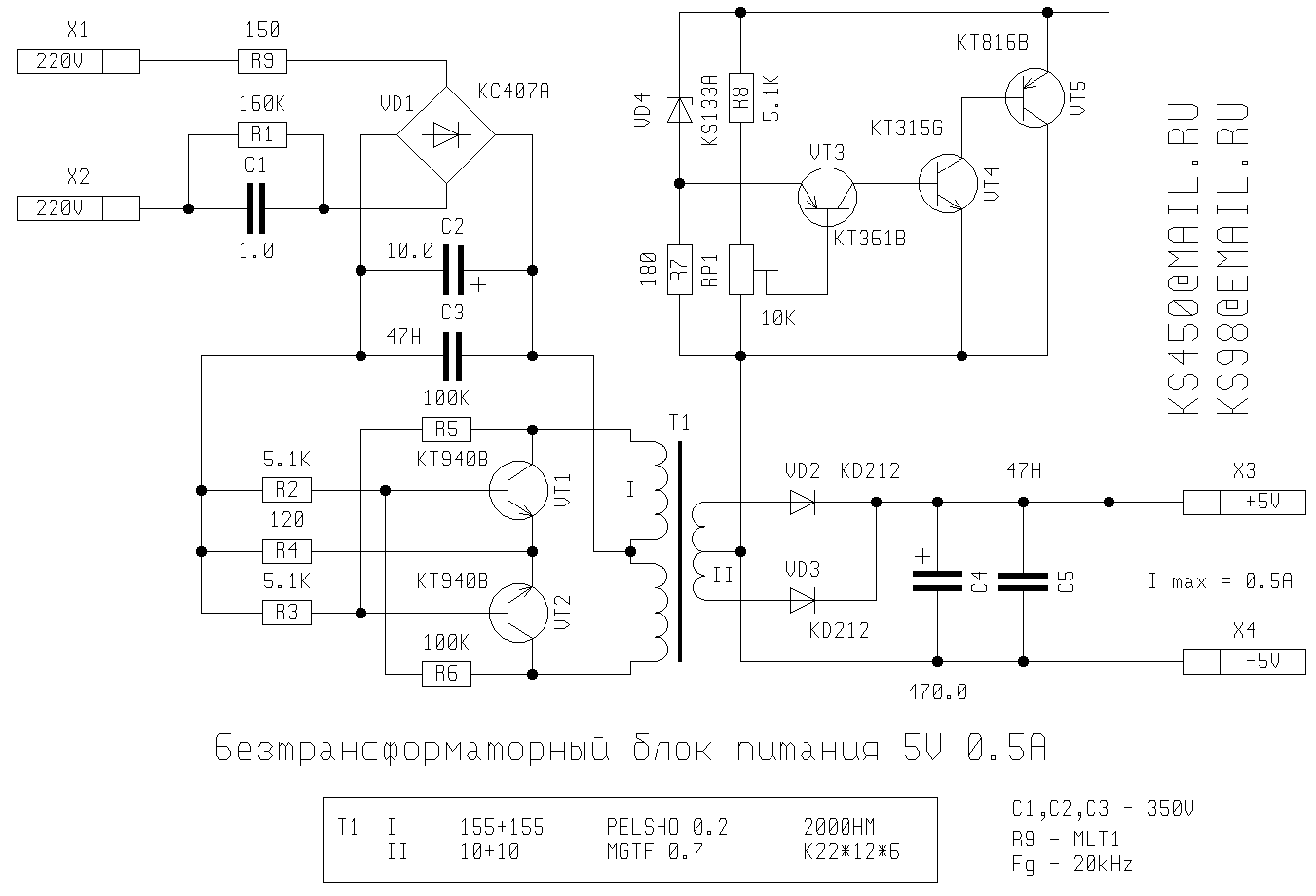
Схема источника питания (щелкните мышью для увеличения)

Рис.1. Схема источника питания (щелкните мышью для увеличения)

На транзисторах VT1 и VT2 собран преобразователь напряжения, а на VT3, VT4 и VT5 стабилизатор параллельного типа. Стабилизация напряжения идет за счет перераспределения тока между нагрузкой и стабилизаторoм. Чем больше потребляет нагрузка тем меньше он, и наоборот. Вообщем ничего нового нет.

Интерес может представлять для питания небольших по размеру конструкций с такой мощностью. Намоточные данные трансформатора преобразователя и детали на схеме.



Партнеры