LAB599.RU — интернет-магазин средств связи
EN FR DE CN JP
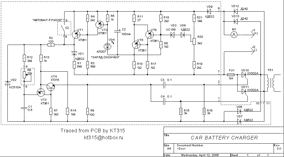
QRZ.RU > Каталог схем и документации > Схемы наших читателей > Источники питания > Зарядное устройство для автомобильного аккумулятора

Зарядное устройство для автомобильного аккумулятора

Зарядное устройство для автомобильного аккумулятора

KT315
kt315 (at) hotbox.ru

 



Зарядное устройство для автомобильного аккумулятора

К сожалению не записал название аппарата. Паспорта у хозяина не имелось.



Партнеры