Зарядное устройство для никель-кадмиевых и никель-металлогидридных аккумуляторов
Андрей Шарый, с.Кувечичи,
Черниговская область, Украина.
E-mail andrij_s (at) mail.ru |
В наше время существует огромное количество типов зарядных устройств для никель-кадмиевых (NiCd) и никель-металлогидридных (NiMH) аккумуляторов типоразмера АА или ААА. Существуют различные методики зарядки. Самая древняя и она же самая щадящая по отношению к аккумулятору — это зарядка стабильным током 0,1 от емкости, выраженной в ампер-часах до достижения напряжения на элементе 1,45-1,5 В, на что обычно требуется 12-14 часов.
Способы более быстрой зарядки большими токами часто оказываются губительными для здоровья аккумулятора, потому что должны индивидуально соответствовать конкретно взятому типу аккумулятора, что далеко не всегда реализуемо в зарядном устройстве: не станет же пользователь каждый раз перестраивать зарядное устройство или закупать абсолютно одинаковые аккумуляторы во всю аппаратуру, потому без крайней надобности быструю зарядку лучше не использовать. Если аккумулятор никель-кадмиевый, то перед зарядкой его нужно разрядить до напряжения 1 В, иначе он будет терять емкость, особенно, если каждый раз его заряжать не полностью разряженным, но такие аккумуляторы уже используются очень редко, на смену им приходят NiMH элементы, обладающие большей удельной емкостью и не склонные к эффекту памяти, однако имеющие значительно меньший ресурс количества циклов заряд-разряд. Существуют конечно фирменные зарядные устройства, учитывающие все нюансы правильного заряда аккумуляторов. Они определяют степень заряженности по напряжению на аккумуляторе или (и) по небольшому спаду напряжения в конце зарядки (дельта-U чувствительные устройства), контролируют они также и температуру аккумулятора. Но такие устройства очень дороги. Кроме того, готовые зарядные устройства часто заряжают последовательно соединенные 2 или 4 аккумулятора, что есть очень неправильно, поскольку при зарядке последовательно соединенных аккумуляторов практически невозможно обеспечить одинаковую степень их заряженности. Аккумуляторы часто имеют хоть и незначительный, но все же заметный разброс в параметрах, потому обеспечить их правильный заряд можно только контролируя процесс каждого аккумулятора отдельно.
Понятно, что изготовить в домашних условиях устройство, учитывающее все тонкости заряда практически невозможно — получится дороже готового фирменного. Таким образом, ставилась задача создать максимально простое зарядное устройство, которое будет однако абсолютно безопасным для здоровья аккумуляторов и максимально универсальным, подходящим для разных аккумуляторов, имеющихся в хозяйстве. Исходя из этого был выбран алгоритм зарядки стабильным током 200 мА для элементов типоразмера АА и 75 мА для аккумуляторов ААА. Степень заряженности определяется по напряжению на одном отдельно взятом аккумуляторе. Как показала практика, для здоровья аккумуляторов не страшно довольно значительное (-50 +100%) отклонение зарядного тока от положенных 0,1 от емкости. Намного опаснее недо- или перезаряд а также разная степень заряженности аккумуляторов, которые потом будут использоваться в одном устройстве. Исходя из таких соображений собрано зарядное устройство, схема которого приведена ниже.

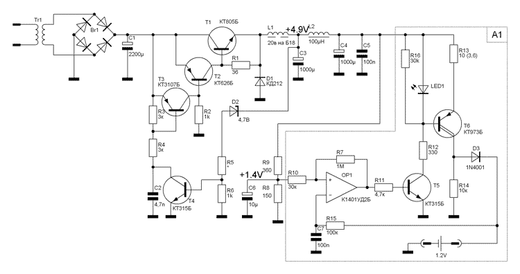
Рис. 1. Схема зарядного устройства
Трансформатор Т1 понижает сетевое напряжение до 7-12 В, которое потом стабилизируется импульсным стабилизатором, реализованным на транзисторах Т1-Т4 на уровне 4,9В. При одновременной зарядке четырех аккумуляторов стабилизатор выдает ток около 1 А, но благодаря импульсному режиму работы теплоотводы транзисторам не требуются.
Делитель напряжения R8R9 создает опорное напряжение 1,4В, которое сравнивается с напряжением на аккумуляторе, который заряжается, компаратором на OP1. Резистор R7 в цепи обратной связи создает гистерезис около 0,05 В, благодаря чему после достижения напряжения на аккумуляторе 1,45В зарядка прекращается и не включается до тех пор, пока напряжение на аккумуляторе не снизится до 1,35 В. Такой режим работы очень важен при кратковременных отключениях напряжения во время зарядки аккумуляторов: если зарядка не была завершена, то после возобновления электроснабжения она продолжится. Кроме того, устраняются повторные включения-отключения в конце зарядки.
Зарядный ток стабилизируется генератором стабильного тока на Т5 Т6, зарядный ток задается резистором R13. Пока напряжение на аккумуляторе не достигнет установленного порога, напряжение на выходе операционного усилителя практически равно напряжению питания, следовательно транзистор Т5 открыт, генератор стабильного тока работает, светодиод LED1 (оранжевый) светится, индицируя нормальный режим заряда. Когда напряжение на аккумуляторе повысится до 1,45 В, напряжение на выходе операционного усилителя снизится почти до 0, Т5 закроется, светодиод погаснет, зарядка прекратится. Особенностью схемы является то, что светодиод LED1 кроме функций индикации играет роль источника опорного напряжения для генератора стабильного тока.
Импульсный стабилизатор напряжения может использоваться один на несколько аккумуляторов (до 4 без теплоотвода на Т1, и до 8 с теплоотводом, при соответствующей мощности сетевого трансформатора и диодного моста). Количество модулей, обведенных линией и обозначенных на схеме А1 должно быть равно количеству одновременно заряжаемых аккумуляторов.
Настройка.
Сразу после сборки приступают к налаживанию устройства. Сначала подбирая сопротивление R5 в пределах сотен Ом, устанавливают напряжение стабилизации 4,9В, в точке, обозначенной на схеме. Проверяют стабильность напряжения, при изменении нагрузки от 20 мА до 1 А оно не должно изменяться более чем на 0,05В. Если планируется заряжать не более 2 аккумуляторов, верхний предел тока может быть 0,5 А. Проверяют, чтобы не перегревался транзистор Т1. Его сильный нагрев более 50-60oС говорит о неправильной работе стабилизатора. Потом проверяют образцовое напряжение 1,4 В, при необходимости подбирают сопротивление R9. Далее, установив в разъем разряженный аккумулятор, подбирают сопротивление R13 для обеспечения нужного зарядного тока. При использовании оранжевых светодиодов сопротивлению 3,6 Ом соответствовал зарядный ток 200 мА, при 10 Омах ток был 75 мА. На этом настройка закончена. Если зарядный ток не превышает 200 мА, то теплоотвод на Т6 не нужен.
О деталях.
Транзистор Т1 может быть любым высокочастотным, с небольшим напряжением насыщения эмиттер-коллектор в открытом состоянии. Ток коллектора должен быть более 2 А, напряжение эмиттер-коллектор не менее 40 В. В качестве этого транзистора также неплохо применить n-канальный ключевой полевой транзистор типа IRFZ44, IRF510, но тогда надо менять полярность подключения к диодному мосту на противоположную, а транзисторы Т2 и Т3 должны быть структуры n-p-n, например, КТ815 и КТ3102 соответственно, а Т4 — p-n-p, например, КТ3107. Диод D1 должен быть обязательно высокочастотным, можно с барьером Шоттки, например, 1N5819. Дроссель L1 мотают проводом диаметром около 0,8 мм (20 витков) на ферритовой чашке Б18-Б22 из феррита 1500-2500НМ с немагнитным зазором 0,1 мм. Можно с успехом использовать тороидальный сердечник из прессованного железного порошка (используются выходных в фильтрах компьютерных блоков питания). Дроссель L2 — марки ДПМ или любой готовый около 100 мкГн, обязательно на ток более 1А. Можно также намотать самому проводом не тоньше 0,8 мм на любой подходящий сердечник. Индуктивность этого дросселя может отличаться в большую сторону в несколько раз, важно, чтобы он имел очень маленькое сопротивление постоянному току. Операционный усилитель в данной конструкции применяется счетверенный, но если устройство будет на 2 аккумулятора, то можно применить и сдвоенный. Трансформатор любой сетевой, с напряжением на вторичной обмотке от 7 до 12 В, мощность примерно 1,5-2 Вт на каждый заряжаемый аккумулятор.
Диодный мост может использоваться любой подходящий на ток 1 А и более, можно и на отдельный диодах типа 1N4001.
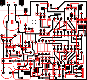
Вариант компоновки и печатной платы устройства на 4 аккумулятора (2 АА и 2 ААА) смотрите на фото.
Рисунок 2. Печатная плата



Рисунок 3. Компоновка внутри корпуса и внешний вид
|