Спецификация.
Применение: Зарядное устройство.
Микросхема: LNK564P.
Выходная мощность: 2W.
Входное напряжение: 90-265 VAC.
Выходное напряжение: 6 VDC.
Топология: Обратноходовая.
Достоинства данного дизайна:
- Низкое число элементов схемы 14-17, низкая стоимость комплектации.
- Собственная технология построения микросхем (Clampless tm), которая позволяет утранить элемет Clamp схемы, а также технология (Filterfuse tm), которая позволяет использовать простой входной фильтр.
- Температурный порог с точностью +/- 5% с перезапуском (гистерезис) - позволит сохранять температуру печатной платы ниже опасного порога.
- Авторестарт, защита от короткого замыкания по входу и разрыва цепи обратной связи.
- Защитное расстояние >3.2 мм, противостоит искре при повышенной влажности.
- Полностью удовлетворяет ВСЕМ стандартам энергосбережения.
- ЭМИ соответствуют CISPR-22 Class B.
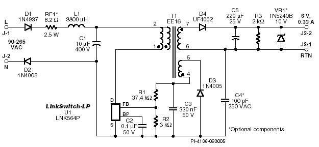
Схема.
Схема подобного источника пиатния представлена на рисунке 1.

Рис.1 Схема AC/DC преобразователя 2W на микросхема LNK564P.
Принцип работы.
Обратноходовой преобразователь на базе микросхем LinkSwitch-LP обладают Вольт-амперной характеристикой (ВАХ) похожей на ВАХ обычного линейного источника питания, с той лишь разницей, что выходной ток лимитирован на максимальной выходной мощности.
В диапазоне от холостого хода до максимальной выходной мощности (2W), микросхема LNK564P (U1) - регулирует выходное напряжение варьированием рабочих циклов, основываясь на токе, поступающий черех пин обратной связи (FB - Feedback pin). На полной нагрузке, на выходном напряжении >5.7 VDC, выходной ток составляет >300mA. При дальнейшем увеличении максимальной нагрузки, микросхема перестает пропускать рабочие циклы и ограничивает выходной ток понижением частоты преобразования, соответственно падает напряжение на пине FB. Если требование нагрузки вынуждают падение напряжение на пине FB ниже уровня авто рестарта (Vfb(ar)=0.8V) более чем на 100 ms, микросхема уходит в режим авторестарта (режим защиты от перегрузки). В этом режиме MOSFET транзистор открывается примерно на 100 ms каждые 800 ms, ожидая пока напряжение на пине FB вырастет больше 0.8 Вольта.
Благодаря функции Frequency jitter, встроенной в микросхему U1, а также технике намотки трансформатора T1 (E-Shield tm), электромагнитная эмиссия успешно подавляется простым LC фильтром. Этот фильтр сформирован из 2х компонентов L1 и С1. Кроме функции фильтрации, индуктивность L1 выполняет также функцию предохранителя. Поэтому диаметр провода L1 должен быть выбран, чтобы не только подавлять помехи, но и перегорать, при выходе из строя какого-либо из компонентов источника питания. Благодаря маленькому допуску в ограничении тока микросхемы U1, а также специальной намотке T1, нам не требуется использовать элеметр Clamp.
Ввиду того, что в схеме не используется оптопара в цепи обратной связи, данный источник питания может по цене сравниться с подобный по зарактеристикам линейным аналогом, сохраняя при этом все неоспоримые преимущества импульсного источника питания.
Особенности дизайна:
- Программа PI XLS способна рассчитать все параметры, чтобы построить трансформатор T1.
- Этот дизайн использует один из двух стандартных трансформаторов (см. AN-39). С этим трансформатором напряжение на выходе может быть от 4 до 7.5 вольт, взависимости от выбранного R1.
- Схема на рисунке 1 содержит 3 опциональных (необязательных) элемента: RF1, VR1 и C4. Дополнительный предохранитель может быть использован в том случае, если требования по безопасности не позволяют использовать предохранитель - индуктивность. Функция авторестарта ограничивает максимальную выходную мощность в режиме обрыва цепи обратной связи, при этом, если не приемлемо появление напряжения на выходе, необходимо использовать VR1 (0,5W). Y-конденсатор С4 улучшает параметры ЭМИ, но при этом он необязателен для удовлетворения параметров ЭМИ.
- Для того, чтобы ограничить максимальный ток при перегрузки, необходимо настроить схему так, чтобы при максимальной мощности напряжение на пине FB должно быть 1.69 Вольта. Соответственно с этим, необходимо подобрать резистор R1.
Графики работы источника питания.

Вольт-амперная характеристика источника питания на базе LNk564P.

Потребление источника на холостом ходу.

КПД источника взависимости от входной мощности.