LAB599.RU — интернет-магазин средств связи
EN FR DE CN JP
QRZ.RU > Каталог схем и документации > Схемы наших читателей > Источники питания > Двухканальный неизолированный промышленный источник питания на микросхеме TNY266P.

Двухканальный неизолированный промышленный источник питания на микросхеме TNY266P.

Двухканальный неизолированный промышленный источник питания на микросхеме TNY266P.

Автор Геннадий Бандура
Email: Bandura (at) macrogroup.ru
www.macrogroup.ru тел. +7 (812) 370 60 70

Двухканальный неизолированный промышленный источник питания на микросхеме TNY266P.

Краткая спецификация источника питания:

Входное напряжение: 90-265 VAC

Выходные напряжения: 5V/500mA и 24V/200mA

Применение: Промышленное оборудование.

Автор документа: Департамент по применению компании Power Integrations.

Номер документа: DER-110 (оригинал).

Основные достоинства решения:

- Компактная печатная плата 1.5"x2"x1".

- Выходная мощность 6 Вт при использовании TNY266P и трансформатора на EE16.

- Типовой КПД на уровне 75%.

- Хорошая стабильность выходных напряжений при использовании недорогого диода зенера.

- Соответствует стандарту на ЭМИ - EN55022 класса B без Y1-конденсатора.

- Не требует использование оптопары в цепи обратной связи.

Далее на рисунке представлен внешний вид этого источника питания:

 

1. Спецификация:

Описание
Обозначение
Мин.
Норма.
Макс.
Ед. измерения
Входные параметры
Входное напряжение
Vin
90
-
265
VAC
Частота сети
fline
47
50/60
64
Hz
Потребление на Х.Х. (230 VAC)
-
-
-
0.7
W
Выходные параметры
Выходное напряжение (1 кан.)
Vout1
-
5
-
V
Выходная пульсация (1 кан.)
Vripple1
-
50
-
mV
Выходной ток (1 кан.)
Iout1
-
500
-
mA
-
-
-
-
-
-
Выходное напряжение (2 кан.)
Vout2
-
24
-
V
Выходная пульсация (2 кан.)
Vripple2
-
200
-
mV
Выходной ток (2 кан.)
Iout2
-
200
-
mA
-
-
-
-
-
-
Выходная мощность
Pout
-
7.3
-
W
-
-
-
-
-
-
КПД
n
80
-
-
%
-
-
-
-
-
-
Наведенные ЭМИ
Cоответствует стандартам CISPR22B/EN55022B. Спроектирован под стандарты IEC950, UL1950 класс 2.
Безопасность
-
-
-
-
-
-
Рабочая температура окруж. среды
Tamb
0
-
70
C

 

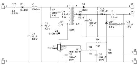
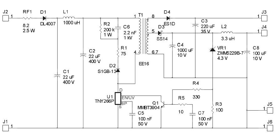
2. Схема этого источника питания представлена на рисунке (кликните на рисунке для увеличения):

 

3. Схема печатного узла:

 

4. Перечень элементов:

Номер
Кол-во
Обозначение
Описание
Производитель
Part number
1
2
С1, С2
22 uF, 400 V, Electrolytic, Low ESR, 901 mOhm, (16 x 20) United Chemi-Con KMX400VB22RM16X20LL
2
1
С3
330 uF, 35 V, Electrolytic, Very Low ESR, 38 mOhm, (10 x 16) United Chemi-Con KZE35VB331MJ16LL
3
1
С4
1000 uF, 10 V, Electrolytic, Low ESR, 80 mOhm, (8 x 20) United Chemi-Con LXZ10VB102MH20LL
4
2
С5, С7
100 nF, 50 V, Ceramic, X7R, 0805 Panasonic ECU-V1H221KBN
5
1
С6
2.2 nF, 1 kV, Disc Ceramic NIC Components Corp NCD222K1KVY5F
6
1
С8
100 uF, 10 V, Electrolytic, Low ESR, 500 mOhm, (5 x 11.5) United Chemi-Con LXZ10VB101ME11LL
7
1
D1
1000 V, 1 A, Rectifier, Glass Passivated, DO-213AA (MELF) Diodes Inc DL4007
8
1
D2
400 V, 1 A, Rectifier, Glass Passivated Diodes Inc S1GB-13
9
1
D3
40 V, 1 A, Schottky, DO-214AC Vishay SS14
10
1
D4
200 V, 1 A, Ultrafast Recovery, 25 ns, DO-214AC Vishay ES1C
11
1
L1
1000 uH, 0.29 A Tokin SBC4-102-291
12
1
L2
3.3 uH, 2.66 A Toko 822LY-3R3M
13
1
Q1
NPN, Small Signal BJT, 40 V, 0.2 A, SOT-23 Vishay MMBT3904
14
1
R1
75 R, 5%, 1/8 W, Metal Film, 0805 Panasonic ERJ-6GEYJ750V
15
1
R2
200 k, 5%, 1 W, Metal Oxide Yageo RSF100JB-200K
16
1
R3
100 R, 5%, 1/8 W, Metal Film, 0805 Panasonic ERJ-6GEYJ101V
17
1
R4
330 R, 5%, 1/8 W, Metal Film, 0805 Panasonic ERJ-6GEYJ331V
18
1
R5
10 R, 5%, 1/8 W, Metal Film, 0805 Panasonic ERJ-6GEYJ100V
19
1
RF1
8.2 R, 2.5 W, Fusible/Flame Proof Wire Wound Vitrohm CRF253-4 5T 8R2
20
1
T1
Bobbin, EE16, Vertical, 8 pins Bu Chang Ind Co Ltd -
21
1
U1
TinySwitch-II, TNY266P, DIP-8B Power Integrations TNY266P
22
1
VR1
4.3 V, 5%, 500 mW, DO-213AA (MELF) Diodes Inc ZMM5229B-7

 

5. Спецификация на трансформатор.

- Электрическая схема:

 

- Параметры трансформатора:

Электрическая прочность (1 секунда, 60 Hz, между пинами 1-4 и пинами 5-10) - 200 VAC.

Индуктивность первичной обмотки (пины 1-4, все остальные обмотки разомкнуты, измерена на частоте 100 kHz, 0.4 VRMS) - 1570 uH., 0/+20%.

Резонансная частота (пины 1-4, все остальные обмотки разомкнуты) - 800 kHz (мин.)

Индуктивность рассеяния первичной обмотки (Пины 1-4, пины 5-10 закорочены, измеренные на 100 kHz, 0.4 VRMS) - 60uH (max).

 

- Схема построения трансформатора:

 

 

6. Графики работы схемы:

6.1 Коэффициент полезного действия:

(При полной нагрузке на комнатной температуре. Частота сети - 60Hz).

 

6.2 Потребляемая мощность в режиме холостого хода.

(На комнатной температуре. Частота сети - 60Hz).

 

6.3 Выходная взаимная нестабильность каналов.

(при Vin=120 VAC, температура комнатная)

 

6.4 Выходная линейная нестабильность каналов.

(Полная нагрузка, комнатная температура).

 

6.5 Осциллограммы напряжения и тока на стоке транзистора:

Vin = 85 VAC, полная нагрузка

Vin = 85 VAC, полная нагрузка

Верхний - I drain (0.5 А/дел.)

Нижний - V drain (100V, 2us/дел)

Верхний - I drain (0.5 А/дел.)

Нижний - V drain (200V/дел)

6.6 Профиль выходного напряжения при старте.

Стартовый профиль 90 VAC, 5 ms/дел.
Стартовый профиль 265 VAC, 5 ms/дел.

6.7 Параметры электромагнитной совместимости.

6.7.1. Наведенные ЭМИ (фазовый провод), максимальная нагрузка, 120VAC, 60Hz, пределы EN55022B.

6.7.2. Наведенные ЭМИ (нулевой провод), максимальная нагрузка, 120VAC, 60Hz, пределы EN55022B.

Статью перевел и дополнил менеджер по направлению Power Integrations.

Бандура Геннадий - Bandura (at) macrogroup.ru

Макро Групп.

Партнеры