LAB599.RU — интернет-магазин средств связи
EN FR DE CN JP
QRZ.RU > Каталог схем и документации > Схемы наших читателей > Источники питания > Импульсный источник питания 12W на микросхеме TNY278P (TinySwitch-III).

Импульсный источник питания 12W на микросхеме TNY278P (TinySwitch-III).

Импульсный источник питания 12W на микросхеме TNY278P (TinySwitch-III).

Автор Геннадий Бандура
Email: Bandura (at) macrogroup.ru
www.macrogroup.ru тел. +7 (812) 370 60 70

Импульсный источник питания 12W на микросхеме TNY278P (TinySwitch-III).

 

Краткая спецификация:

Вход: 85-265 VAC

Выход: 12V, 1A.

Автор - департамент по применению компании Power Integrations.

Дата создания - 7 февраля 2006г.

 

 

Преимущества этого дизайна:

1) Система энергосбережения EcoSmart - удовлетворяет стандартам энергопотребления: включая CECP (Китай), CEC, EPA, AGO, European Comission.

  • Энергопотребление на холостом ходу 140mW на 265VAC (не требуется дополнительная обмотка трансформатора).
  • КПД в рабочем режиме >75% (превышает стандартные требования в 71%).

2) Номинал конденсатора на пине BP/M определяет ограничение тока через MOSFET транзистор, что дает возможность для более гибкого проектирования.

3) Параметр жесткого допуска I2f (-10%, +12%) снижает стоимость системы:

  • Повышает передачу мощности транзистором и трансформатором.
  • Снижает уровень перегрузки, что снижает стоимость выходных диодов и конденсаторов.

4) Интегрированные функции семейства TinySwitch-III:

  • Точность (+/- 5%), автоматическое восстановление работы, интеллектуальная тепловая защита поддерживает уровень температуры печатного узла ниже опасного порога.
  • Функция авто-ресарт защищает источник питания от коротного замыкания на выходе и разрыва цепи обратной связи.
  • Защитное расстояние >3.2mm повышают работоспособность источника питания в помещениях с повышенной влажностью и с повышенным запылением.

5) Соответствует стандартам EN550022 b CISPR-22 класс B.

6) Соответствует стандарту IEC61000-4-5 класс 3.

 

Введение:

Данный документ описывает источник питания с универсальным входом, 12V, 1А, построенный по обратноходовой топологии на базе микросхемы TNY278P (семейство TinySwitch-III, Power Integrations). Документ содержит полную спецификацию на источник питания, его схему, перечень элементов, параметры и конструкцию трансформатора, а также замеры, произведенные во время работы опытного образца.

Внешний вид платы:

Рис.1 Внешний вид печатного узла (сверху).

 

Рис. 2 Внешний вид печатного узла (снизу).

Спецификация на источник питания:

Параметр
Обозначение
Мин.
Норма
Макс.
Ед. Изм.

Вход:

Напряжение

Частота

Потребление на Х/Х (без дополнительной обмотки).

Потребление на Х/Х (с дополнительной обмоткой).

 

Vin

fline

 

 

 

85

47

 

 

 

 

50/60

 

 

 

265

64

0.15

0.05

 

VAC

Hz

W

W

Выход

Выходное напряжение

Выходная пульсация

Выходной ток.

Полная выходная мощность

Продолжительная выходная мощность

 

Vout

Vripple

Iout

 

Pout

 

11

 

1

 

12

 

12

 

 

 

 

 

13

100

 

 

 

 

V

mV

A

 

W

КПД

При полной нагрузке

Среднее требуемое КПД при нагрузке 25%, 50%, 75% и 100% от Pout

 

n

ncec

 

75

71.3

-

-

 

%

%

Уровень ЭМИ

Безопасность

Удовлетворяет требованиям:

CISPR22B/EN55022B, IEC950, UL1950 класс 2.

Рабочий температурный диапазон
Tamb
0
_
50
C

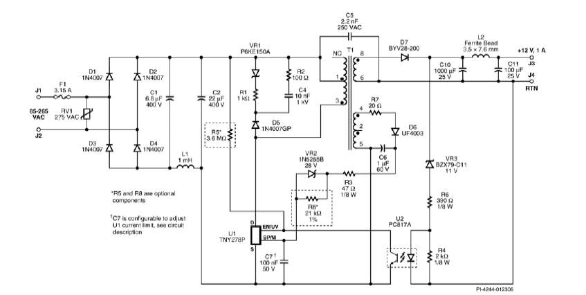
Схема источника питания:

Рис. 3 Схема источника питания.

Описание работы схемы:

1) Входной выпрямитель и фильтр.

Переменное напряжение со входа выпрямляется диодами D1-D4. Конденсаторы С1 и С2 фильтруют выпрямленное напряжеие. Дроссель L1 вместе с конденсаторами С1 и С2 формируют П-образный фильтр для подавления дифференциальной помехи со входа.

2) Работа микросхемы TNY278P.

Микросхема TNY278P (U1) включает в себя генератор, контроллер, цепи запуска и защиты, а также мощный MOSFET транзистор.

Один контакт первичной обмотки силового трансформатора T1 подключен к положительному контакту конденсатора С2, когда как другой контакт этой обмотки подключен на пин DRAIN микросхемы U1. При начале рабочего цикла - контроллер отпирает MOSFET транзистор, через обмотку начинает расти ток, запасая энергию в сердечнике трансформатора. Когда ток достигает порогового значения, контроллер запирает MOSFET. Благодаря фазировке обмоток и полярности выпрямительного диода, запасенная в сердечнике энергия через выходной диод переходит в выходной конденсатор. При выключении MOSFET транзистора индукция рассеяния трансформатора провоцирует бросок тока через транзистор. Амплитуда этого броска лимитируется цепью RCD, состоящей из D5, C4 и R2. Резистор R2 ограничивает обратный ток через D5 в момент отпирания MOSFET транзистора.Это позволяет использовать в качестве диода D5 дешевый низкоскоростной диод.

Использую релейный метод управления (вкл/выкл) - U1 пропускае рабочие циклы для управления выходным напряжением на основе сигнала обратной связи на пин EN/UV. Перед тем, как запустить очередной рабочий цикл - микросхема проверяет сигнал на пине EN/UV и принимает решение будет сделан рабочий цикл или нет. Если ток через пин EN/UV меньше 115 uA, следующий рабочий цикл начинается и заказнчивается, когда ток через MOSFET достигает порога ограничения тока. Порог ограничения тока устанавливает контроллер, взависимости от мощности, потребляемой нагрузкой. При снижении потребления тока нагрузкой, соответственно падает порог ограничения.Это гарантирует то, что в любом случае при любой нагрузке рабочая частота будет находиться выше звукового диапазона. Кроме этого, если трансформатор при изготовлении пропитывается лаком, то звуковой шум практически исчезает.

3) Выходное выпрямление и фильтрация.

Диод D7 выпрямляет выход трансформатора T1. Пульсации выходного напряжения сведены к минимуму благодаря использованию Low ESR конденсатора С10. Высокочастотные шумы подавляются фильтром L2 C11.

4) Цепь обратной связи.

Уровень выходного напяжения определяется напряжением на диоде Зенера VR3, R6 и светодиодом оптопары U2. Величина резистора R4 рассчитывается исходя из условий тока через VR3 на уровне 0,5 mA. Резистор R6 ограничивает максимальный ток во время изменения нагрузки. Номиналы R4 и R6 могут быть незначительно изменены для точной подстройки порога выходного напряжения. Когда выходное напряжение превышает выходной порог, светодиод U2 начинает светить, При этом на первичной стороне, фототранзистор U2 открывается и замыкает ток EN/UV на землю. Как говорилось ранее, перед каждым циклом микросхема проверяет уровень тока EN/UV. Если он больше 115 uA - соответственно следующий рабочий цикл пропускается. При таком варьировании рабочих циклов величина выходного наряжения поддерживается на требуемом уровне с хорошей точностью. Если требуется большая точность в установке выходного напряжения, вместо VR1 можно использовать микросхему TL431.

5) Помехоподавление.

Входной Пи фильтр - С1, L1 и C2 снижает уровень дифференциальной помехи. Специальная технология намотки трансформатора (E-Shield) используется, чтобы подавить синфазную помеху. Резистор R2 и конденсатор С4 подавляют высокочастотный "звон" в момент, когда силовой транзистор запирается. Если рассмотреть все вышеописанное и прибавить к этому функцию помехоподавления frequency jitter, то мы получим великолепный характеристики ЭМИ.

6) Выбор уровня ограничения тока.

Применив микросхему семейства TinySwitch-III, мы имеем возможность устанавливать необходимый нам уровень тока через силовой транзистор микросхемы U1. Это делается варьированием номинала конденсатора на пине BP/M (для более полной информации необходимо ознакомиться с документом Datasheet на конкретную микросхему).

- При установке конденсатора номиналом 0.1uF - выбирается стандартный уровень ограничения тока микросхемы. Применяется для обычных мощностей в закрытом адаптере.

- При установке конденсатора номиналом 1uF - уровень ограничения тока понижается, что в свою очередь понижает потери и повышает КПД.

- При установке конденсатора номиналом 10uF - уровень ограничения тока повышается, что увеличивает мощностные характеристики микросхемы (Рекомендуется для применения при открытом корпусном исполнении, либо в закрытом, но если нагрузка источника краткосрочна).

Пример печатной платы источника питания:

Рис.4 Пример PCB печатной платы.

 

Перечень элементов.

Номер
Кол-во
Обозначение
Номинал
Описание
part number
Производитель
1
1
C1
6.8 uF
6.8 µF, 400 V, Electrolytic, (10 x 16)
EKXG401ELL6R8MJ16S
United
Chemi-Con
2
1
C2
22 uF
22 µF, 400 V, Electrolytic, Low
ESR, 901 m., (16 x 20)
EKMX401ELL220ML20S
United
Chemi-Con
3
1
C4
10 nF
10 nF, 1 kV, Disc Ceramic
5HKMS10
Vishay
4
1
C5
2.2 nF
2.2 nF, Ceramic, Y1
440LD22
Vishay
5
1
C7
100 nF
100 nF, 50 V, Ceramic, X7R
B37987F5104K000 / ECUS1H104KBB
Epcos/
Panasonic
6
2
C6,C8*
1 uF
1 µF, 50 V, Electrolytic, Gen.
Purpose, (5 x 11)
EKMG500ELL1R0ME11D
United
Chemi-Con
7
1
C9*
10 uF
10 µF, 50 V, Electrolytic, Gen.
Purpose, (5 x 11)
EKMG500ELL100ME11D
United
Chemi-Con
8
1
C10
1000 uF
1000 µF, 25 V, Electrolytic, Very
Low ESR, 21 m., (12.5 x 20)
EKZE250ELL102MK20S
United
Chemi-Con
9
1
C11
100 uF
100 µF, 25 V, Electrolytic, Very Low
ESR, 130 m., (6.3 x 11)
EKZE250ELL101MF11D
United
Chemi-Con
10
4
D1 D2 D3 D4
1N4007
1000 V, 1 A, Rectifier, DO-41
1N4007
Vishay
11
1
D5
1N4007GP
1000 V, 1 A, Rectifier, Glass
Passivated, 2 us, DO-41
1N4007GP
Vishay
12
1
D6
UF4003
200 V, 1 A, Ultrafast Recovery,
50 ns, DO-41
UF4003
Vishay
13
1
D7
BYV28-200
200 V, 3.5 A, Ultrafast Recovery,
25 ns, SOD64
BYV28-200
Vishay
14
1
F1
3.15 A
3.15 A, 250V,Fast, TR5
3701315041
Wickman
15
2
J1 J4
-
Test Point, Black, Thru-hole mount
5011
Keystone
16
1
J2
-
Test Point, White, Thru-hole mount
5012
Keystone
17
1
J3
-
Test Point, Red, Thru-hole mount
5010
Keystone
18
1
JP1
-
Wire Jumper, Insulated, 24 AWG
KSW24W-0100
OK Indust.
19
1
L1
1 mH
1mH, 350 mA
HTB2-102-281
CUI
20
1
L2
Ferrite Bead
3.5 mm x 7.6 mm, 75 . at 25 MHz,
22 AWG hole, Ferrite Bead
2743004112
Fair-Rite
21
1
R1
1 KOhm
1 k., 5%, 1/4 W, Carbon Film
CFR-25JB-1K0
Yageo
22
1
R2
100 Ohm
100 ., 5%, 1/4 W, Carbon Film
CFR-25JB-100R
Yageo
23
1
R3
47 Ohm
47 ., 5%, 1/8 W, Carbon Film
CFR-12JB-47R
Yageo
24
1
R4
2 KOhm
2 k., 5%, 1/8 W, Carbon Film
CFR-12JB-2K0
Yageo
25
1
R5*
3.6 MOhm
3.6 M., 5%, 1/2 W, Carbon Film
CFR-50JB-3M6
Yageo
26
1
R6
390 Ohm
390 ., 5%, 1/8 W, Carbon Film
CFR-12JB-390R
Yageo
27
1
R7
20 Ohm
20 ., 5%, 1/4 W, Carbon Film
CFR-25JB-20R
Yageo
28
1
R8*
21 KOhm
21 k., 1%, 1/4 W, Metal Film
MFR-25FBF-21K0
Yageo
29
1
RV1
275 VAC
275 V, 45 J, 10 mm, Radial
V275LA10
Littlefuse
30
1
T1
EE25 Core
Bobbin, EE25, Vertical, 10 pins
Complete Assembly
YW-360-02B
SNX-1380
LSPA20544
CWS-T1-EP91
SIL6038
Yih-Hwa
Enterprises
Santronics
LiShin
CWS
Hical
31
1
U1
TNY278P
TinySwitch-III, TNY278P, DIP-8C
TNY278P
Power
Integrations
32
1
U2
PC817A
Optocoupler, 35 V, CTR 80-160%,
4-DIP
ISP817A, PC817X1
Isocom,
Sharp
33
1
VR1
P6KE150A
150 V, 5 W, 5%, TVS, DO204AC
(DO-15)
P6KE150A
Vishay
34
1
VR2
1N5255B
28 V, 500 mW, 5%, DO-35
1N5255B
Microsemi
35
1
VR3
BZX79-B11
11 V, 500 mW, 2%, DO-35
BZX79-B11
Vishay

Трансформатор.

1) Схема электрическая.

Рис.5 Электрическая схема трансформатора.

2) Электрическая спецификация.

Электрическая прочность 1 с., 60Hz, с пинов 1-5 на пины 6-10. 3000 VAC
Индуктивность первичной обмотки Пины 1-3, все обмотки разомкнуты, на 100 KHz, 0.4VRMS. 1050uH, +/- 10%
Резонансная частота Пины 1-3, все обмотки разомкнуты. 500 KHz (Мин.)
Индукция рассеяния первичной обмотки Пины 1-3, пины 6-8 закорочены, на 100 KHz, 0.4VRMS. 50 uH (Макс.)

3) Схема построения трансформатора.

Рис. 6 Схема построения трансформатора.

Диаграммы работы источника питания.

1) КПД

Рис.7 Зависимость КПД от выходного тока, комнатная температура, 60 Hz.

Для справки - с 1 июля 2006 года в США все выпускаемые и продаваемые источники питания должны соответствовать стандартам, установленным организацией СЕС (California Energy Comission) - Калифорнийской комиссией по энергетике, которая определяет тенденции развития энергетики США.

По требованиям СЕС - Среднее КПД источника питания по 4м замерам (25%,50%,75%,100% от максимальной мощности) должен быть равен или выше 71.3%.

По проделанным замерам ИП на микросхеме TNY278P:

Процент от полной нагрузки
КПД (%)
 
115 VAC
230 VAC
25
75
74.5
50
78.5
78.8
75
78.8
78.5
100
78
79.1
Среднее значение КПД
77,6
77,7
Требования СЕС
71,3

Как мы можем видеть, КПД источника питания на базе микросхемs TNY278P (Power Integrations) - полностью удовлетворяет требованиям СЕС и следовательно имеет право на производство и продажу на рынке США.

2) Потребление источника питания на холостом ходу (Резистор R8 - не установлен).

Рис. 8 Зависимость потребляемой мощности на холостом ходу от входного напряжения, комнатная температура, 60Hz.

3) Потребление источника питания на холостом ходу (Резистор R8 - установлен).

Рис.9 Зависимость потребляемой мощности на холостом ходу от входного напряжения, комнатная температура, 60Hz.

4) Зависимость выходной мощности от входной мощности в 1,2,3 Вт.

Рис.10 Зависимость выходной мощности от входного напряжения (при Pin=1,2,3W).

5) Нестабильность выходного напряжения.

Рис. 11 Нестабильность выходного напряжения, комнатная температура.

6) Тепловые характеристики.

Температура замерялась с помощью Т-образных термопар. Термопары были подсоединены на пин SOURCE миросхемы U1 и на катод выходного выпрямительного диода. Кроме этого другие 2 термопары были приклеены к корпусу выходного конденсатора и на поверхность обмоток трансформатора T1.

Источник питания был помещен в короб для предотвращения движения воздуха. Короб был помещен в термошкаф. Температура внутри шкафа установлена в 50С. Замеры были проведены после 1 часа работы источника питания.

Температура (С).
Элемент
85 VAC
265 VAC
Окружающая среда
50
50
TNY278P (U1)

96,1

92,8
Трансформатор (T1)
77,8
80
Выходной выпрямитель (D7)
101
100
Выходной конденсатор (С10)
68,2
66,8

Рис.12 Тепловая карта работы ИИП.

Автор документа - Департамент по применению Power Integrations.

Более подробную информацию вы можете узнать, прочитав оригинал.

Перевел и подготовил - Бандура Геннадий (Bandura (at) macrogroup.ru).

Менеджер по направлению Power Integrations

Компания Макро Групп (Эксклюзивный дистрибьютор Power Integrations на территории России и СНГ).

www.macrogroup.com

Партнеры