DC-DC преобразователь мощностью 60W на микросхеме DPA426R.
Краткая спецификация:
Входное напряжение: 36-72 VDC
Выходное напряжение: 12V
Выходной ток: 5A
Применение: Сети распределенного электропитания.
Преимущества:
- Низкое число элементов.
- Встроенная защита от выходя из строя.
Спецификация:
| Описание
|
Обознач.
|
Мин.
|
Норма
|
Макс.
|
Ед. изм
|
| Вход
Напряжение
Потребление на Х.Х.
|
Vin
|
36
|
48
|
72
1
|
VDC
W
|
| Выход
Выходное напряжение
Выходная нестабильность
Выходной ток
Выходная мощность (RMS)
Выходная мощность (PEAK)
|
Vout1
Vripple1
Iout1
Pout
Ppeak
|
12.1
|
12.75
|
13.4
50
5
60
75
|
V
mV
A
W
W
|
| КПД |
n
|
82
|
-
|
-
|
%
|
| Рабочая температура |
Tamb
|
0
|
-
|
40
|
C
|
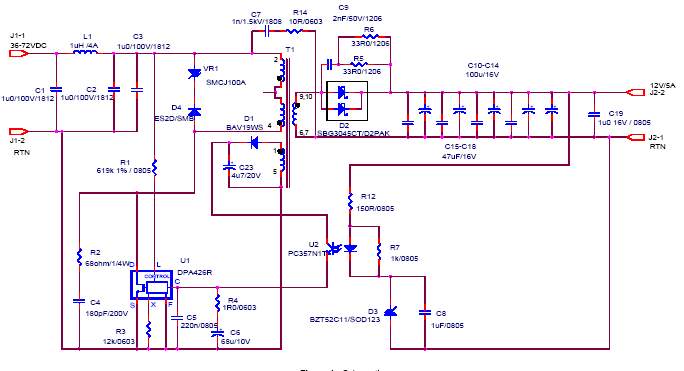
Схема источника питания.
Схема представлена на рис.1 (для увеличения - кикните на рисунок).

Рис.1 Схема импульсного DC-DC преобразователя 60W.
Работа схемы:
На рис.1 показан одноканальный обратноходовый преобразователь на микросхеме DPA426R. Схема спроектирована для работы с входным напряжением от 36 до 72V и обеспечивает на выходе 12V / 5A. Элементы C1 и L1 - обеспечивают входную фильтрацию. С2 и С3 запасают энергию для передачи ее в нагрузку. Первый пин первичной обмотки трансформатора T1 подключен к высокому выпрямленному напряжению. Другой пин подключен на MOSFET микросхемы DPA426R. Элементы D4 и VR1 - гасят выбросы напряжения на коллекторе, обусловленные индукцией рассеяния первичной обмотки трансформатора.
Резистор R1 используется для установки нижнего порога включения схемы в 33V а также установки верхнего защитного порога при котором схема отключится в 88V. Емкость С5 запитывает пин U1 микросхемы энергией, необходимой для управления MOSFET транзистором. Емкость С6 имеет следующие функции: питает U1 энергией для старта работы преобразователя, определяет частоту рестартов схемы в еденицу времени при коротком замыкании. Компоненты R2 и С4 снимают высокочастотный "звон" на коллекторе MOSFET транзистора.
Выход трансформатора T1 выпрямляется и фильтруется диодом D2 и С10-С18. Дополнительная обмотка T1 - питает микросхему U1 во время работы. Соотношение обмоток трансформатора формирует напряжение на выходной обмотке на уровне 12V, которое выпрямляется элементами В1 и С23.
Рисунок печатного узла:

Перечень элементов:
| N
|
Кол-во
|
Обозн.
|
Описание
|
Производитель
|
Part number
|
| 1
|
3
|
C1-C3
|
1u0/100V/1812
|
-
|
-
|
| 2
|
1
|
C4
|
180pF/200V
|
-
|
-
|
| 3
|
1
|
C5
|
220n/0805
|
-
|
-
|
| 4
|
1
|
C6
|
68u/10V
|
-
|
-
|
| 5
|
1
|
C7
|
1n/1.5kV/1808
|
-
|
-
|
| 6
|
2
|
C8, C19
|
1uF/0805
|
-
|
-
|
| 7
|
1
|
C9
|
2.2nF/50V/1206
|
-
|
-
|
| 8
|
1
|
C15
|
1u0 16V / 0805
|
-
|
-
|
| 9
|
1
|
C23
|
4u7/20V
|
-
|
-
|
| 10
|
5
|
C10-C14
|
100u/16V
|
Sanyo
|
16SA100M
|
| 11
|
4
|
C15-C18
|
47uF/16V
|
TDK
|
C5750X5R1C476M
|
| 12
|
1
|
D1
|
BAV19WS
|
Diodes, Inc.
|
-
|
| 13
|
1
|
D2
|
SBG3045CT/D2PAK
|
Diodes, Inc.
|
-
|
| 14
|
1
|
D3
|
BZT52C11/SOD123
|
Diodes, Inc.
|
-
|
| 15
|
1
|
D4
|
ES2D/SMB
|
Diodes, Inc.
|
-
|
| 16
|
1
|
L1
|
1uH /4A
|
-
|
-
|
| 17
|
1
|
R1
|
619k 1% / 0805
|
-
|
-
|
| 18
|
1
|
R2
|
68ohm/1/4W
|
-
|
-
|
| 19
|
1
|
R3
|
12k/0603
|
-
|
-
|
| 20
|
1
|
R4
|
1R0/0603
|
-
|
-
|
| 21
|
2
|
R5, R6
|
33R0/1206
|
-
|
-
|
| 22
|
1
|
R7
|
1k/0805
|
-
|
-
|
| 23
|
1
|
R12
|
150R/0805
|
-
|
-
|
| 24
|
1
|
R14
|
10R/0603
|
-
|
-
|
| 25
|
1
|
T1
|
Custom Flyback Transformer
|
-
|
-
|
| 26
|
1
|
U1
|
DPA426R
|
Power Integrations
|
-
|
| 27
|
1
|
U2
|
PC357N1T
|
Sharp
|
-
|
| 28
|
1
|
VR1
|
SMCJ100A
|
Diodes, Inc.
|
-
|
Параметры трасформатора:
1. Электрическая схема трансформатора.

2. Электрическая спецификация трансформатора.
| Электрическая прочность |
1 секунда, с выводов 1-4 на выводы 5-8 |
1500 VDC |
| Индуктивность первичной обмотки |
Выводы 1-4, все остальные обмотки размокнуты, 400KHz, 400mVrms |
21 uH, +/-10% |
| Резонансная частота |
Выводы 1-4, все остальные обмотки разомкнуты |
3 MHz (мин) |
| Индукция рассеяния первичной обмотки |
Выводы 1-4, при закороченых выводах 5-8, 400KHz, 400mVrms |
1 uH (макс.) |
3. Схема намотки трансформатора.

Графики работы источника питания.
1) Зависимость КПД источника питания от выходного тока (при входных напряжениях 36/48/60VDC).

2. Зависимость выходного напряжения источника питания от выходного тока (при входных напряжениях 36/48/60VDC).

3. Зависимость выходного напряжения от входного напряжения (при токах нагрузки 0/2/4/4,5/5 А).

Автор: Департамент по применению Power Integrations.
Статью перевел Бандура Геннадий.
Бренд менеджер Power Integrations
Bandura (at) macrogroup.ru
Компания Макро Групп - Эксклюзивный дистрибьютор Power Integrations в России.