LAB599.RU — интернет-магазин средств связи
EN FR DE CN JP
QRZ.RU > Каталог схем и документации > Схемы наших читателей > Источники питания > Мультиклассовый Power-over-Ethernet источник питания 6.6W на микросхеме DPA423G (отладочный набор DAK-86).

Мультиклассовый Power-over-Ethernet источник питания 6.6W на микросхеме DPA423G (отладочный набор DAK-86).

Мультиклассовый Power-over-Ethernet источник питания 6.6W на микросхеме DPA423G (отладочный набор DAK-86).

Автор Геннадий Бандура
Email: Bandura (at) macrogroup.ru
www.macrogroup.ru тел. +7 (812) 370 60 70


Мультиклассовый Power-over-Ethernet источник питания 6.6W на микросхеме DPA423G.

(отладочный набор DAK-86)

Краткая спецификация:

Входное напряжение - 33-57 VDC

Выходное напряжение - 3.3 V

Выходной ток - 2 А.

Применение - устройства стандарта Power-over-Ethernet (PoE)

Номер документа - EPR-68

Преимущества дизайна:

1) Полностью соответствует стандарту IEEE802.3af для класса устройств PoE 1-3 (проверено UNH-IOC)

2) Применяется ШИМ контроллер на базе микросхемы DPA-Switch с MOSFET транзистором на напряжение 220V.

- присутствует функции защиты от пониженного/повышенного напряжения.

- тепловая защита (по гистерезису) с функцией авто-восстановления.

- функция авто-рестарта: защищает от КЗ в нагрузке и разрыва цепи обратной связи.

- стабильность напряжения на холостом ходу обеспечивается пропуском рабочих циклов.

- интегрированная в микросхему функция "мягкого" старта позволяет избежать броска напряжения на выходе.

- программируемый параметр Ilim позволяет ограничить мощность отдаваемую в нагрузку.

- использование MOSFET транзистора в качестве датчика тока, позволяет избежать внешних дополнительных элементов.

3) Маленькая площадь печатного узла 3.1'x1'x0.45' (включая RJ-45 коннектор).

1. Внешний вид печатного узла.

2. Спецификация источника питания.

Описание
Обозначение
мин.
норма
макс.
Ед. изм.
Вход - - - - -
Напряжение Vin
33
48
57
VDC
Порог включения Vin_uv_on
-
-
42
VDC
Порог выключения Vin_uv_off
33
-
-
VDC
Выход -
-
-
-
-
Напряжение Vout1
3.135
3.3
3.465
V
Пульсация Vripple1
-
-
35
mVp-p
Ток (RMS) Iout1
0
-
2
A
Ток (Peak) Iout1pk
2.5
-
-
A
Выходная мощность Pout1
-
6.6
-
W
Вых. мощность (авария) Pout_fault
8.6
-
-
W
КПД (полная нагрузка) n
-
73
-
%
ЭМИ / класс безопасности
соответствует CISPR22B/EN55022B/IEC950/UL1950 class 2
Рабочий диапазон температур Tamb
0
-
40
C

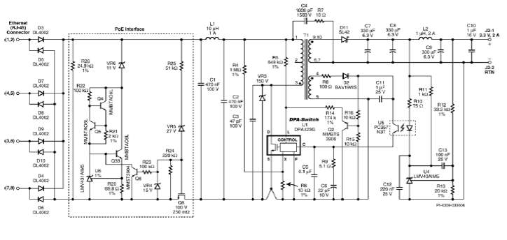
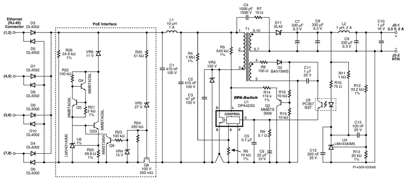
3. Схема источника питания (кликните на рисунок для увеличения):

4. Работа преобразователя.

Данная схема была построена по обратноходовой топологии для снижения площади печатного узла, числа элементов и стоимости. Кроме этого обратноходовая топология обеспечивает хороший КПД во всем диапазоне входных напряжений.

Первичная часть:

Микросхема DPA423G использует метод ШИМ в управлении силовым ключем и при первом включении инициализирует функцию мягкого старта. Кроме этого во время работы микросхема постоянно контролирует температуру кристалла (при превышении включается защита от перегрева) и уровень входного напряжения (при превышении/понижении допустимого порога микросхема отключиться). Интегрированный МОП транзистор рассчитаный на напряжение 220V показывает великолепные характеристики на чатоте в 400 KHz. Сам контроллер и транзистор микросхемы потребляют очень малую мощность, позволяя микросхеме иметь хороший КПД во всем рабочем диапазоне мощностей и напряжений.

Входные диоды D3-D10 обеспечивают правильную полярность входного постоянного напряжения. Конденсаторы С1, С2 и L1 - представляют собой дешевый П-образный фильтр, он служит преградой от проникновения помех преобразователя в внешнюю сеть, которая кроме функции питания является каналом передачи информации.

Резисторы R4 и R6 устанавливают внутренний уровень ограничения тока, при этом при повышении входного напряжения этот уровень соответственно понижается. Это позволяет удерживать разброс заданного выходного тока в пределах 5% во всем диапазоне рабочих напряжений.

Силовой транзистор микросхемы защищен от выбросов напряжения диодом Зенера VR3. В нормальных условиях работы диод Зенера не проводит.

Вспомогательная обмотка трансформатора обеспечивает питание вывода CONTROL микросхемы. Диод D2 - выпрямляет напряжение на вспомогательной обмотке, а элементы R8 и С11 снимают высокочастотный шум и нестабильность напряжения.

Вторичная часть:

Напряжение с вторичной обмотки трансформатора выпрямляется Шоттки диодом с малыми потерями D11. LowESR выходные конденсаторы С7 и С8 фильтруют выходное напряжение. Выходной LC фильтр (L2, C9, C10) подавляет шумы и пульсации выходного напряжения.

6. Перечень элементов.

Номер
Кол-во
Позиция
Описание
Part Number
Производитель
1
2
C1, C2 470 nF, 100 V, Ceramic, X7R, 1210 ECJ-4YB2A474K Panasonic
2
1
C3 47 pF, 100 V, Ceramic, NPO, 0603 06031A470JAT2A AVX
3
1
C4 1000 pF, 1500V, 1808 1808SC102KAT1A AVX
4
2
C5, C13 100 nF 25 V, Ceramic, X7R, 0603 ECJ-1VB1E104K Panasonic
5
1
C6 22 µF, 10 V, Tant Electrolytic, SMD TAJA226K010R Kemet
6
3
C7, C8, C9 330 µF, 6.3 V, Tant Electrolytic, SMD T495X337K006AS Kemet
7
1
C10 1 µF, 16 V, Ceramic, X5R, 0603 GRM188R61C105KA93D Murata
8
1
C11 1 µF, 25 V, Ceramic, X7R, 1206 ECJ-3YB1E105K Panasonic
9
1
C12 220 nF, 25 V, Ceramic, X7R, 0603 06033D224KAT2A AVX
10
1
D2 75 V, 0.2 A, Fast Switching, 50 ns, SOD-323 1N4148WS-7 Diode Inc.
11
8
D3, D4,D5, D6,D7, D8,D9, D10 100 V, 1 A, Rectifier, Glass Passivated, DO-213AA (MELF) DL4002 Diode Inc.
12
1
D11 20 V, 4 A, Schottky, SMD, DO-214AB SL42-9B Vishay
13
1
J1 R/A, RJ45 Non-shielded, PCBM RJHS-5080 Amphenol Canada
14
2
J2-1, J2-2 Zierick output pins - Zierick
15
1
L1 10 µH, 0.85 A HM79-10100LFTR7 B.I.Technologies
16
1
L2 1 µH, 1.9 A HM79-101R0LFTR7 B.I.Technologies
17
1
Q2 PNP, Small Signal BJT, 40 V, 0.2 A, SOT-323 MMST3906-7 Diodes Inc
18
3
Q4, Q5,Q7 NPN, Small Signal BJT, 80 V, 0.5 A, SOT-23 MMBTA06LT1 On Semiconductor
19
1
Q6 NPN, Small Signal BJT, 40 V, 0.2 A, SOT-323 MMST3904 Diodes Inc
20
1
Q8 100 V, 1.15 A, 250 m., N-Channel, SOT-23 SI2328DS Vishay
21
1
R4 1.00 M., 1%, 1/16 W, Metal Film, 0603 ERJ-3EKF1004V Panasonic
22
1
R5 649 k., 1%, 1/8 W, Metal Film, 0805 ERJ-6ENF6493V Panasonic
23
1
R6 10.00 k., 1%, 1/16 W, Metal Film, 0603 ERJ-3EKF1002V Panasonic
24
1
R7 10 ., 5%, 1/10 W, Metal Film, 0603 ERJ-3GEYJ100V Panasonic
25
1
R8 100 ., 1%, 1/16 W, Metal Film, 0603 ERJ-3EKF1000V Panasonic
26
1
R9 5.1 ., 5%, 1/10 W, Metal Film, 0603 ERJ-3GEYJ5R1V Panasonic
27
1
R10 75 ., 5%, 1/10 W, Metal Film, 0603 ERJ-3GEYJ750V Panasonic
28
1
R11 1 k., 5%, 1/10 W, Metal Film, 0603 ERJ-3GEYJ102V Panasonic
29
1
R12 33.2 k., 1%, 1/8 W, Metal Film, 0805 ERJ-6ENF3322V Panasonic
30
1
R13 20 k., 5%, 1/10 W, Metal Film, 0603 ERJ-3GEYJ203V Panasonic
31
1
R14 174 k., 1%, 1/16 W, Metal Film, 0603 ERJ-3EKF1743V Panasonic
32
1
R15, R16 10 k., 5%, 1/10 W, Metal Film, 0603 ERJ-3GEYJ103V Panasonic
33
1
R20 69.8 ., 1%, 1/16 W, Metal Film, 0603 ERJ-3EKF69R8V Panasonic
34
1
R21 2 k., 5%, 1/10 W, Metal Film, 0603 ERJ-3GEYJ202V Panasonic
35
1
R22, R23 100 k., 5%, 1/10 W, Metal Film, 0603 ERJ-3GEYJ104V Panasonic
36
1
R24 220 k., 5%, 1/10 W, Metal Film, 0603 ERJ-3GEYJ224V Panasonic
37
2
R25 51 k., 5%, 1/10 W, Metal Film, 0603 ERJ-3GEYJ513V Panasonic
38
1
R26 24.9 k., 1%, 1/8 W, Metal Film, 0805 ERJ-6ENF2492V Panasonic
39
1
T1 Bobbin, ER14.5/6, Horizontal, 10 pins, SMD HM00-A5861LF
DA2062-ALD
SIL6029
LSTA30825
SNX1393
YC-1404S
B.I Technologies
Coilcraft
Hical
LiShin
Santronics
Ying Chin
40
1
U1 DPA-Switch, DPA423G, SMD-8 DPA423G Power Integrations
41
1
U4 1.24 V Shunt Regulator IC, 1%, -40 to 85 °C, SOT23-5 LMV431AIM5 National Semiconductor
42
1
U5 Optocoupler, 80 V, CTR 200-400%, 4-Mini Flat PC357N3T Sharp
43
1
U6 1.24 V Shunt Regulator IC, 1%, -40 to 85 °C, SOT23-5 LMV431AIM5 National Semiconductor
44
1
VR3 150 V, 5 W, 5%, DO214AC (SMB) SMBJ150A Diodes, Inc
45
1
VR4 15.0 V, 5%, 150 mW, SOD-323 BZT52C15T-7 Diodes, Inc
46
1
VR5 27.0 V, 5%, 150 mW, SOD-323 MAZS2700ML Panasonic-SSG
47
1
VR6 11 V, 5%, 500 mW, DO-213AA (MELF) ZMM5241B-7 Diodes, Inc
48
1
- PCB, EP-86, REV B - -

7. Печатная плата.

8. Спецификация на трансформатор.

Схема электрическая

Электрическая спецификация

Электрическая прочность 1 с., 60 Hz, с выв. 1-5 на выв. 5-10 1500 VDC
Индуктивость первичной обмотки Выводы 1-3 все остальные обмотки разомкнуты 120 uH, +/- 10%
Резонансная частота Выводы 1-3 все остальные обмотки разомкнуты 7.5 MHz (мин.)
Индукция рассеяния первичной обмотки Выв. 1-3 при закороченых выв.6/7-9/10 3,0 uH (мaкс)

9. Графики работы.

Зависимость КПД от потребляемой мощности.

Нестабильность выходного напряжения по нагрузке.

 

Нестабильность выходного напряжения по сети.

Пример установки порога выходного тока в зависимости от резистора R6.

 

Автор: Департамент по применению Power Integrations.

Статью перевел Бандура Геннадий.

Бренд менеджер Power Integrations

Bandura (at) macrogroup.ru

Компания Макро Групп - Эксклюзивный дистрибьютор Power Integrations в России.



 

Партнеры