Резервный источник питания 21W на микросхеме TNY280P (TinySwitch-III).
Краткая спецификация:
Вход: 85-295 VAC (110-420 VDC)
Выходы: 5V/4A; 15V/67mA
Автор: Департамент по применению компании Power Integrations
Номер документа: DER-114
Преимущества данной схемы:
Высокая эффективность на холостом ходу: Pin<0.7W @ Pout = 0.5W при Vin=230 VAC.
Функция отключения при пониженном входном напряжении (UVLO): т.е. включение и выключение проходит без бросков напряжения.
Трансформатор на сердечнике EEL22 удовлетворяет всем требованиям по безопасности.
Введена защита от перегрузки, короткого замыкания на выходе и разрыва цепи обратной связи.
1. Введение.
Данный документ описывает дизайн резервного источника питания спроектированного на базе микросхемы TNY280PN компании Power Integrations. К примеру, этот источник питания может использоваться как вспомогательный в источнике питания для персонального компьютера.
Внешний вид источника питания.

2. Спецификация на источник питания:
| Описание
|
Обозначение
|
Мин.
|
Норма
|
Макс
|
Ед.изм
|
| Вход
Напряжение
Частота сети
Потребление на Х.Х.
|
Vin
fline
|
85
47
|
50/60
|
295
64
0.3
|
VAC
Hz
W
|
| Выход
Вых. напряжение 1
Вых. пульсация 1
Вых. ток 1
Вых. напряжение 2
Вых. ток 2
Вых. мощность RMS
|
Vout1
Vripple1
Iout1
Vout2
Iout2
Pout
|
4.75
12
|
5
15
|
5.25
50
4
18
67
21
|
V
mV
A
V
mA
W
|
| КПД |
n |
- |
76 |
- |
% |
| Темп. окр. среды |
Tamb |
0 |
- |
50 |
C |
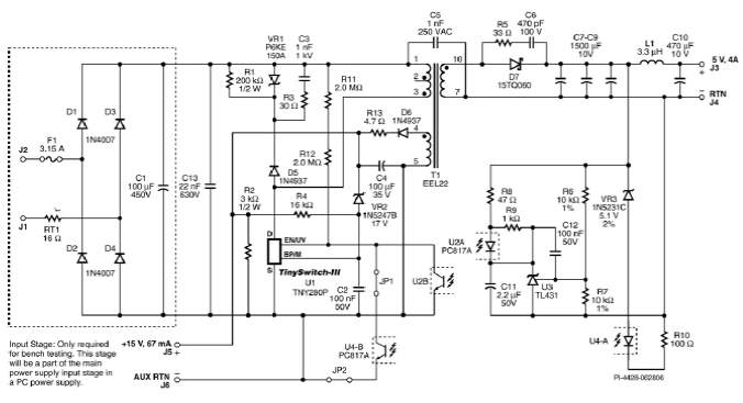
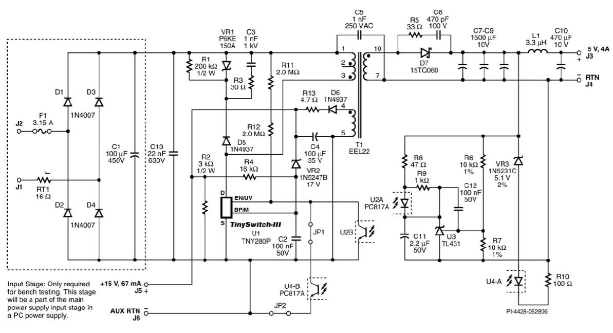
3. Схема этого источника питания представлена на рисунке ниже (кликните на рисунок для увеличения).

4. Описание схемы:
Схема построена по обратноходовому принципу. Основной выход выдает 5V/4A в то время как вспомогательная обмотка трансформатора Т1 выдает 15V с током до 67 mA. Этот преобразователь может работать в диапазоне напряжений 85-295 VAC или 100-420 VDC. Опорой выхода 5V служит TL431 расположенная на вторичной части схемы, обратная связь заводится на первичную через оптопару.
Вышеописанная схема предназначена для работы в составе общего устройства, поэтому элементы F1, RT1, D1-D4 и C1 устанавливаются только для самостоятельного тестирования и работы схемы. Вставка плавкая F1 эффективно защищает источник питания в случае короткого замыкания. Термистор RT1 ограничивает пусковой ток при старте схемы. Диоды D1-D4 формируют диодный мост, который заряжает накопительный конденсатор С1.
Микросхема TNY280PN (U1) - включает в себя мощный MOSFET транзистор, генератор, управление а также функции старта и контроля работы.
Гасящая цепь (D5, VR1, C3, R1 и R3) ограничивает напряжение, которое появляется на коллекторе U1 при каждом запирании MOSET транзистора. Во время нормально работы VR1 не проводит и гашение осуществляется элементами D5, C3, R1 и R3. VR1 начинает проводить в критических ситуаций, например перегрузка. Это свойство дает возможность использование RCD цепи гашения расчитаной на нормальные условия работы, что увеличивает КПД при малых нагрузках.
Выходное напряжение с вспомогательной обмотки трансформатора Т1 выпрямляется диодом D6 и фильтруется конденсатором С4. Данное вспомогательное выходное напряжение может быть использовано для питания внешних цепей на первичной стороне. Кроме того, этот канал используется для питания вывода BP/M (BYPASS/MULTIFUNCTION) микросхемы TNY280PN. Конденсатор С2 подавляет высокочастотную составляющую внутренне сгенерированного напряжения в 5.85V. Могут быть выбраны 3 номинала конденсатора С2, которые определяют один из трех возможных уровней ограничения тока. Номинал С2 в 0.1uF устанавливает стандартный уровень ограничения.
Транзистор оптопары U2 определяет ток вывода EN/UV (ENABLE/UNDER-VOLTAGE) микросхемы U1. Микросхема продолжает работать в условиях когда ток, текущий из вывода EN/UV меньше 90 uA. Микросхема прекращает работу, если вытекающий ток выходит за границу диапазона 90uA - 150uA (типичное значение 115uA). Путем включения или не включения очередного переключения - микросхема регулирует уровень выходного напряжения.
Микросхема имеет 4 внутренних уровня ограничения тока на MOSFET транзисторе, которые устанавливаются в зависимости от уровня нагрузки. То есть даже при очень низкой нагрузке, гарантированно частота переключений не упадет до слышимого человеком диапазона, соответственно трансформаторы никогда не будут производить слышимого шума при работе.
Диод D7 выпрямляет основной выход. Конденсаторы С7, С8, С9 (Low ESR) давят выходные пульсации переключения. Далее, фильтр L1 и С10 сильно снижают пульсации и помехи на выходе.
Резисторы R6 и R7 формируют делитель напряжения. Часть выходного напряжения попадает на TL431 (U3). TL431 изменяет напряжение на своем катоде для поддержания входного напряжения постоянным (примерно 2.5V +/-2%). При изменении напряжения на катоде соответственно меняется ток через LED U2. Если уровень тока EN/UV превышает установленный порог - следующий цикл переключения микросхема пропускает. Если ток EN/UV не превышает порога, соответственно следующий цикл переключения осуществляется. При снятии нагрузки, соответственно уменьшается количество рабочих циклов переключения, что снижает эффективную рабочую частоту переключений и потери при переключении. Результатом является практически постоянный КПД не зависящий от уровня нагрузки (что требуется многими международными энергетическими требованиями). Конденсатор С11 предотвращает перенапряжение на выходе при старте схемы.
Опциональные резисторы R11 и R12 - соединенные между шиной высокого напряжения и выводом EN/UV микросхемы U1? включают функцию отключения при низком входном напряжении. При использовании этих резисторов старт микросхемы подавляется, пока ток вывода EN/UV не превысит 25 uA. Величина R11 и R12 - устанавливают порог стартового напряжения, который предотвратит броски при пониженном входном напряжении, например в ситуации, когда разряжается накопительный конденсатор при отключении питания. Кроме того, статус UVLO проверяется вне зависимости от аварийных ситуаций, например перегрузки по выходу или КЗ в нагрузке. Это эффективно отключает микросхему, пока входное напряжение не будет снято и подано вновь. С учетом номиналов резисторов на схеме, порог срабатывания защиты UVLO находиться на уровне 100 VDC (71 VAC).
Схема имеет 2 независимые цепи защиты от превышения напряжения на выходе (OVP). Первая OVP формируется элементом VR2 и встроенной функцией отключения U1. Если цепь обратной связи разрывается при выходе из строя U2 - растут и основное и вспомогательное выходные напряжения. Как только уровень вспомогательного напряжения превысит сумму напряжений на VR2 и выводе BP/M, ток потечет на вывод BP/M. Как только этот ток превысит уровень защиты OVP (5.5mA), срабатывает триггерная защита на микросхеме и MOSFET перестает переключаться. Переключения возобновляются только когда С2 разрядиться до уровня 4,8V.
Вторая OVP формируется элементами VR3, U4, R10 и включается перемычками JP1 и JP2 (формируют вторую петлю ОС). Если первая петля ОС окажется разомкнутой, напряжение на выходе будет расти. Уровень на выводе EN/UV понизится, как только выходное напряжение превысит напряжение на VR3 и LED микросхемы U4.
5. Рисунок печатного узла.

6. Перечень элементов.
| N
|
Qty
|
Обозначение
|
Номинал
|
Описание
|
Part number
|
Производитель
|
| 1
|
1
|
C1 |
100 µF |
100 µF, 450 V, Electrolytic, Low ESR,(18 x 30) |
EPAG451ELL101M M35S |
Nippon Chemi-Con |
| 2
|
2
|
C2 C12 |
100 nF |
100 nF, 50 V, Ceramic, X7R |
B37987F5104K000/ECU-S1H104KBB |
Epcos/Panasonic |
| 3
|
1
|
C3 |
1 nF |
1 nF, 1 kV, Disc Ceramic |
ECK-D3A102KBP |
Panasonic |
| 4
|
1
|
C4 |
100 µF |
100 µF, 35 V, Electrolytic, Gen.Purpose, (8 x 11.5) |
KME35VB101M6X11LL |
Nippon Chemi-Con |
| 5
|
1
|
C5 |
1 nF |
1 nF, Ceramic, Y1 |
440LD10 |
Vishay |
| 6
|
1
|
C6 |
470 pF |
470 pF, 100 V, Ceramic, X7R |
ECU-S2A471KBA |
Panasonic |
| 7
|
3
|
C7 C8 C9 |
1500 µF |
1500 µF, 10 V, Electrolytic, Very LowESR, 22 m., (10 x 25) |
EKZE100ELL152MJ25S |
Nippon Chemi-Con |
| 8
|
1
|
C10 |
470 µF |
470 µF, 10 V, Electrolytic, Low ESR, 120 m., (8 x 12) |
ELXZ100ELL471MH12D |
Nippon Chemi-Con |
| 9
|
1
|
C11 |
2.2 µF |
2.2 µF, 50 V, Electrolytic, Gen. Purpose, (5 x 11) |
EKME500ELL2R2ME11D |
Nippon Chemi-Con |
| 10
|
1
|
C13 |
22 nF |
22 nF, 630 V, Film |
ECQ-E6223KF |
Panasonic |
| 11
|
4
|
D1 D2 D3 D4 |
1N4007 |
1000 V, 1 A, Rectifier, DO-41 |
1N4007 |
Vishay |
| 12
|
2
|
D5 D6 |
1N4937 |
600 V, 1 A, Fast Recovery Diode, 200 ns, DO-41 |
1N4937 |
Vishay |
| 13
|
1
|
D7 |
15TQ060 |
60 V, 15 A, Schottky, TO-220AC |
15TQ060 |
International Rectifier |
| 14
|
1
|
F1 |
3.15 A |
3.15 A, 250 V, Fast, TR5 |
370 1315 041 |
Wickmann |
| 15
|
1
|
HS1 |
6032B-TT |
HEATSINK, Straight Fin, 8.3 °C/W, TO-220 |
6032B-TT |
AAVID/Thermalloy |
| 16
|
2
|
J1 J4 |
CON1 |
Test Point, BLK,THRU-HOLE MOUNT |
5011 |
Keystone |
| 17
|
3
|
J2 J5 J6 |
CON1 |
Test Point, WHT,THRU-HOLE MOUNT |
5012 |
Keystone |
| 18
|
1
|
J3 |
CON1 |
Test Point, RED,THRU-HOLE MOUNT |
5010 |
Keystone |
| 19
|
2
|
JP1 JP2 |
J |
Wire Jumper, Non insulated, 22 AWG, 0.2 in |
298 |
Alpha |
| 20
|
1
|
L1 |
3.3 µH |
3.3 µH, 5.5 A, 8.5 x 11 mm |
R622LY-3R3M |
Toko |
| 21
|
1
|
R1 |
200 k. |
200 k., 5%, 1/2 W, Carbon Film |
CFR-50JB-200K |
Yageo |
| 22
|
1
|
R2 |
3 k. |
3 k., 5%, 1/2 W, Carbon Film |
CFR-50JB-3K0 |
Yageo |
| 23
|
1
|
R3 |
30 . |
30 ., 5%, 1/2 W, Carbon Film |
CFR-50JB-30R |
Yageo |
| 24
|
1
|
R4 |
16 k. |
16 k., 5%, 1/4 W, Carbon Film |
CFR-25JB-16K |
Yageo |
| 25
|
1
|
R5 |
33 . |
33 ., 5%, 1/4 W, Carbon Film |
CFR-25JB-33R |
Yageo |
| 26
|
2
|
R6 R7 |
10 k. |
10 k., 1%, 1/4 W, Metal Film |
MFR-25FBF-10K0 |
Yageo |
| 27
|
1
|
R8 |
47 . |
47 ., 5%, 1/4 W, Carbon Film |
CFR-25JB-47R |
Yageo |
| 28
|
1
|
R9 |
1 k. |
1 k., 5%, 1/4 W, Carbon Film |
CFR-25JB-1K0 |
Yageo |
| 29
|
1
|
R10 |
100 . |
100 ., 5%, 1/4 W, Carbon Film |
CFR-25JB-100R |
Yageo |
| 30
|
2
|
R11 R12 |
2.0 M. |
2.0 M., 5%, 1/4 W, Carbon Film |
CFR-25JB-2M0 |
Yageo |
| 31
|
1
|
R13 |
4.7 . |
4.7 ., 5%, 1/4 W, Carbon Film |
CFR-25JB-4R7 |
Yageo |
| 32
|
1
|
RT1 |
16 . |
NTC Thermistor, 16 ., 2.7 A |
CL170 |
Thermometrics |
| 33
|
1
|
T1 |
EEL22 |
Bobbin, EEL22, Vertical, 10 pins |
YC-2207 |
Ying Chin |
| 34
|
1
|
U1 |
TNY280P |
TinySwitch-III, TNY280P, DIP-8C |
TNY280P |
Power Integrations |
| 35
|
2
|
U2 U4 |
PC817A |
Opto coupler, 35 V, CTR 80-160%, 4-DIP |
PC817X1 |
Sharp |
| 36
|
1
|
U3 |
TL431 |
2.495 V Shunt Regulator IC, 2%, 0 to70C, TO-92 |
TL431CLP |
Texas Instruments |
| 37
|
1
|
VR1 |
P6KE150A |
150 V, 5 W, 5%, TVS, DO204AC (DO-15) |
P6KE150A |
Vishay |
| 38
|
1
|
VR2 |
1N5247B |
17 V, 5%, 500 mW, DO-35 |
1N5247B |
Microsemi |
| 39
|
1
|
VR3 |
1N5231C |
5.1 V, 2%, 500 mW, DO-35 |
1N5231C |
Microsemi |
7. Параметры трансформатора
Схема электрическая принципиальная

Электрическая спецификация:
| Электрическая прочность |
1 s., 60Hz, с выв. 1-5 на выв. 7-10 |
3000 VAC |
| Инд. первичной обмотки |
выв. 1-3, остальные обмотки разомкнуты, 100kHz, 0.4Vrms |
1084uH, +/-10% |
| Резонансная частота |
выв. 1-3, остальные обмотки разомкнуты. |
1200 kHz (мин.) |
| Индукция рассеяния перв. обм. |
выв. 1-3, выв. 7-10 разомкнуты, 100kHz, 0.4Vrms |
28 uH (макс.) |
Схема построения трансформатора:

8. Характеристики источника питания.
Все характеристики замерялись при комнатной температуре при частоте питающей сети 60 Hz.
1) Зависимость КПД источника питания от входного питающего напряжения.

2) Зависимость потребления на холостом ходу от входного напряжения (с и без дополнительной обмотки (R4 - снят)).

3) Зависимость потребления источника питания при нагрузке 0.5W (5V / 0.1A) от входного напряжения (с и без дополнительной обмотки (R4 - снят)).

4) Допустимые выходные мощности при входном потреблении 1,2,3W соответственно в зависимости от входного напряжения.

5) Нестабильность выходного напряжения в зависимости от нагрузки.

6) Зависимость выходного напряжения от входного.

7) Рабочие температуры.
Температура основных элементов осуществлялась термопарами Т-типа. Термопары были присоединены прямо на вывод SOURCE микросхемы TNY280PN и на корпус выходного выпрямителя. Кроме этого термопары были соединены клеем на поверхности выходного конденсатора, сердечник и поверхность обмоток трансформатора.
Охлаждение микросхемы TNY280PN достигается путем разведения полигонов на печатной плате и соединения их с выводами SOURCE (выводы 5,6,7,8) корпуса DIP-8 микросхемы.
Снятые с микросхемы данные сведены в таблицу:
| предмет измерения
|
температура (С)
|
| 85 VAC
|
115 VAC
|
230 VAC
|
| Окружающая среда |
25
|
25
|
25
|
| Сердечник трансформатора (Т1) |
49,9
|
45
|
44
|
| Обмотки трансформатора (Т1) |
52,4
|
50,6
|
49,6
|
| Tiny-Switch (U1) |
62,3
|
56,3
|
49
|
| Корпус выпрямителя (D7) |
75
|
75
|
74
|
Купить микросхемы Power Integrations, заказать бесплатную литературу и программное обеспечение, а также получить квалифицированную техническую поддержку вы сможете у эксклюзивного дистрибьютора Power Integrations - компании Макро Групп.
www.powerint.ru
Автор документа - Департамент по применению компании Power Integrations
Документ перевел:
Геннадий Бандура
Бренд-менеджер Power Integrations
МАКРО ГРУПП
Тел. : +7 (812) 370 60 70
Факс: +7 (812) 370 50 30
Bandura (at) macrogroup.ru
www.macrogroup.ru I www.powerint.ru