LAB599.RU — интернет-магазин средств связи
EN FR DE CN JP
QRZ.RU > Каталог схем и документации > Схемы наших читателей > Источники питания > Трехканальный источник питания 10.5 W для телевизионной приставки.

Трехканальный источник питания 10.5 W для телевизионной приставки.

Трехканальный источник питания 10.5 W для телевизионной приставки.

Автор Геннадий Бандура
Email: Bandura (at) macrogroup.ru
www.macrogroup.ru тел. +7 (812) 370 60 70

 

Трехканальный источник питания 10.5 W для телевизионной приставки.

 

Краткая спецификация:

Вход: 160 - 275 VAC

Выход: 9V / 400mA; 5V / 800mA; 3.3V / 800mA.

Применение: ТВ приставка или аналогичное устройство.

Автор: Департамент по применению Power Integrations.

Номер оригинального документа: DER-55

Преимущества данного дизайна:

- Низкая стоимость комплектующих.

- Не требует установки X-CAP

- Не требует установки дросселя для подавления синфазной помехи.

- Источник обладает хорошими показателями перекрестной стабильности.

- Очень малые потери при работе на холостом ходу.

Внешний вид макета источника питания представлен на фотографии.

Полная спецификация на данный источник питания:

Параметр
Обозначение
Мин.
Норма
Макс.
Ед. изм.

Вход

Напряжение

Частота

Потребление на Х.Х.

 

Vin

fline

 

 

160

47

 

 

 

50/60

 

 

275

64

0.3

 

VAC

Hz

W

Выходы

Вых. напряжение 1

Вых. пульсация 1

Вых. ток 1

Вых. напряжение 2

Вых. пульсация 2

Вых. ток 2

Вых. напряжение 3

Вых. пульсация 3

Вых. ток 3

Продолжительная вых. мощность

Пиковая вых. мощность

 

Vout1

Vripple1

Iout1

Vout2

Vripple2

Iout2

Vout3

Vripple3

Iout3

Pout

Pout_peak

 

 

 

100

 

 

20

 

 

300

 

 

 

9

50

 

5

50

 

3.3

50

 

 

 

 

 

 

400

 

 

800

 

 

800

10.5

10.5

 

V

mV

mA

V

mV

mA

V

mV

mA

W

W

Наведенные ЭМИ

Стандарты безопасности

Соответствует CISPR22B / EN55022B, IEC950, UL1950 класс 2.
Температурный рабочий диапазон Tamb
0
-
50
C

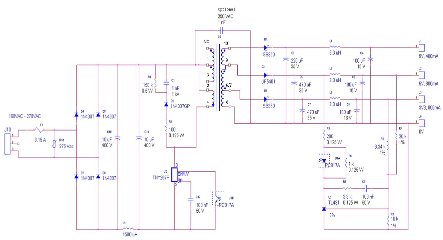
Схема электрическая принципиальная источника питания (кликните не ней для увеличения).

Описание работы схемы:

Конденсаторы С10 и С13 совместно с индуктивностью L4 формируют фильтр ЭМИ. Технология частотного джиттера встроенная в микросхемы серии TinySwitch-II позволяет эффективно подавлять ЭМИ даже при использовании очень простого ЭМИ фильтра.

Элементы D3, R1, R2 и С1 формируют цепь подавления импульса напряжения, который появляется на выводе Drain микросхемы, в момент запирания силового транзистора. D3 - это 1N4007G (обычный 1N4007 пассивированный стеклом) с контролируемым обратным восстановлением. Он используется вместе с R2, что соответственно улучшает ЭМИ и КПД. Если диод с контролируемым обратным восстановлением недоступен - вместо него можно использовать обычный быстрый (fast) диод.

C3, C5 и С7 - основные выходные конденсаторы. С4, С6 и С8 вместе с L1, L2 и L3 формируют сглаживающие выходные фильтры.

Шунтирующие резисторы R4 и R5 - реагируют на каждое изменение амплитуды напряжения каналов 3,3V и 5V. Эти изменения, обусловленные измеениями в нагрузке каналов и входном напряжении подводятся на стабилизатор TL431. Он сравнивает эти изменения с его внутренним опорным напряжением и пропорционально формирует сигнал обратной связи через U1B. В свою очередь оптопара доставляет сигнал обратной связи на вывод EN/UV микросхемы TNY.

Перечень элементов:

N
Кол-во
Номинал
Обозначение
Описание
Производитель
1
1
1 nF C1 1 nF, 1 kV, Disc Ceramic NIC Components Corp
2
1
1 nF C2 1 nF, Ceramic, Y1 Vishay
3
1
220 uF C3 220 uF, 35 V, Electrolytic, Low ESR, 90 mOhm, (10 x 12.5) United Chemi-Con
4
3
100 uF C4 C6 C8 100 uF, 16 V, Electrolytic, Gen. Purpose, (5 x 11) United Chemi-Con
5
2
470 uF C5 C7 470 uF, 35 V, Electrolytic, Low ESR, 52 mOhm, (10 x 20) United Chemi-Con
6
2
10 uF C10 C13 10uF, 400V, Electrolytic Panasonic
7
2
100 nF C11 C12 100 nF, 50 V, Ceramic, X7R Panasonic
8
1
SB360 D1 60 V, 3 A, Schottky, DO-201AD Vishay
9
1
UF5401 D2 100 V, 3 A, Ultrafast Recovery, 50 ns, DO-201AD Vishay
10
1
1N4007GP D3 1000 V, 1 A, Rectifier, Glass Passivated, 2 us, DO-41 Vishay
11
4
1N4007 D4 D5 D7 D8 1000 V, 1 A, Rectifier, DO-41 Vishay
12
1
SB350 D6 50 V, 3 A, Schottky, DO-201AD Vishay
13
1
3.15 A F1 3.15 A, 250V,Fast, TR5 Wickman
14
3
3.3 uH L1 L2 L3 3.3 uH, 2.66 A Toko
15
1
1500 uH L4 1500 uH, 0.45 A Tokin
16
1
150 K R1 150 k, 5%, 1/2 W, Carbon Film Yageo
17
1
100 R R2 100 R, 5%, 1/8 W, Carbon Film Yageo
18
1
200 R R3 200 R, 5%, 1/8 W, Carbon Film Yageo
19
1
20 K R4 20 k, 1%, 1/4 W, Metal Film Yageo
20
1
6.34 K R5 6.34 k, 1%, 1/4 W, Metal Film Yageo
21
1
1K R6 1 k, 5%, 1/8 W, Carbon Film Yageo
22
1
3.3 K R7 3.3 k, 5%, 1/8 W, Carbon Film Yageo
23
1
10 K R8 10 k, 1%, 1/4 W, Metal Film Yageo
24
1
275 VAC RV1 275 V, 23 J, 7 mm, RADIAL Littlefuse
25
1
EF20 T1 Bobbin, EF20,(E20/10/6) Horizontal, 10 pins Epcos
26
1
PC817A U1 Opto coupler, 35 V, CTR 80-160%, 4-DIP Isocom, Sharp
27
1
TNY267P U2 TinySwitch-II, TNY267P, DIP-8B Power Integrations
28
1
TL431 U3 2.495 V Shunt Regulator IC, 2%, 0 to 70C, TO-92 Texas Instruments

Спецификация на трансформатор:

1. Схема электрическая:

2. Электрическая спецификация:

Электрическая прочность
1 c., 60 Hz, с выводов 2-4 на 6-10
3000 VAC
Индуктивность первичной обмотки Выводы 2-4, остальные обмотки разомкнуты, 100kHz, 0.4 Vrms 1340uH, 0/+20%
Резонансная частота Выводы 2-4, остальные обмотки разомкнуты. 950KHz (мин.)
Индукция рассеяния первичной обмотки Выводы 2-4, выводы 6-10 закорочены, 100KHz, 0.4Vrms 50uH (макс.)

3. Материалы

Номер
Описание
1
Сердечник: PC40EF20-Z, TDK или эквивалент с зазором для получения AL = 327 nH/T2
2
Обмотки: EF20, горизонтальная, 10 pin
3
Обмоточный провод: 0,28 мм
4
Провод в тройной изоляции: 0,4 мм
5
Медная фольга: 0,1мм*12мм
6
Лента: Полиэстеровая пленка 3М 1298, толщина 2,0мм, 12мм ширина
7
Лак

4. Схема построения.

Рабочие характеристики:

1. Зависимость КПД источника питания от входного напряжения.

2. Нестабильность выходного напряжения от нагрузки (отклонение от номинала, %).

3. Нестабильность выходного напряжения от входного напряжения (отклонение от номинала, %).

4. Перекрестная нестабильность (данные сведены в таблицу).

-
9V канал (А)
5V канал (А)
3,3V канал (А)
Мин. нагрузка (X)
0,1
0,02
0,3
Макс. нагрузка (М)
0,4
0,8
0,8
Комбинации нагрузок
Напряжение (V)
Напряжение (V)
Напряжение (V)
9V, 5V, 3.3V
XXX
9,1
4,95
3,29
XXM
9,52
5,17
3,21
XMX
9,29
4,73
3,36
MXX
8,78
4,93
3,29
XMM
9,67
4,81
3,32
MXM
9
5,06
3,24
MMX
8,95
4,74
3,35
MMM
9,12
4,81
3,31
Min (V)
8,78
4,73
3,21
Max (V)
9,67
5,17
3,36
% ниже
-2,44
-5,4
-2,73
% выше
7,44
3,4
1,82

5. Температурные показатели.

Температура (С)
Элемент
160VAC
230VAC
275VAC
Окр. среда
50
50
50
5V выходной диод
62
66
68
3.3V выходной диод
64.2
67
68
Трансформатор (T1)
65
68
69
TinySwitch-II (U2)
85
86
89

6. Уровень наведенных ЭМИ (максимальная нагрузка, 230VAC, 50Hz, пределы - EN55022B).

Купить образцы микросхем Power Integrations, заказать бесплатную литературу и программное обеспечение, а также получить квалифицированную техническую поддержку вы сможете у эксклюзивного дистрибьютора Power Integrations в России - компании Макро Групп.

www.powerint.ru

Документ перевел:

Геннадий Бандура
Бренд-менеджер Power Integrations
МАКРО ГРУПП
Тел. : +7 (812) 370 60 70
Факс: +7 (812) 370 50 30
Bandura (at) macrogroup.ru
www.macrogroup.ru I www.powerint.ru



Партнеры