Портал QRZ.RU существует только за счет рекламы, поэтому мы были бы Вам благодарны если Вы внесете сайт в список исключений.
Мы стараемся размещать только релевантную рекламу, которая будет интересна не только рекламодателям, но и нашим читателям. Отключив Adblock, вы поможете не только нам, но и себе. Спасибо.
Неизолированные повышающие преобразователи мощностью 20W и 30W с постоянным выходным током на микросхемах DPA423GN и DPA424GN.
Неизолированные повышающие преобразователи мощностью 20W и 30W с постоянным выходным током на микросхемах DPA423GN и DPA424GN.
Автор Геннадий Бандура Email: Bandura (at) macrogroup.ru
тел. +7 (812) 370 60 70
Неизолированные повышающие преобразователи мощностью 20W и 30W с постоянным выходным током на микросхемах DPA423GN и DPA424GN.
Краткая спецификация:
Входное напряжение: 24 VDC
Плата 1 - выходное напряжение: 40V/500mA CC (Constant current)
Плата 2 - выходное напряжение: 60V/500mA CC (Constant current)
Применение: Промышленное, телеком, бытовое (к примеру подсветка для LCD телевизора).
Номер документа DER-112
Автор: Департамент по применению Power Integrations.
Преимущества:
Простой дизайн, низкая стоимость комплектующих.
Высокий КПД (>90%).
Работа CV/CC (Constant voltage / constant current).
Работа на частоте 400 kHz.
Внешний вид источников питания.
1. ИИП 20W
2. ИИП 30W.
Полные спецификации на источники питания:
1. ИИП (20W)
Описание
Обозначение
Мин.
Норма
Мак.
Ед.изм
Вход
Напряжение
Vin
-
24
-
VDC
Выход
Напряжение
Пульсация
Ток
Мощность
Vout1
Vripple1
Iout1
Pout1
-
40
500
20
-
V
mVp-p
mA
W
КПД
n
-
90
-
%
Температура окр.среды
Tamb
0
-
40
C
2. ИИП (40W)
Описание
Обозначение
Мин.
Норма
Мак.
Ед.изм
Вход
Напряжение
Vin
-
24
-
VDC
Выход
Напряжение
Пульсация
Ток
Мощность
Vout1
Vripple1
Iout1
Pout1
-
60
500
30
-
V
mVp-p
mA
W
КПД
n
-
90
-
%
Температура окр.среды
Tamb
0
-
40
C
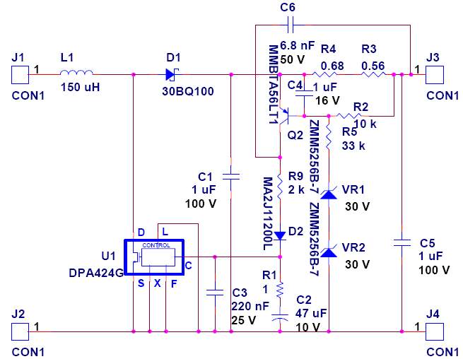
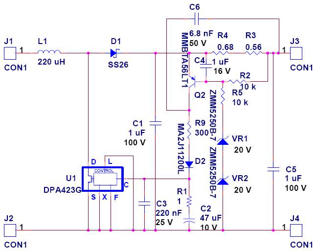
Схемы электрические принципиальные.
1. ИИП (20W)
2. ИИП (30W)
Пример печатной платы:
Перечни элементов:
1. ИИП (20W)
N
Кол-во
Обозн.
Описание
Part number
Производитель
1
2
C1 C5
1 uF, 100 V, Ceramic, X7R, 1210
12101C105KAT2A
AVX
2
1
C2
47 uF, 10 V, Tant Electrolytic, B Case, SMD
T491B476M010AS
Kemet
3
1
C3
220 nF, 25 V, Ceramic, X7R, 0603
06033D224KAT2A
AVX
4
1
C4
1 uF, 16 V, Ceramic, X5R, 0603
GRM188R61C105KA93D
Murata
5
1
C6
6.8 nF, 50 V, Ceramic, X7R, 0805
ECJ-2VB1H682K
Panasonic
6
1
D1
60 V, 2 A, Schottky, SMD, DO-214AA
SS26
Vishay
7
1
D2
40 V, 0.2 A, Switching, 50 ns, Smini 2p
MA2J11200L
Panasonic
8
4
J1 J2 J3 J4
Test Point, 0.060 (1.529mm) Dia X 0.580
(14.73 mm) long Brass, Ti over Cu, SMT
1248-580-SP
Zierick
9
1
L1
220 uH, 1.00 A, SMD
P1171.224T
Pulse
10
1
Q2
PNP, Small Signal BJT, 80 V, 0.5 A, SOT-23
MMBTA56LT1
On Semiconductor
11
1
R1
1 R, 5%, 1/10 W, Metal Film, 0603
ERJ-3GEYJ1R0V
Panasonic
12
2
R2 R5
10 K, 5%, 1/10 W, Metal Film, 0603
ERJ-3GEYJ103V
Panasonic
13
1
R3
0.56 R, 1%, 1/4 W, Metal Film, 1206
ERJ-8RQJR56V
Panasonic
14
1
R4
0.68 R, 1%, 1/4 W, Metal Film, 1206
ERJ-8RQJR68V
Panasonic
15
1
R9
300 R, 5%, 1/4 W, Metal Film, 1206
ERJ-8GEYJ301V
Panasonic
16
1
U1
DPA-Switch, DPA423G, SMD-8
DPA423G
Power Integrations
17
2
VR1 VR2
20 V, 5%, 500 mW, DO-213AA (MELF)
ZMM5250B-7
Diodes Inc
23
Всего
2. ИИП (30W)
N
Кол-во
Обозн.
Описание
Part number
Производитель
1
2
C1 C5
1 uF, 100 V, Ceramic, X7R, 1210
12101C105KAT2A
AVX
2
1
C2
47 uF, 10 V, Tant Electrolytic, B Case, SMD
T491B476M010AS
Kemet
3
1
C3
220 nF, 25 V, Ceramic, X7R, 0603
06033D224KAT2A
AVX
4
1
C4
1 uF, 16 V, Ceramic, X5R, 0603
GRM188R61C105KA93D
Murata
5
1
C6
6.8 nF, 50 V, Ceramic, X7R, 0805
ECJ-2VB1H682K
Panasonic
6
1
D1
100V, 3 A, Schottky, SMC
SS26
Vishay
7
1
D2
40 V, 0.2 A, Switching, 50 ns, Smini 2p
MA2J11200L
Panasonic
8
4
J1 J2 J3 J4
Test Point, 0.060 (1.529mm) Dia X 0.580 (14.73 mm) long Brass, Ti over Cu, SMT
1248-580-SP
Zierick
9
1
L1
220 uH, 1.00 A, SMD
P1171.224T
Pulse
10
1
Q2
PNP, Small Signal BJT, 80 V, 0.5 A, SOT-23
MMBTA56LT1
On Semiconductor
11
1
R1
1 R, 5%, 1/10 W, Metal Film, 0603
ERJ-3GEYJ1R0V
Panasonic
12
1
R2
10 K, 5%, 1/10 W, Metal Film, 0603
ERJ-3GEYJ103V
Panasonic
13
1
R3
0.56R, 1%, 1/4 W, Metal Film, 1206
ERJ-8RQJR56V
Panasonic
14
1
R4
0.68 R, 1%, 1/4 W, Metal Film, 1206
ERJ-8RQJR68V
Panasonic
15
1
R5
33 K, 5%, 1/10 W, Metal Film, 0603
ERJ-3GEYJ333V
Panasonic
16
1
R9
2 K, 5%, 1/4 W, Metal Film, 1206
ERJ-8GEYJ202V
Panasonic
17
1
U1
DPA-Switch, DPA424G, SMD-8
DPA424G
Power Integrations
18
2
VR1 VR2
30 V, 5%, 500 mW, DO-213AA (MELF)
ZMM5256B-7
Diodes Inc
23
Итого
Графические характеристики:
1) Зависимость КПД от уровня потребляемой мощности.
2) Зависимость выходного напряжения от тока нагрузки (ИИП - 20W).
3) Зависимость выходного напряжения от тока нагрузки (ИИП - 30W).
Эксплуатационные данные:
1) ИИП 20W
Vin
Iin
Vout1
Iout1
Pin
КПД
Pout
(DC)
(А)
(V)
(А)
(W)
(%)
(W)
24.12
0.017
40.1
0.0
0.41
0%
0.0
24.12
0.058
41.4
0.03
1.399
88.8%
1.2
24.11
0.186
41.2
0.1
4.484
91.9%
4.1
24.09
0.372
40.7
0.2
8.961
90.8%
8.1
24.08
0.544
40.5
0.3
13.1
92.8%
12.2
24.06
0.727
40.3
0.4
17.492
92.2%
16.1
24.03
0.98
39.6
0.54
23.549
90.8%
21.4
24.04
0.93
37
0.55
22.357
91.0%
20.4
24.04
0.852
33.6
0.56
20.482
91.9%
18.8
24.05
0.794
30.1
0.58
19.096
91.4%
17.5
24.06
0.74
27.38
0.6
17.804
92.3%
16.4
2) ИИП 30W
Vin
Iin
Vout1
Iout1
Pin
КПД
Pout
(DC)
(А)
(V)
(А)
(W)
(%)
(W)
24.12
0.031
63.1
0
0.748
0.0%
0.0
24.11
0.109
64
0.03
2.628
73.1%
1.9
24.09
0.286
63.6
0.1
6.890
92.3%
6.4
24.07
0.567
63
0.2
13.648
92.3%
12.6
24.04
0.843
62.3
0.3
20.266
92.2%
18.7
24
1.124
61.8
0.4
26.976
91.6%
24.7
23.98
1.369
60.9
0.49
32.829
90.9%
29.8
23.99
1.276
55.1
0.5
30.611
90.0%
27.6
24
1.188
50.3
0.52
28.512
91.7%
26.2
24.01
1.089
44.9
0.54
26.147
92.7%
24.2
24.02
0.941
35.7
0.58
22.603
91.6%
20.7
24.03
0.859
30.13
0.63
20.642
92.0%
19.0
24.04
0.804
26.73
0.67
19.328
92.7%
17.9
Купить образцы микросхем Power Integrations, заказать бесплатную литературу и программное обеспечение, а также получить квалифицированную техническую поддержку вы сможете у эксклюзивного дистрибьютора Power Integrations в России - компании Макро Групп.
Документ перевел:
Геннадий Бандура
Бренд-менеджер Power Integrations
МАКРО ГРУПП
Тел. : +7 (812) 370 60 70
Факс: +7 (812) 370 50 30 Bandura (at) macrogroup.ru
I
Мы используем сервисы метрических программ интернет-статистики, необходимые для сбора информации
о действиях Пользователей на сайте, улучшения качества сайта и его содержания.
Оставаясь на сайте, вы соглашаетесь с политикой конфиденциальности