Портал QRZ.RU существует только за счет рекламы, поэтому мы были бы Вам благодарны если Вы внесете сайт в список исключений.
Мы стараемся размещать только релевантную рекламу, которая будет интересна не только рекламодателям, но и нашим читателям. Отключив Adblock, вы поможете не только нам, но и себе. Спасибо.
Зарядно-питающее устройство для портативной аудио / mp3 аппаратуры.
Зарядно-питающее устройство для портативной аудио / mp3 аппаратуры.
Автор Геннадий Бандура Email: Bandura (at) macrogroup.ru
тел. +7 (812) 370 60 70
Зарядно-питающее устройство для портативной аудио / mp3 аппаратуры.
Краткая спецификация.
Название: Зарядно-питающее устройство для портативной аудио / mp3 техники на базе микросхемы TNY274P (Power Integrations).
Вход: 85-264 VAC
Выход: 5V / 1А
Автор: Департамет по применению Power Integrations
Номер докуменита - DER-113
Преимущества данного дизайна:
- Режим работы CVCC (Control Voltage / Control Current)
- Высокий КПД
- Соответствует требованиям СЕС (California Energy Comission) по КПД и потреблению в режиме холостого хода.
- Потребление на Х.Х. <100mW
- Низкий уровень ЭМИ без использования Y-cap
- Режим СС имеет хорошую тепловую компенсацию.
Внешний вид макета:
Полная спецификация:
Описание
Обозначение
Мин.
Норма
Макс.
Ед. Изм
Вход
Напряжение
Частота сети
Потребление на Х.Х. (230 VAC)
Vin
fline
85
47
50/60
265
64
0.3
VAC
Hz
W
Выход
Выходное напряжение (режим CV)
Выходное напряжение (режим СС)
Выходная пульсация напряжения
Выходной ток
Продолжительная выходная мощность.
Vout
Vout
Vripple
Iout
Pout
4.75
0
5
1
5.25
100
1
5
V
V
mV
A
W
КПД
КПД (полная нагрузка)
Средний КПД на 25%, 50%, 75%, 100% от полной нагрузки
n
ncec
68
63.5
70
-
%
%
Уровень ЭМИ / Безопасность
Соответствует CISPR22B/EN55022B, IEC950, UL1950 класс 2.
Температура окружающей среды
Tamb
0
-
50
C
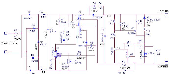
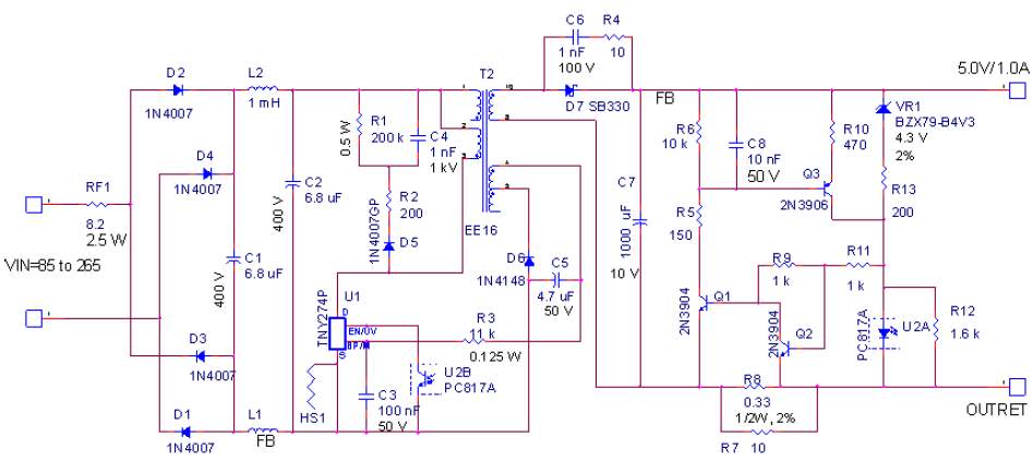
Схема электрическая принципиальная (кликните на схеме для увеличения).
Особенности схемы:
1) D5 - диод пассивированный стеклом 1N4007G. Это делается для лучших ЭМИ и КПД. Если пассивированная стеклом версия 1N4007 недоступна, в этом случае рекомендуется использовать FR107. Стандартные пластиковые корпуса не следует использовать из-за большого "звона" на стоке.
2) Элементы D6, C5, R3 - обеспечивает малый ток смещения TNY274 для снижения ее энергопотребления и температуры.
3) Транзиторы Q1-Q3 с резисторами формируют цепь управления постоянным током. Резисторы R8 и R7 формируют токовый датчик. В режиме СС (constant current) падение напряжения на этом датчике составляет 0,35V. Эта цепь постоянного тока имеет встроенную тепловую компенсацию.
VR1 - управляети выходным напряжением в режиме CV (Constant Voltage).
Пример печатной платы макета.
Перечень элементов.
N
Кол-во
Обозначение
Номинал
Описание
1
2
C1 C2
6.8 uF
6.8 uF, 400 V, Electrolytic, (10 x 16),
2
1
C3
100 nF
100 nF, 50 V, Ceramic, Z5U
3
1
C4
1 nF
1 nF, 1 kV, Disc Ceramic
4
1
C5
4.7 uF
4.7 uF, 50 V, Electrolytic, Gen. Purpose, (5 x 11)
5
1
C6
1 nF
1 nF, 100 V, Ceramic, X7R
6
1
C7
1000 uF
1000 uF, 10 V, Electrolytic, Very Low ESR, 41 mOhm, (8 x 20)
7
1
C8
10 nF
10 nF, 50 V, Ceramic, Z5U
8
4
D1 D2 D3 D4
1N4007
1000 V, 1 A, Rectifier, DO-41
9
1
D5
1N4007GP
1000 V, 1 A, Rectifier, Glass Passivated, 2 us, DO-41
10
1
D6
1N4148
75 V, 300 mA, Fast Switching, DO-35
11
1
D7
SB330
30 V, 3 A, Schottky, DO-201AD
12
1
HS1
HS
HEATSINK Custom
13
1
L1
Ferrite Bead
3.5 mm x 7.6 mm, 75 Ohms at 25 MHz, 22 AWG hole, Ferrite Bead
14
1
L2
1 mH
1 mH, 0.15 A, Ferrite Core
15
2
Q1 Q2
2N3904
NPN, Small Signal BJT, 40 V, 0.2 A, TO-92
16
1
Q3
2N3906
PNP, Small Signal BJT, 40 V, 0.2 A, TO-92
17
1
R1
200 k
200 k, 5%, 1/2 W, Carbon Film
18
1
R2
200
200 R, 5%, 1/4 W, Carbon Film
19
1
R3
11 k
11 k, 5%, 1/8 W, Carbon Film
20
1
R4
10
10 R, 5%, 1/4 W, Carbon Film
21
1
R5
150
150 R, 5%, 1/8 W, Carbon Film
22
1
R6
10 k
10 k, 5%, 1/8 W, Carbon Film
23
1
R7
10
10 R, 5%, 1/8 W, Carbon Film
24
1
R8
0.33
0.33 R, 1%, 1/2 W
25
2
R9 R11
1 k
1 k, 5%, 1/8 W, Carbon Film
26
1
R10
470
470 R, 5%, 1/8 W, Carbon Film
27
1
R12
1.6 k
1.6 k, 5%, 1/8 W, Carbon Film
28
1
R13
200
200 R, 5%, 1/8 W, Carbon Film
29
1
RF1
8.2
8.2 R, 2.5 W, Fusible/Flame Proof Wire Wound
30
1
T1
EE16
Bobbin, EE16, Horizontal, 10 pins
31
1
U1
TNY274P
TinySwitch-III, TNY274P, DIP-8C
32
1
U2
PC817A
Opto coupler, 35 V, CTR 80-160%, 4-DIP
33
1
VR1
BZX79-B4V3
4.3 V, 500 mW, 2%, DO-35
Трансформатор
Электрическая схема трансформатора
Электрическая спецификация:
Электрическая прочность
60 с., 60Hz, с выв. 1-5 на выв. 6-10.
3000 VAC
Индуктивность первичной обмотки
Выв. 2-3, остальные обмотки разомкнуты, измерено на 132 kHz.
2519 uH, -0/+12%
Резонансная частота
Выв. 2-3, остальные обмотки разомкнуты.
733 kHz (Min)
Индукция рассеяния первичной обмотки
Выв. 2-3, при выв. 8-10 закорочены, измерено на 132 kHz.
65 uH (Max)
Схема построения.
Графики работы зарядно-питающего устройства.
1) КПД
a) Зависимость КПД от входного напряжения.
б) Зависимость КПД от нагрузки.
Данные зависимости КПД от нагрузки:
Проценты от полной нагрузки
КПД (%)
115 VAC
230 VAC
25
72,63
69,55
50
73,31
73,25
75
72,08
72,5
100
69,25
70,8
Среднее
71,82
71,52
Минмум КПД для соблюдения требования СЕС для ИИП.
63,8
Как мы видим требования СЕС соблюдаются при любом входном напряжении.
2) Потребление на холостом ходу в зависимости от входного напряжения.
3) Выходная характеристика
4) Тепловые характеристика.
Испытания проводились в замкнутом объеме. При испытаниях не происходило движения воздуха вблизи источника питания.
Данные замеров сведены в таблицу:
Элемент
Температура
85 VAC
265 VAC
Окружающая среда
50
50
TinySwitch (U1)
93
83
Трансформатор (Т1)
81
84
Выходной выпрямитель (D7)
88
90
Выходной конденсатор (С7)
77
78
5) Наведенные ЭМИ.
a) 115 VAC, максимальная нагрузка, 60 Hz, пределы EN55022B.
б) 230 VAC, максимальная нагрузка, 60 Hz, пределы EN55022B.
Купить образцы микросхем Power Integrations, заказать бесплатную литературу и программное обеспечение, а также получить квалифицированную техническую поддержку вы сможете у эксклюзивного дистрибьютора Power Integrations в России - компании Макро Групп.
Документ перевел:
Геннадий Бандура
Бренд-менеджер Power Integrations
МАКРО ГРУПП
Тел. : +7 (812) 370 60 70
Факс: +7 (812) 370 50 30 Bandura (at) macrogroup.ru
I
Мы используем сервисы метрических программ интернет-статистики, необходимые для сбора информации
о действиях Пользователей на сайте, улучшения качества сайта и его содержания.
Оставаясь на сайте, вы соглашаетесь с политикой конфиденциальности