LAB599.RU — интернет-магазин средств связи
EN FR DE CN JP
QRZ.RU > Каталог схем и документации > Схемы наших читателей > Источники питания > Импульсный источник питания на микросхеме LNK562P мощностью 1.6 W с напряжением пробоя 10 kV.

Импульсный источник питания на микросхеме LNK562P мощностью 1.6 W с напряжением пробоя 10 kV.

Импульсный источник питания на микросхеме LNK562P мощностью 1.6 W с напряжением пробоя 10 kV.

Автор Геннадий Бандура
Email: Bandura (at) macrogroup.ru
www.macrogroup.ru тел. +7 (812) 370 60 70

 

Импульсный источник питания на микросхеме LNK562P мощностью 1.6 W с напряжением пробоя 10 kV.

 

Краткая спецификация:

Вход: 85-265 VAC

Выход: 7.7V / 0.21 A

Применение: Адаптер беспроводного телефона

Автор: Департамент по применению Power Integrations

Номер документа: RDR-83

 

Достоинства:

Высокая эффективность, низкая стоимость решения.

Замена стандартным линейным адаптерам.

Напряжение пробоя - 10 kV.

Идеально подходит для питания электронных устройств, включенных в телефонную сеть.

Система энергосбережения EcoSmart удовлетворяет всем существующим стандартам энергосбережения.

Потребление на холостом ходу: <220mW при Uin=265VAC

Средний КПД в активном режиме - 61.3% (превышает требования в 53,2%)

Точность параметров +/-5%, авторестарт, тепловая защита - позволяют поддерживать безопасную температуру печатного узла.

Схема защищает себя от КЗ по выходу и обрыва цепи обратной связи.

Соответствует стандартам: EN55022 и CISPR-22

Соответствует стандартам: IEC61000-4-5 класс 4

 

Внешний вид печатного узла:

 

 

Полная спецификация на источник питания.

Описание
Обозначение
Мин.
Норма
Макс.
Ед. Изм

Вход

Напряжение

Частота

Потребление х.х.

 

Vin

fline

 

 

85

47

 

 

 

50/60

 

 

265

64

0.3

 

VAC

Hz

W

Выход

Напряжение

Пульсация

Ток

Мощность RMS

Наряжение на х.х.

 

Vout

Vripple

Iout

Pout

 

 

6.7

 

0.21

1.4

 

 

7.7

 

0.21

1.6

 

 

8.7

400

 

 

11

 

V

mV

A

W

V

КПД

Полная нагрузка

Средний КПД

 

n

ncec

 

60

53

 

-

 

-

 

 

 

%

%

Наведенниые ЭМИ / безопасность
соответствует CISPR22B / EN55022B, IEC950, UL1950 класс 2

Напряжение пробоя

Дифференциальное включение

Синфазное включение

 

-

 

 

2

6

 

 

10

 

 

-

 

kV

kV

Рабочая темп. окр. среды
Tamb
0
-
50
C

 

Типовая выходная характеристика:

На рисунке выше вы видите сравнение типовых выходных характеристик линейного источника питания и импульсного источника питания на микросхеме LinkSwitch-LP. Как вы можете видеть, характеристика импульсного источника питания в рабочем диапазоне выходных токов более стабильная.

 

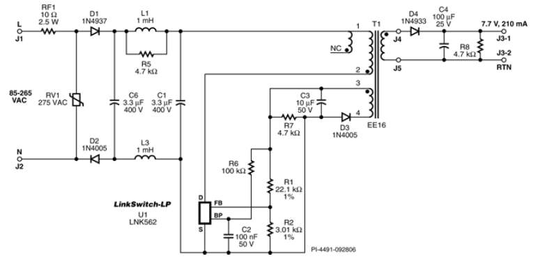
Схема электрическая принципиальная.

 

Описание работы:

1) Входная часть

Компоненты С1, С6, L1 и L3 формируют сбалансированный П-образный фильтр. Резистор R5 - подавляет наведенные ЭМИ низкой частоты. Благодаря функции Frequency Jitter микросхемы U1 и специального способа намотки трансформатора T1, этот источник питания не нужнается в Y1 конденсаторе. Это минимизирует аудио шумы в устройствах, подключенных к телефонной линии, благодаря тому, что отсутствует путь проникновения частоты питающей сети со входа источника питания на его выход, соответственно в нагрузку. Данный источник питания полностью удовлетворяет требованиям стандарта EN55022B с запасом более чем в 15dBuV.

Варистор RV1 совместно с резистором RF1 установлены чтобы подавлять дифференциальную помеху по сети. Варистор необходим, чтобы соответствовать требованию по прочности дифференциальной помех в 2 кВ. Если схема будет использоваться в устройстве, где прочность дифференциальной помехе должна составлять только 1кВ - RV1 можно не устанавливать. Резистор RF1 одновременно является плавким пердохранителем источника питания при выходе из строя. При выборе RF1 необходимо учесть то, что он должен держать не только рабочий ток, но и то что он должен выдерживать ток при начальном включении ИП в сеть когда идет заряд накопительных емкостей.

2) Микросхема LinkSwitch-LP

Микросхемы семейства LinkSwitch-LP были спроектированы для замены источников питания на сетевых трансформаторах в сегменте маломощных адаптеров и зарядных устройств. Обратная связь микросхемы LNK562P заводится с резистивного делителя напряжения (R1 и R2), при использовании элементов смещения (D3 и С3), что значительно снижает стоимость устройства, т.к. в этом случае не используется оптопара.

Устройства на сетевых трансформаторах обычно используют плавкие предохранители, которые защищают устройство в случае перегрузки по мощности. При этом, если предохранитель перегорает, его необходимо заменять, т.е извлекать из сети, открывать и пр. В импульсных источниках питания на дискретных элементах чаще всего используется тепловая защита "с защелкой". Т.е. в случае сработавшей тепловой защиты, для его перезапуска, источник питания необходимо отключить от сети и вновь включить. В случае микросхем LinkSwitch-LP, мы имеем дело с тепловой защитой (работающей по закону гистерезиса) и очень малыми допусками (142 С +/- 5%). При срабатывании защиты, микросхема автоматически перезапустится, как только температура опустится до безопасного уровня.

Вывод 6 удален из микросхемы для защиты от воздушного пробоя между выводом DRAIN и другими низковольтными выводами. Это повышает надежность работы источника питания при работе в запыленных помещениях и в помещениях с повышенной влажностью. Если в нагрузке случиться короткое замыкание, микросхема LinkSwitch-LP по обратной связи отработает аварийную ситуацию и войдет в серию авторестартов. что ограничит максимальную выходную мощность на уровне 12% от максимума. Это защитит как саму микросхему, так и нагрузку от выхода из строя. Микросхемы семейства LinkSwitch-LP самозапитываются через вывод DRAIN. Емкость С2 соединенная с выводом BYPASS (BP) - предоставляет запас энергии и локальное отсоединение от внутреннего источника питания. Для того, чтобы снизить потребляемую мощность в режиме холостого хода, возможно запитывание микросхемы током с обмотки смещения. В этой схеме напряжение смещения порядка 14 Вольт и соответственно напряжение на выводе BP - 5.8 Вольта. При номинале R6 - 100 кОм, мы видим, что в вывод BP поступает ток 80 uA. Если снизить номинал R6 и ток, поступающий в BP достигнет 220 uA, потребление источника питания на холостом ходу значительно снизится.

В самом худшем случае потребление источника питания составит 200 мВт при входном напряжении 265 VAC, что значительно ниже большинства стандартов энергетической эффективности. Кроме этого, в данном дизайне минимизировано выделение тепла, давая источнику питания хорошие КПД, линейные и нагрузочные характеристики.

3) Обратная связь.

Выходное напряжение источника питания регулируется сигналом с первичной части. Напряжение смещения первичной части выпрямляется и фильтруется элементами D3 и С3. Индукция рассеяния между выходной обмоткой и обмоткой смещения генерирует ошибку в сигнале обратной связи. Используя стандартный выпрямительный диод, есть возможность более четко отслеживать выходное напряжение генерированием напряжения смещения. Резистор R7 подгружает канал смещения, что дает большую точность сигнала обратной связи.

Делитель напряжения (R1 и R2) дает сигнал на вывод FB микросхемы U1. Номиналы R1 и R2 подобраны так, чтобы напряжение на выводе FB составило 1,69 Вольта и соответственно в вывод FB тек ток 70uA.

Семейство микросхем LinkSwitch-LP использует релейный режим работы (вкл/выкл). Во время работы в режиме постоянного напряжения, рабочие циклы начинают пропускаться, когда ток вывода FB превышает 70 uA. При снижении выходной нагрузки, пропускается больше рабочих циклов. При увеличении нагрузки, соответственно уменьшается число пропущенных рабочих циклов. В результате средня рабочая частота переключений микросхемы варьируется от нагрузки. Когда нагрузка на выходе достигает своего максимума, пропущенных рабочих циклов не остается. Если нагрузка превышает максимально допустимую, выходное напряжение начинает падать. Так как падает выходное напряжение, напряжение на вывод FB соответственно тоже падает и микросхема линейно снижает рабочую частоту. Это предотвращает дальнейший рост выходного тока. Как только напряжение на выводе FB упадет ниже 0,8 Вольта более чем на 100 мс., микросхема входит в режим авторестарт. В этом режиме микросхема запускает преобразование на 100 мс. Если в это время, напряжение на FB не певысит 0,8 Вольта, преобразование прекращается на 100 мс. В таком режиме работы микросхема работает на 12% рабочего цикла, до тех пор, пока авария не будет устранена. Это защищает как источник питания так и нагрузку.

4) Выходной выпрямитель.

Напряжение со вторичной обмотки трансформатора выпрямляется диодом D6 и конденсатором С4. Подгрузочный резистор R4 ограничивает напряжение во время работы на холостом ходу. В этой схеме используется Fast диод D4 для снижения стоимости и уровня ЭМИ.

 

Печатный узел.

Пример печатного узла вы видите на рисунке.

 

 

Перечень элементов.

N
Кол-во
Обозначение
Описание
Производитель
Part number
1 2 C1, C6 3.3 мF, 400 V, Electrolytic, (8 x 11.5) Nippon Chemi-Con ESMQ401ELL3R3MHB5D
2 1 C2 100 nF, 50 V, Ceramic, Z5U Panasonic ECU-S1H104MEA
3 1 C3 10 мF, 50 V, Electrolytic, Gen. Purpose, (5 x 11) Nippon Chemi-Con EKMG500ELL100ME11D
4 1 C4 100 мF, 25 V, Electrolytic, Low ESR,
250 mOhm, (6.3 x 11.5)
Nippon Chemi-Con ELXZ250ELL101MFB5D
5 1 D1 600 V, 1 A, Fast Recovery Diode, 200 ns, DO-41 Vishay 1N4937
6 2 D2, D3 600 V, 1 A, Rectifier, DO-41 Vishay 1N4005
7 1 D4 50 V, 1 A, Fast Recovery, 200 ns, DO-41 Vishay 1N4933
8 2 J1, J2 Test Point, WHT, THRU-HOLE MOUNT Keystone 5012
9 1 J3 Output cord, 6 ft, 22 AWG, 0.25 Ohm,
2.1 mm connector
Generic
10 2 J4, J5 PCB Terminal Hole, 22 AWG N/A N/A
11 2 L1, L3 1 mH, 0.15 A, Ferrite Core Tokin SBCP-47HY102B
12 1 R1 22.1 kOhm, 1%, 1/4 W, Metal Film Yageo MFR-25FBF-22K1
13 1 R2 3.01 kOhm, 1%, 1/4 W, Metal Film Yageo MFR-25FBF-3K01
14 3 R5, R7,R8 4.7 kOhm, 5%, 1/4 W, Carbon Film Yageo CFR-25JB-4K7
15 1 R6 100 kOhm, 5%, 1/4 W, Carbon Film Yageo CFR-25JB-100K
16 1 RF1 10 Ohm, 2.5 W, Fusible/Flame Proof Wire Wound Vitrohm CRF253-4 10R
17 1 RV1 275 V, 23 J, 7 mm, RADIAL Littlefuse V275LA4
18 1 T1 Custom Transformer
Core: EE16,
See Power Integration's document EPR-83 for
Transformer Specification
Bobbin: Horizontal Extended Creepage 5+5 pin

Hical Magnetics,CWS,
Santronics,
Taiwan Shulin
www.bobbin.com.tw

SIL6043, EP-83, SNX1388, TF-1613
19 1 U1 LinkSwitch-LP, LNK562P, DIP-8B Power Integrations LNK562P

* Примечание: Для снижения пульсаций при входном напряжении 85 VAC - увеличьте емкость С1 и С6 до 4.7uF.

 

Конструкция трансформатора:

1) Схема электрическая

 

2) Электрическая спецификация.

Электрическая прочность 1 с., 60Гц, с выв. 1-6 на вывю FL 6000 Вольт
Индуктивность первичной обмотки Выв. 1-2., ост. обмотки разомкнуты, 100кГц, 0,4 Vrms 3.5 мГн, +/-10%
Резонансная частота Выв. 1-2., ост. обмотки разомкнуты, 250 кГц (Мин.)
Индукция расеяния первичной обмотки Выв. 1-2., ост. обмотки замкнуты, 100кГц, 0,4 Vrms 115 мкГн (Макс.)

 

3) Схема построения.

 

 

Графики работы.

1) Зависимость КПД от входного напряжения.

 

Для проверки, насколько источник питания будет удовлетворят требования стандартов энергосбережения (средний КПД на нагрузках 25%, 50%, 75%, 100% > 53.2), проводились замеры, которые сведены в след. таблицу.

% от полной нагрузки
КПД (%)
115 VAC
230 VAC
25
61.0
56.1
50
65.4
62.6
75
66.5
63.6
100
67.4
62.9
Средний КПД
65,1
61,3
Требуемый минимальный КПД по стандартам энергосбережения
53,2

Как мы видим, данный источник питания полностью удовлетворяет всем требованиям стандартов энергосбережения, существующим на сегодняшний день.

 

2) Потребляемая мощность на холостом ходу.

 

3) Доступная выходная мощность на холостом ходу в зависимости от входного напряжения.

Источник питания предоставляет >500mW при входной мощности 1W.

 

4) Вольт амперная характеристика.

 

5) Тепловые характеристики.

Замеры проводились при полной нагрузке в закрытом объеме (чтобы исключить движение воздуха), результаты сведены в таблицу.

Элемент
Температура (С)
85 VAC
265 VAC
Окружающая среда
50
50
LinkSwitch (U1)
78
84

Кроме этого, тепловая карта представлена на рисунке:

 

6) Электрическая прочность.

Электрическая прочность в дифференциальном и синфазном режиме (1,2/50 мкс) замерялась при входном напряжении источника питания 230 VAC / 60 Hz. Выход источника питания был нагружен на полную нагрузку. Результаты сведены в таблицу.

Уровень импульса (V)
Входное напряжение (VAC)
Подключение электродов
Фаза
Результат теста
+2000
230
L и N
90
Пройден
-2000
230
L и N
90
Пройден
+10000
230
L,N и RTN
90
Пройден
-10000
230
L,N и RTN
90
Пройден

 

7) Уровень наведенных ЭМИ (Полная нагрузка, 230 VAC).

 

Купить образцы микросхем Power Integrations, заказать бесплатную литературу и программное обеспечение, а также получить квалифицированную техническую поддержку вы сможете у эксклюзивного дистрибьютора Power Integrations в России - компании Макро Групп.

www.powerint.ru

Документ перевел:

Геннадий Бандура - Bandura (at) macrogroup.ru
Бренд-менеджер Power Integrations
МАКРО ГРУПП



Партнеры