Что-то не так?
Пожалуйста, отключите Adblock.
Портал QRZ.RU существует только за счет рекламы, поэтому мы были бы Вам благодарны если Вы внесете сайт в список исключений. Мы стараемся размещать только релевантную рекламу, которая будет интересна не только рекламодателям, но и нашим читателям. Отключив Adblock, вы поможете не только нам, но и себе. Спасибо.
Как добавить наш сайт в исключения AdBlockРеклама
Компьютерный источник питания на микросхемах TOP249Y и TNY266P компании Power Integrations.
Компьютерный источник питания на микросхемах TOP249Y и TNY266P компании Power Integrations.
| Автор Геннадий Бандура Email: Bandura (at) macrogroup.ru тел. +7 (812) 370 60 70 |
Компьютерный источник питания на микросхемах TOP249Y и TNY266P компании Power Integrations.
Технические параметры: Вход 230VAC или удвоенное 110VAC.
Выход +5V, +3.3V, +12V, -12V, +5V(standby режим)
Применение: ATX (12V) основные источники питания, micro-ATX источники питания.
Автор: Департамент по применению компании Power Integrations.
Номер документа: EPR-31Преимущества:
- Применение высокоинтегрированных микросхем Power Integrations дает возможность уменьшить число используемых элементов.
- В режиме Standby входная потребляемая мощность источника 0,5Вт.
- Удовлетворяет требованиям энергопотребления Blue Angel.
- Удовлетворяет требованиям по ЭМИ - EN55022B.
- Простой контроль уровня выходного напряжения дает возможность простой настройки источника.Данный источник функционально состоит из основного источника реализованного на микросхеме TOP249Y и standby источника, реализованного на микросхеме TNY266P.
Полная техническая характеристика источника:
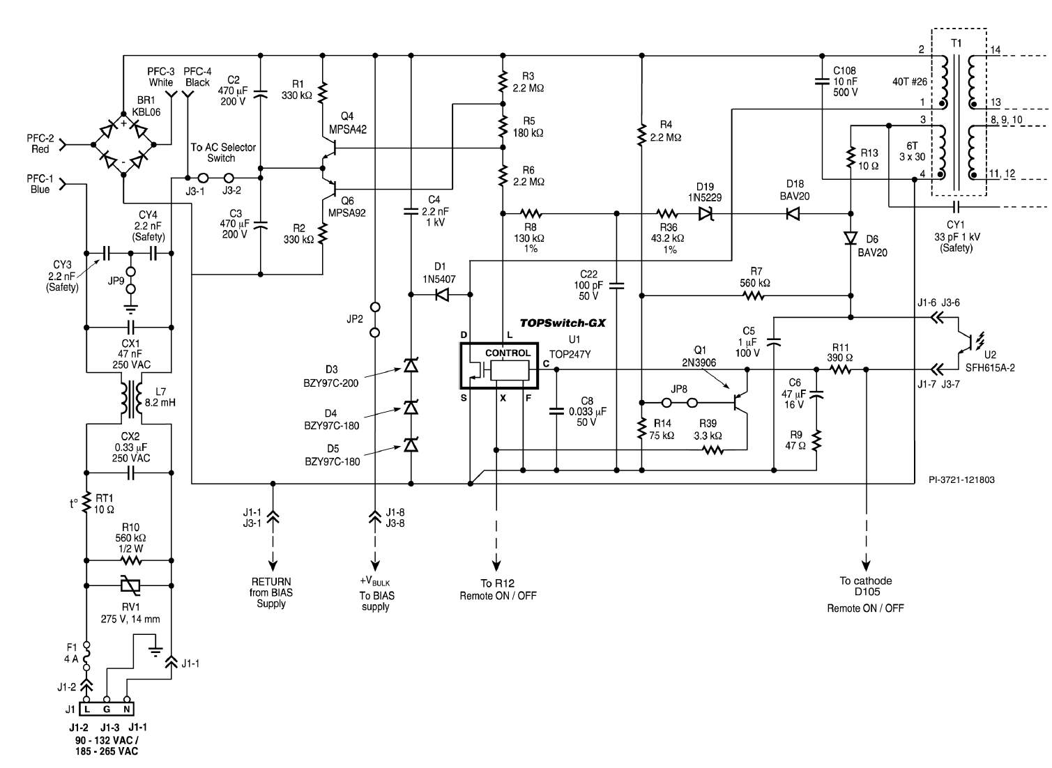
Обозначение Минимальное Типовое Максимальное Еденицы. Вход: Напряжение Vin 90 265 V Частота Fline 47 50/60 63 Hz Blue Angel 4.75 W Мощн. Standby 0.95 W Выход: Выход 1. Напряжение Vout1 4.75 5.00 5.25 V Пульсации Vripple1 1 50 mV Ток Iout1 1.0 12.0 A Выход 2 Напряжение Vout2 3.14 3.3 3.45 V Пульсации Vripple2 50 mV Ток Iout2 2.0 10.0 A Выход 3 Напряжение Vout3 11.4 12.0 12.6 V Пульсации Vripple3 120 mV Ток Iout3 2.0 10 13.0 A Выход 4 Напряжение Vout4 -11.4 -12.0 -12.6 V Пульсации Vripple4 120 mV Ток Iout4 1.5 A Выход 5(standby) Напряжение Vout5 4.75 5.0 5.25 V Пульсации Vripple5 50 mV Ток Iout5 1.5 A Общая выходная мощность Продолжительная: Pout 180 W Пиковая Pout_peak 200 W КПД n 68 72 75 % Напряжение изоляции 3 kV Температура окр. Среды 50 С Схема такого источника представлена на рисунке:
![]()
Рис1. Высоковольтная часть схемы (основной источник).
Рис.2 Низковольтная часть схемы (основной источник).
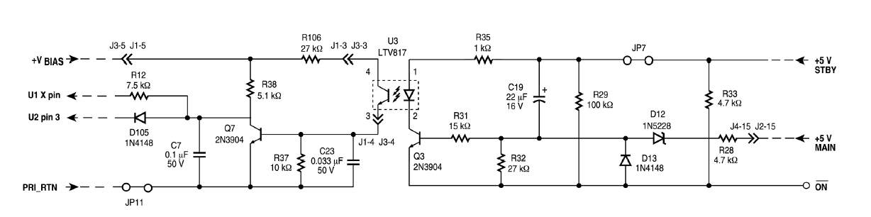
Рис3. Standby источник питания.
Рис.4 Интерфейс удаленного управления электропитанием.При этом собранная плата с элементами будет иметь следующий внешний вид:
Примечание: все размеры указаны в миллидюймах (взято из оригинала). Для того, чтобы перевести в миллиметры необходимо умножить на 0,0254.
Рис.5 Основная плата с элементами (PCB)(кликните на картинку для увеличения).
Рис.6 Плата управления с элементами (PCB)(кликните на картинку для увеличения).
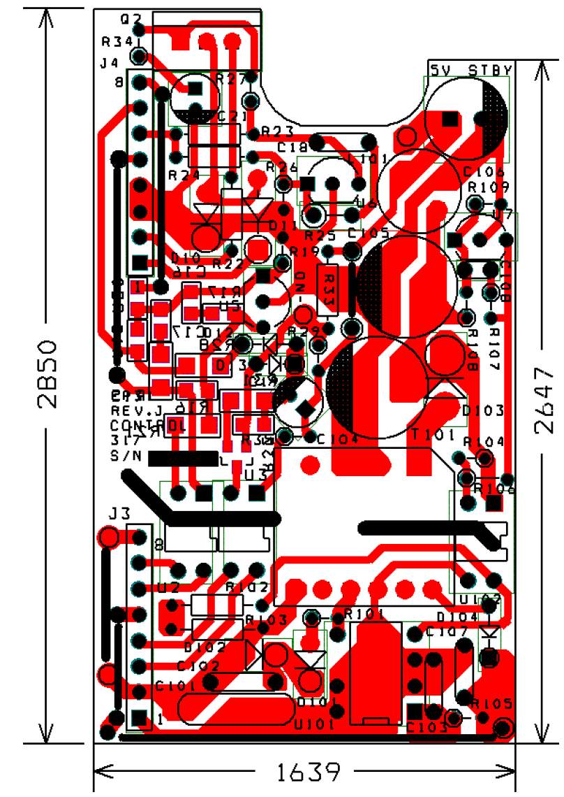
Рис.7 PCB разводка основной платы(кликните на картинку для увеличения).
Рис.8 PCB разводка платы управления(кликните на картинку для увеличения).Номер\количество\Тип элемента\Примечание
Перечень элементов к основной плате:
1 1 BR1 600 V, 4 A Bridge Rectifier KBL06 General Semiconductor
2 1 CX1 47 nF, 250 VAC X type Cap ECQ-U2A473MV Panasonic
3 1 CX2 0.33 F, 250 VAC X type Cap ECQ-U2A334MG Panasonic
4 1 CY1 33 pF, 1 kV Y type Safety Cap 440LQ33 Vishay/Sprague
5 2 CY4, CY3 2.2 nF, 1 kV Y type Safety Cap ECK-ATS222ME Vishay/Sprague
6 2 C3, C2 470 F, 200 V Electrolytic Cap CapXon
7 2 C4 2.2 nF, 1 kV Xicon
8 2 C5, C25 1 F, 100 V ECA-2AHG010 Panasonic
9 2 C6 47 F, 16 V ECA-1CHG470 Panasonic
10 1 C7 0.1 F, 50 V ECU-S1H104MEA Panasonic
11 2 C8, C23 33 nF, 50 V ECU-S2A333KBA Panasonic
12 1 C9 47 nF, 50 V K473K15X7RF5TL2 BC Components
13 1 C10 1 nF, 50 V ECU-S1H102JCB Panasonic
14 1 C11 1000 F, 16 V EEU-FC1C102 Panasonic
15 2 C13, C12 2200 F, 6.3 V EEU-FC0J222 Panasonic
16 2 C14, C15 1200 F, 10 V ECA-FC1A122 Panasonic
17 2 C20, 27 330 pF, 50 V ECU-S1H331JCA Panasonic
18 1 C22 100 pF, 50 V ECU-SIH101JCA Panasonic
19 1 C24 330 F, 25 V EEU-FC1C331L Panasonic
20 1 C16 10 nF, 50 V ECU-S1H103KBA Panasonic
21 1 C108 10 nF, 500 V 140-500P9-103K Xicon
22 1 D1 800 V, 3 A diode 1N5407-T Any
23 1 D3 200 V, 1.5 W Zener diode BZY97C-200 Vishay
24 2 D4, D5 180 V, 1.5 W Zener diode BZY97C-180 Vishay
25 2 D6, D18 150 V, 625 mA, Gen Purpose BAV20 Diodes Inc.
26 1 D19 3.9 V, 0.5 W Zener diode 1N5229 Vishay
27 1 D8 45 V, 60 A Schottky diode MBR6045WT International Rectifier
28 2 D7, D9 45 V, 30 A Schottky diode MBR3045WT International Rectifier
29 1 D20 1 A, Ultra Fast recovery diode UF4002 Vishay
30 1 D105 100 V, 300 mA Fast diode 1N4148-T Diodes Inc.
31 1 F1 4 A Slow Blow Fuse 3721400041 Wickmann
32 1 L1 13 H, 15 A Coupled Choke SIL6015 HICAL
33 2 L5, L2 0.9 H SPE-119-0 Premier Magnetics
34 1 L3 Mag amp SIL6014 DT Magnetics
35 1 L4 25 H 5702 J.W. Miller
36 1 L7 3.3 mH ELF-18D650B Panasonic
37 1 Q1 TO-92 Transistor / PNP 2N3906 Any
38 1 Q7 TO-92 Transistor / NPN 2N3904 Any
39 1 Q4 TO-92 transistor / NPN 300 V MPSA42 Any
40 1 Q6 TO-92 transistor / PNP 300 V MPSA92 Any
41 1 RT1 10 , 3.2 A Thermistor (Inrush) RL3004-6.56-59-S7 Keystone
42 1 RV1 275 V, 14 mm dia. MOV ERZ-V14D431 Panasonic
43 2 R1, R2 330 k CFR-25JB-330k Yageo
44 3 R3, R4, R6 2.2 M CFR-25JB-2M2 Yageo
45 1 R7 560 k CFR-25JB-560K Yageo
46 1 R5 180 k CFR-25JB-180K Yageo
47 1 R8 130 k , 1% MFR-25FBF-130K Yageo
48 1 R9 47 CFR-25JB-47R Yageo
49 1 R10 560 k , 1/2 W CFR-50JB-560K Yageo
50 1 R11 360 CFR-25JB-360R Yageo
51 1 R39 3.3 k CFR-25JB-3K3 Yageo
52 1 R12 12 k CFR-25JB-12K Yageo
53 1 R13 10 CFR-25JB-10R Yageo
54 1 R14 75 k CFR-25JB-75K Yageo
55 1 R30 1 , 1 W RSF100JB-1R0 Yageo
56 1 R36 43.2 k , 1% MFR-25FBF-43K2 Yageo
57 1 R37 10 k CFR-25JB-10K Yageo
58 1 R38 5.1 k CFR-25JB-5K1 Yageo
59 1 R15 3.3 CFR-25JB-3K3 Yagep
60 1 R41 330 CFR-25JB-330R Yageo
61 2 R106 27 k CFR-25JB-27K Yageo
62 1 T1 Main X-former (ERL28 core) SIL6013 HICAL
63 1 U7 -12 V regulator TO-220 LM320 Any
64 1 U1 Integrated Controller/MOSFET TOP249Y Power Integrations
65 1 Printed Circuit Board PCBПеречень элементов на плату управления.
1 1 C102 2.2 nF, 1000 V, Y5P, 10% Xicon
2 1 C19 22 F, 16 V ECA-A1CN220U Panasonic
3 4 C18, C103,
C107, C108
0.1 F, 50 V ECU-S1H104MEA Panasonic
4 2 C16, C17 0.1 F, 50 V C0805C104M5RACTU Kemet
5 1 C21 1.0 F, 50 V ECA-2AHG2R2 Panasonic
6 1 C101 10 nF, 500 V, Y5P, 10% ECA-A1CN220U Xicon
7 2 C104, C105 1000 F, 10 V EEU-FC1A102L Panasonic
8 1 C106 470 F, 10 V EEU-FC1A471 Panasonic
9 2 D11, D10 1 A, Ultra Fast recovery diode UF4002 Fagor
10 1 D12 3.9 V, 0.5 W Zener diode 1N5228-D7 General Semiconductor
11 1 D103 40 V, 3 A Schottky diode 1N5822 General Semiconductor
12 2 D13, D104 100 V, 300 mA Fast diode 1N4148-T Diodes Inc.
13 1 D101 800 V, 1 A Glass Passivated 1N4006-T Diodes Inc.
14 1 D102 200 V, 1.5 W Zener diode BZY97-C200 Philips
15 1 L101 10 H, 2 A Inductor R622LY-100K TOKO
16 1 Q2 100 V 3 A PNP, in a TO-220 pkg TIP32C
17 1 Q3 Gen purpose NPN, SOT 23 pkg MMTB3904-7
18 1 R15 1.8 k (1206 pkg)
19 1 R106 100 CFR-25JB-100R
20 3 R23, R35, R107 1 k CFR-25JB-1K0 Yageo
21 1 R16 1 k (0805 pkg)
22 1 R17 15 k (0805 pkg)
23 1 R109 4.75 k , 1% CFR-25JB-4K75 Yageo
24 1 R108 4.99 k , 1% CFR-25JB-4K99 Yageo
25 1 R31 15 k (1206 pkg)
26 1 R18 4.75 k , 1% (0805 pkg)
27 1 R19 4.12 k , 1% CFR-25JB-4K12 Yageo
28 1 R20 270 k (0805 pkg)
29 1 R21 270 (0805 pkg)
30 1 R22 3 CFR-25JB-3R0 Yageo
31 1 R24 3.57 k , 1% Yageo
32 1 R25 2.2 k CFR-25JB-2K2 Yageo
33 1 R26 10 k CFR-25JB-10K Yageo
34 1 R27 390 CFR-25JB-390R Yageo
35 1 R28 4.7 k (1206 pkg)
36 1 R31 15 k CFR-25JB-10K Yageo
37 1 R33 4.7 k CFR-25JB-4K7 Yageo
38 1 R29 100 k CFR-25JB-100K Yageo
39 2 R34, R101 33 CFR-25JB-33R Yageo
40 2 R103, R102 1 M , 1% CFR-25JB-4M0 Yageo
41 1 R104 430 CFR-25JB-430R Yageo
42 1 R105 5.1 k CFR-25JB-5k1 Yageo
43 1 R32 27 k (0805 pkg)
44 1 T101 PC Standby X-former (EF16) SIL6012 HICAL
45 1 U2 LED-PhotoXistor Opto-Coupler SFH615A-2 Sharp
46 2 U102, U3 LED-PhotoXistor Opto-Coupler LTV817
47 3 U6, U7, U5 Precision Adj Shunt Regulator TL431
48 1 U101 Integrated Controller / MOSFET TNY266P Power Integrations
49 1 Printed Circuit Board PCBТрансформаторы:
Основной (180 Вт)
Электрическая спецификация:
Электрическая прочность (1 мин. 60Hz с пинов 1-7 на пины 10-14)- 3kV.
Индуктивность первичной обмотки - 3.0 mH.
Минимальная резонансная частота - 0.2 MHz.
Индукция рассеяния первичной обмотки (пины 1-2 при закороченных пинах 8,9,10-11, 12,3-4,13-14, измеренная при 100kHz - 8 uHn (Max.)Материалы:
[1] Core: PC40 EER28L-Z (TOK)
[2] Jinn Bo Bobbins: #JB-0039
[3] Magnet Wire: #26 AWG Heavy Nyleze
[4] Magnet Wire: #30 AWG Heavy Nyleze
[5] Magnet Wire: #20 AWG Heavy Nyleze
[6] Copper ribbon (foil) 0.670" wide x 0.008" thick
[7] Tape: 3M 1298 Polyester Film (white) 21.8 mm wide by 2.2 mils thick
[8] Tape: 3M 1298 Polyester Film (white) 15.8 mm wide by 2.2 mils thick
[9] Tape: 3M 44 Margin tape (cream) 3.0 mm wide by 5.5 mils thickКонструкция трансформатора.
Standby трансформатор (10W).
Электрическая спецификация:
Электрическая прочность - (1 мин. 60Hz с пинов 1-4 на пины 5-10) - 3 kV.
Индуктивность первичной обмотки - 2.3 uH.
Минимальная резонансная частота - 800 KHz.
Индукция рассеяния первичной обмотки (пины 6-
10 закорочены - 130 uHn (Max.)Материалы:
[1] Core: EE16
[2] Bobbin: BE-16
[3] Magnet Wire: #35 AWG Heavy Nyleze
[4] Triple Insulated Wire: #26 AWG
[5] Magnet wire #30 AWG heavy Nyleze
[6] Tape: 3M 1298 Polyester Film (white) 9.0 mm wide by 2.2 mils thick
[7] VarnishКонструкция трансформатора:
В итоге сам блок питания будет выглядеть так:
В статье использовались материалы компании Power Integrations ().
Перевел и дополнил инженер службы технической поддержки ЗАО Макро-Петербург
Бандура Геннадий. (Gennadiy.Bandura (at) macro-peterburg.ru)










