DC-DC конвертер, построенный на микросхеме DPA423G.
Вход: 36-72 VDC.
Выход: 3.3V, 2A.
Применение: Stanby источники для распределенных систем электропитания.
Автор: Отдел по применению Power Integrations.
Номер документа: EPR-71.
Особенности:
- Высокоэффективное, недорогое решение при низком количестве элементов.
- Идеален в качестве Sandby источника для сетей 48В.
- Микросхема включает в себя:
* ШИМ контроллер и 220V МОП транзистор.
* Внутренний генератор 400 kHz.
* Защиту от повышенного/пониженного напряжения.
* Защиту от перегрева (по гистерезису).
* Защиту от КЗ нагрузки и разрыва цепи обратной связи.
* Встроенную систему энергосбережения EcoSmart.
- Малый размер платы: 1.85”x1”x0.9”, плата 2х сторонняя.
- 100% - поверхностный монтаж элементов.
Изолированный DC-DC преобразователь 3.3V 2A (6.6W), с использованием микросхемы DPA423G представлен на рисунке 1.


Рис.1 Внешний вид печатного узла.
Таблица электрических параметров.
| Описание
|
Обозначение
|
Мин.
|
Норма
|
Макс.
|
Ед. измерения
|
|
|
Vin
|
36
|
-
|
72
|
VDC
|
|
|
Vout1
|
3.2
|
3.3
|
3.4
|
V
|
| Пульсация на выходе
|
Vripple1
|
-
|
35
|
50
|
mVpp
|
| Выходной ток (продолжительный) |
Iout |
0
|
-
|
2.0
|
A |
| Выходной ток (пиковый) |
Iout |
2.0
|
2.5
|
-
|
A |
| Выходная мощность (продолжительная) |
Pout |
-
|
-
|
6.6
|
W |
| Выходная мощность (пиковая) |
Pout_peak |
-
|
8.25
|
-
|
W |
| КПД |
n |
78
|
79
|
-
|
% |
| Изоляция
|
-
|
1500
|
-
|
-
|
VDC (1 минута)
|
| Температура окружающей среды
|
Tamb
|
0
|
-
|
50
|
C
|

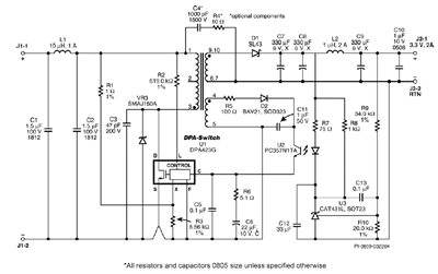
Рис.2 Схема электрическая принципиальная.
Описание схемы.
Как видно из рис.2 DC-DC конвертер построен по обратноходовой топологии и использует микросхему DPA423G и работает на частоте 400 KHz. Цепь рассчитана на номинальное напряжение 48 В, и работает в телекоммуникационном диапазоне напряжений 36-72 Вольта. Использование обратноходовой топологии дает наилучшие параметры по КПД и входному диапазону напряжений при минимальном размере печатного узла, количестве элементов и стоимости комплектации.
Входной фильтр.
Входной фильтр построен на элементах С1, L1 и С2, которые снижают пульсацию входного тока а также высокочастотный шум. Для источников общего применения этого хватает. Но если к источнику предъявляются какие-то специальные требования, может понадобиться дополнительный входной фильтр.
Инвертор на DPA.
Микросхема DPA обеспечивает запуск, управление ШИМ, защита от повышенного и пониженного напряжения, защиту от перегрева. Встроенный в микросхему МОП транзистор обладает хорошими характеристиками. Это, с учетом низкого энергопотребления цепей управления обеспечивает высокий КПД (в пределах 75-80%) во всем диапазоне входных напряжений (см. рис. 3)
Входное DC напряжение приложено к первичной обмотке трансформатора Т1. Второй вывод первичной обмотки трансформатора подводится к МОП транзистору микросхемы U1. Диод Зенера VR1 и С3 поглощают выброс тока в момент закрытия транзистора. В нормальном режиме функционирования VR1 не проводит ток, но ограничивает максимальное напряжение стока при превышении входного напряжения и при выходной перегрузке.
Резистор R5 устанавливает порог отключения при пониженном напряжении в 33В и порог отключения при 90В. Резисторы R6 и R4 устанавливают ограничение выходного тока с увеличением входного напряжения. Обмотка смещения подпитывает пин CONTROL микросхемы после запуска. Диод D2 выпрямляет ток обмотки смещения, в то время как компоненты R5 и С11 блокируют высокочастотную составляющую сигнала.
Микросхема DPA423G свободно работает в диапазоне до 110 градусов цельсия, при этом карта тепловых полей будет выглядеть следующим образом. (см рис. 6)
Выходной выпрямитель.
Диод Шоттки D1 обеспечивает выпрямление выходного тока с низкими потерями. Конденсаторы С7, С8, С9 (LOW ESR) понижают пульсации и снижают потери. Выходной дроссель L2 и керамический конденсатор С10 снижают высокочастотный шум и пульсации на выходе.
Обратная связь.
Выходное напряжение через делитель напряжения R9 и R10 попадает на reference пин микросхемы U3. Элементы компенсации ОС R7, R8 и С13 обеспечивают стабильную работу системы.
PCB разводка печатной платы:
(верхняя сторона платы)

(нижняя сторона платы)

Перечень элементов.

Трансформатор:
Электрическая диаграмма.

Электрические параметры.

Материалы:

Графическое отображение параметров источника.
1. КПД

Рис.3 Зависимость КПД от тока нагрузки.
2. Нагрузочная характеристика.

Рис.4 Зависимость выходного напряжения от тока нагрузки.
3. Коэффициент стабилизации.

Рис.5 Зависимость выходного напряжения источника от входного напряжения.
Тепловая карта полей источника.

рис.6 карта тепловых полей.
Автор документа: Департамент по применению компании Power Integrations.
Перевел и скорректировал:
Бандура Геннадий.
Инженер по применению микросхем Power Integrations
компании Макро-Петербург.
Gennadiy.Bandura (at) macro-peterburg.ru