Источник питания для УНЧ на микросхеме TOP245P.
Источник - Design Idea DI-35 (автор документа - департамент по применению Power Integrations).
Электрические параметры источника:
| Применение |
Усилители низкой частоты (УНЧ) |
| Микросхема |
Top245P |
| Выходная мощность |
16W (35W пиковая) |
| Входное напряжение |
85-265В |
| Выходное напряжение |
16В |
| Топология |
Обратноходовая |
Особенности данного схемного решения:
1) Не требуется радиатор.
2) Минимальное КПД 77% при входном напряжении 85В и выходной мощности 35 Вт.
3) Низкая потребляемая мощность в режиме холостого хода <0.7 Вт. При входе 230 VAC
4) Низкое число элементов схемы: 37, включая входные/выходные разъемы.
5) Стабильная работа как с конденсатором 10000 uF на выходе, так и без него.
6) Соответствует стандарту CISPR22B по электромагнитной эмиссии.
7) Идеальное решение для классов усилителей АВ и D - 6ти канальный Dolby Digital с 6ти омными аудио системами.
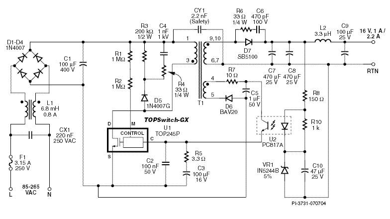
Схема питания усилителя приведена на рисунке.

Как он работает:
Использование большинства функций, встроенных в семейство TOPSwitch-GX
позволяет:
Уменшить общее число элементов схемы, уменьшить габариты трансформатора, и как следствие - снизить стоимость такого источника питания.
Схема разработана на микросхеме Top245P (корпус DIP-8). Она использует рисунок печатной платы в качестве теплоотвода, что также позволит сэкономить на радиаторе а также на работе по его установке. Выходной диод D7 также в качестве радиатора использует рисунок печатной платы.
Резисторы R1 и R2 устанавливают пороги отключения при пониженном и повышенном входных напряжениях. При данных значениях резисторов - эти значения 84 и 378 В соответственно. Защита от пониженного напряжения защищает источник от перегрева при "просевшей" сети, а также от проблем связанных с включением/выключением источника незначительном "просаживании" сети.
Фильтр ЭМИ построен всего на трех элементах: L1, CX1 и CY1. Эта простота стала возможной, благодарю встроенной функции подавления ЭМИ в микросхемах TOPSwitch-GX. Цепь RCD - C4, R3, R4 и D5 ограничивает выброс со стока микросхемы U1.
Обмотка смещения питает CONTROL пин микросхемы U1.Цепочка - U2, R8 и VR1 - представляют собой цепь обратной связи, которая контролирует выходное напряжение.
Ток через U2 управляет током, текущим через CONTROL пин, тем самым управляя уровнем выходного напряжения.
Параметры трансформатора.
| Core Material |
Nippon Ceramic EF-25-NC-2H
ALG of 247 nH/T2 |
| Bobbin |
Miles-Platts FE0100 with
TBS-601 terminals |
| Winding Details |
Primary: 65T, 2 layers, 28 AWG
Secondary: 9T, 2 x 26 AWG,
triple insulated
Bias: 7T, 2 x 28 AWG |
Winding Order
(pin numbers) |
Primary: 3-1, tape
Secondary: 9, 10-6,7, tape,
Bias: 4-5, tape 3L |
Primary
Inductance |
1059 µH ±10% |
Primary Resonant
Frequency |
0.75 MHz (min) |
Leakage
Inductance |
28 µH (max) |
Температурные замеры в различных точках схемы (замеры проводились при работе в режимах: 1A - 30ms и 2.2A - 10ms):
| Точка замера
|
T (C) при 85 VAC
|
T (C) при 265 VAC
|
| T1 (трансформатор)
|
57
|
59
|
| U1 (TOP245)
|
64
|
51
|
| D7 (вых. выпрямитель)
|
58
|
59
|
| С8 (вых. конденсатор)
|
41
|
40
|
Графические параметры источника:
1) Зависимость выходного напряжения от тока нагрузки (при Vin = 115 VAC).

2) Динамика нагрузки для температурного теста (результаты см. в таблице выше).

Автор документа: Департамент по применению компании Power Integrations.
Перевел и скорректировал: Бандура Геннадий.
Инженер по применению микросхем Power Integrations компании Макро-Петербург.
Gennadiy.Bandura (at) macro-peterburg.ru
.