Что-то не так?
Пожалуйста, отключите Adblock.
Портал QRZ.RU существует только за счет рекламы, поэтому мы были бы Вам благодарны если Вы внесете сайт в список исключений. Мы стараемся размещать только релевантную рекламу, которая будет интересна не только рекламодателям, но и нашим читателям. Отключив Adblock, вы поможете не только нам, но и себе. Спасибо.
Как добавить наш сайт в исключения AdBlockРеклама
Ограничитель сетевого напряжения
Ограничитель сетевого напряжения
В радиолюбительской литературе часто затрагивается вопрос о нестабильности сетевого напряжения и, соответственно, защиты от перенапряжения. Но при этом все меры защиты направлены на отключение нагрузки от сети. Предлагаю в этой ситуации использовать устройство, позволяющее продолжать работу при повышении сетевого напряжения вплоть до 380В. Принцип работы заключается в ограничении по входу сетевого напряжения при увеличении его выше заданного предела, т.е. стабилизируется амплитуда напряжения. Т.к. в большинстве современной аппаратуры применяются импульсные блоки питания, содержащие на входе выпрямитель, то при ограничении амплитуды входного напряжения на одном уровне, напряжение на выходе блока питания будет неизменно. А поскольку в устройстве отсутствует какая-либо обратная связь, то нет и инерционности, т.е. любое превышение входным напряжением заданного уровня не может пройти в нагрузку. Обращаю внимание, что первоначальная идея позаимствована из старого журнала "Радио" [1]. Но в исходной схеме применялся трансформатор, что не всегда удобно, да и доступные тогда детали не позволяли работать с большими напряжениями. Поэтому пришлось использовать схемное решение из другого журнала [3].
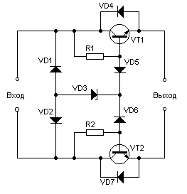
На рис.1 в упрощенном виде показана получившаяся схема, а на рис.2 - график, поясняющий ее работу.
В каждый из полупериодов работает один из транзисторов, включенных по схеме эмиттерного повторителя. Другой транзистор в это время шунтируется диодом, включенным в обратной полярности. Максимальное напряжение на базах задается напряжением стабилизации стабилитрона (минус падение на двух диодах). Как только входное напряжение становится больше напряжения стабилизации, транзисторы начинают закрываться, ограничивая напряжение на выходе. Амплитудное значение нормального сетевого напряжения (220В) равняется 311В. Если задать напряжение ограничения применяемой схемы на этом уровне, то при повышении сетевого напряжения все лишнее напряжение будет гаситься на транзисторах. Заштрихованная область на рис.2 показывает мощность, рассеиваемую регулирующим элементом. В [2] приводится расчет рассеиваемой мощности, привожу здесь лишь окончательную формулу:
Из нее следует, что даже при мощности нагрузки 250 Вт и сетевом напряжении 380 В (редко, но бывает) на каждом транзисторе рассеивается всего по 72 Вт (вполне приемлемая величина). Если длительная работа в таких экстремальных условиях не предполагается, достаточно радиаторов на транзисторы, в противном случае можно дополнительно применить вентилятор (например, от компьютера).
На рис.3 показана полная схема. В качестве силовых здесь применяются полевые транзисторы КП707, требующие меньшей мощности для управления (и имеющиеся под рукой). А в качестве высоковольтных стабилитронов использованы диоды в обратном включении[4], усиленные по току транзисторами. Применение обычных стабилитронов возможно, но при высоком напряжении стабилизации и токе через стабилитрон даже в несколько миллиампер на стабилитронах будет рассеиваться значительная мощность. Для получения необходимого напряжения стабилизации последовательно включены две такие цепочки. Если напряжение стабилизации сильно отличается от требуемого, придется подбирать диоды. Для защиты силовых транзисторов от перегрузки по току в истоковые цепи полевых транзисторов включены датчики тока (у меня это резисторы сопротивлением 1Ом). Если падение напряжения на этом резисторе превысит 0,6-0,7 В, то откроется маломощный транзистор и участком К-Э зашунтирует цепь затвора мощного транзистора, ограничивая его ток. При этом возрастет рассеиваемая на транзисторе мощность. Поэтому желательно применение принудительного воздушного охлаждения, а чтобы вентилятор не работал зря, подключить его через любое термореле. Для защиты от явного короткого замыкания не помешают обыкновенные предохранители. В случае применения нагрузки, для которой важно действующее напряжение (например, лампа накаливания), то и в этом случае возможно применение предложенного ограничителя. При изменении сетевого напряжения от 220 до 380В изменение яркости лампы значительно менее заметно при использовании ограничителя. Применение данного стабилизатора позволяет обеспечить нормальную работу потребителей и в случае понижения сетевого напряжения (например, если Ваш сосед пользуется сваркой). В этом случае необходимо с помощью автотрансформатора повысить входное напряжение до такого уровня, чтобы даже при "провале" напряжение оставалось выше порога ограничения. Литература:
|



