Что-то не так?
Пожалуйста, отключите Adblock.
Портал QRZ.RU существует только за счет рекламы, поэтому мы были бы Вам благодарны если Вы внесете сайт в список исключений. Мы стараемся размещать только релевантную рекламу, которая будет интересна не только рекламодателям, но и нашим читателям. Отключив Adblock, вы поможете не только нам, но и себе. Спасибо.
Как добавить наш сайт в исключения AdBlockРеклама
Автомат защиты сети от перенапряжения
Автомат защиты сети от перенапряжения
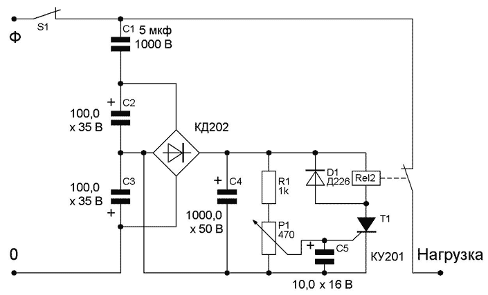
Схема предназначена для защиты аппаратуры, бытовых приборов и т.п. от аномально высокого напряжения, которое может появиться в электросети. Это возможно, к примеру, в результате обрыва «нулевого» проводника в трехфазной сети, в этом случае потребители оказываются подключены между фаз и не повезет тому, у кого нагрузка окажется меньшей!
Схема разработана с условиями:
Описание:Схема очень проста. Сетевое напряжение выпрямляется бестрансформаторным выпрямителем на базе емкостного делителя. Соотношение емкостей конденсатора С1 и составного конденсатора С2 и С3 влияет на выходное напряжение. Пропорциональное увеличение емкости конденсаторов делителя влияет на максимальный выходной ток выпрямителя. Указанные номиналы позволяют получить в режиме холостого хода, при напряжении сети 260 В, на выходе (конденсатор С4) около 20 В. Мощности выпрямителя достаточно для четкой работы 2-3, включенных в параллель, реле типа РП21 или подобных. В моем случае использовались 2 включенных в параллель реле чехословацкого производства с четырьмя довольно мощными парами контактов на каждом. Можно применить, например, 2 реле, включенных последовательно от компьютерных бесперебойных блоков питания (UPS). А если устройство будет находиться за пределами жилой части, то поступить проще – запитать через нормально замкнутые контакты реле подходящий контактор. Далее, выпрямленное напряжение, через делитель R1 и Р1 поступает на управляющий электрод тиристора Т1. При достижении порогового напряжения в сети (в моем случае 260 В), происходит открытие тиристора и срабатывание реле, которое обесточивает нагрузку. Для восстановления устройства, достаточно выключить-включить «автомат» S1, который служит для защиты сети от КЗ и перегрузки по току. Также в блоке защиты установлены 2 светодиода и вольтметр, для индикации состояния сети и самого устройства (на схеме не показаны).
Внешний вид |
