Что-то не так?
Пожалуйста, отключите Adblock.
Портал QRZ.RU существует только за счет рекламы, поэтому мы были бы Вам благодарны если Вы внесете сайт в список исключений. Мы стараемся размещать только релевантную рекламу, которая будет интересна не только рекламодателям, но и нашим читателям. Отключив Adblock, вы поможете не только нам, но и себе. Спасибо.
Как добавить наш сайт в исключения AdBlockРеклама
Несложные конструкции регуляторов мощности
Несложные конструкции регуляторов мощности
Предлагаю две несложные схемы регуляторов мощности, доступные даже начинающему радиолюбителю. Первая схема создана на основе статьи "Миниатюрный регулятор для паяльника", Радио №7 за 85г., стр.48. Простая и удачная разработка.
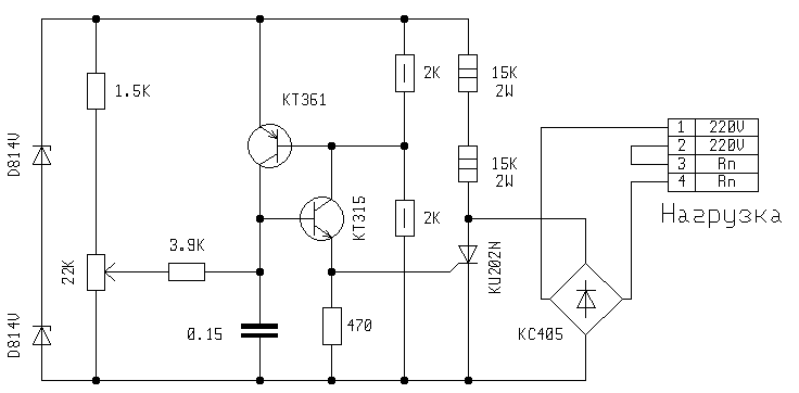
Рис.1. Регулятор мощности до 100 ватт (50%-100%) Вторая до 1 кВт - это на основе идеи от какого-то промышленного регулятора который пришлось ремонтировать лет 15-20 назад. Мастерил не раз, работает без наладки и других проблем. Естественно диоды и тиристор на радиатор при мощности более 300 ватт. Если меньше то хватает самих корпусов деталей для охлаждения. Дома в люстре применял, а на работе схема помогала когда обед готовили на плитке (было дело по командировкам мотался). Детали правда сейчас указаны современные. Раньше транзисторы были типа МП38 и МП41.
Рис.2. Регулятор мощности до 1 кВт (0%-100%) |