Тестер для оперативной проверки гальванических элементов
Андрей Шарый, E-mail andrij_s (at) mail.ru
с.Кувечичи, Черниговская область, Украина
|
В наше время рынок заполнен самыми разнообразными батарейками: дорогими, дешевыми, хорошими и не очень, свежими и не совсем. Для определенности далее словом "батарейка" будем называть гальванический элемент на 1,5 В типоразмеров от ААА до D, другие типы в этой статье рассматривать не станем ввиду значительно меньшего объема продаж. Продавцы этих самых батареек при продаже проверяют их мультиметром, измеряя ЭДС. При такой проверке даже самые несвежие элементы выглядят довольно неплохо: мультиметр регистрирует напряжение 1,5 В, как и написано на батарейке, но часто при установке в плеер или радиоприемник такая батарейка работает очень мало, либо вообще не работает, потому как под нагрузкой дать даже 1,4 В не в состоянии.
Для оперативной диагностики состояния разряда батарейки надо измерять напряжение на ней под нагрузкой, тогда результат будет правдоподобным. Но всегда брать с собой мультиметр с резистором на рынок неудобно, значительно практичнее использовать какой-нибудь пробник. Более того, значительная часть потребителей вообще с тудом отличает напряжение от силы тока и обмануть их может практически любой нечестный продавец.
В литературе описано немало довольно неплохих пробников-индикаторов для проверки батареек и аккумуляторов, представляющие собой по сути вольтметры с цветовой светодиодной индикацией напряжения и нагрузочным резистором [1], но и указанный, и все остальные аналогичные устройства имеют общий недостаток: они нуждаются в дополнительном источнике питания от 6 В и выше для питания логических и измерительных цепей, что делает их эксплуатацию несколько неудобной и дорогой.
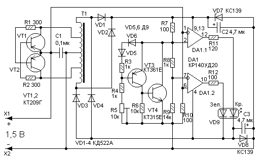
В предлагаемом устройстве нет собственного источника питания, он питается непосредственно от проверяемой батареи напряжением 1,5 В. Это стало возможным благодаря применению преобразователя напряжения, обеспечивающего ОУ двуполярным напряжением +/- 3 В при питании всего от 1,5 В.

Рисунок 1 Принципиальная схема тестера для батареек
Работает устройство следующим образом:
Сразу при подключении испытуемой батарейки к щупам устройства Х1 и Х2 с соблюдением полярности начинает работать генератор на VT1 и VT2. Не знаю точно автора схемы такого преобразователя, но встречается она в публикациях довольно давно, мне впервые встретилась в [3]. Переменное напряжение частотой около 20 кГц выпрямляется диодным мостом VD1-VD4, пульсирующее напряжение фильтруется емкостями С2 и С3, стабитроны ограничивают рост выпрямленного напряжения при малых нагрузках. Таким образром из 1,5 В получаем стандартное двуполярное питание для ОУ относительно общего провода (соединен с "-" проверяемой батареи) порядка +/- 3-3,5 В.
На операционных усилителях реализованы два компаратора без гистерезиса, нагруженные на двухцветный светодиод. Компараторы соединены таким образом, что при напряжении батарейки более 1,5 В под нагрузкой светится только "зеленый" кристалл светодиода. Напряжение батареи при этом (оно приложено к выводам 1 и 6 ИМС относительно общего провода) оказывается выше образцового на прямом входе DA1.1 (вывод 2), равного точно 1,5 В и потому на выходе этого ОУ появляется отрицательное напряжение, ток через "красный" переход светодиода не течет. На выходе же второго ОУ DA 1.2 оказывается положительное напряжение, потому что образцовое напряжение 1,4 В подано на его инверсный вход, таким образом светодиод VD9 светится зеленым цветом. При снижении напряжения ниже 1,5 В но не ниже 1,4 В светятся уже оба кристалла светодиода, создавая желто-оранжевый цвет свечения. При напряжении менее 1,4 В светодиод горит красным цветом. Если елемент питания совсем разряженный, то он не в состоянии создать ток, достаточный для работы преобразователя напряжения, и тогда светодиод не светится вообще. Такое схемное решение отличается от традиционных отсутствием дополнительной обработки сигналов компараторов логическими элементами, что существенно упрощает схему.
Отдельно скажу о формировании опорного напряжения. Поскольку довольно проблематично найти стабилитрон или стабистор с напряжением стабилизации 1,5 - 1,7 В да еще и с малой зависимостью напряжения стабилизации от температуры было решено использовать аналог низковольтного стабилитрона на транзисторах [2]. Хотя данное решение нельзя назвать простым, но все детали, использованные для аналога стабилитрона сейчас очень дешевы, а электрические параметры получаются значительно выше любого готового стабилитрона. Для достижения максимальной термостабильности можно попробовать точнее подобрать цепочку VD5, VD6. Тут возможны варианты: один или два германиевых диода, один германиевый, другой кремниевый и т.п. У автора при деталях, указанных на схеме получился такой результат стабильности опорного напряжения: 1502 мВ при температуре +50 градусов цельсия и 1498 мВ при -30 градусах.
О деталях.
Схема не критична к деталям, можно применять практически все, что давно валяется без дела. Нежелательно только менять VT1 и VT2, поскольку немногие pnp-транзисторы имеют такое малое напряжение насыщения как КТ209. Трансформатор изготавливают самостоятельно. Он содержит одну обмотку из 80 витков с отводами через каждые 20 витков. Получаются по сути 4 одинаковые обмотки соединенные последовательно. Все мотают внавал проводом диаметром 0,2 - 0,3 мм на ферритовом кольце К10х6х3 из феррита 2000НМ. Если лень мотать 80 витков, можно сложить жгут из 4 проводов и им намотать 20 витков, но тогда придется повозиться с правильным последовательным соединением частей обмотки в единое целое.
Диоды VD1-VD4 - кремниевые, высокочастотные например, КД522, КД521, КД503, 1N4148 и им подобные. VT3, VT4 могут быть любыми малогабаритными кремниевыми транзисторами. Сдвоенный операционный усилитель может быть заменен парой одинарных ОУ. Главное, чтобы выходные каскады ОУ допускали непосредственное подключение светодиодов, тоесть обеспечивали выходной ток более 10 мА. Двухцветный светодиод можно заменить двумя отдельными светодиодами разного цвета.
Настройка прибора
Настройка заключается в первую очередь в установке опорного напряжения на выводе 2 ИМС равном 1,5 В. Это сделать довольно легко подстроечным резистором R5, который после настройки все же лучше заменить постоянным точно такого же сопротивления. Проще сначала подстроечник установить вместо всей цепочки R4R5, а потом из двух резисторов скомбинировать нужное сопротивление. Далее резистором R10 устанавливают необходимый ток нагрузки (ток потребления всего устройства), которым хотят тестировать батарейку. Обычно этот ток устанавливают в пределах 80 - 100 мА для проверки батарей типоразмера АА, что соответствует нагрузке плеера или какой-нибудь игрушки. Если в качестве R10 применить резистор сопротивлением 1,5 - 2 Ом, то можно отобрать достойные батарейки для фотоапарата, ток потребления которого в момент начала заряда фотовспышки может достигать 3 А.
Если светодиод обладает повышенной светоотдачей, то сопротивление резисторов R11 и R12 можно увеличить до 200 - 300 Ом.
Конструкция
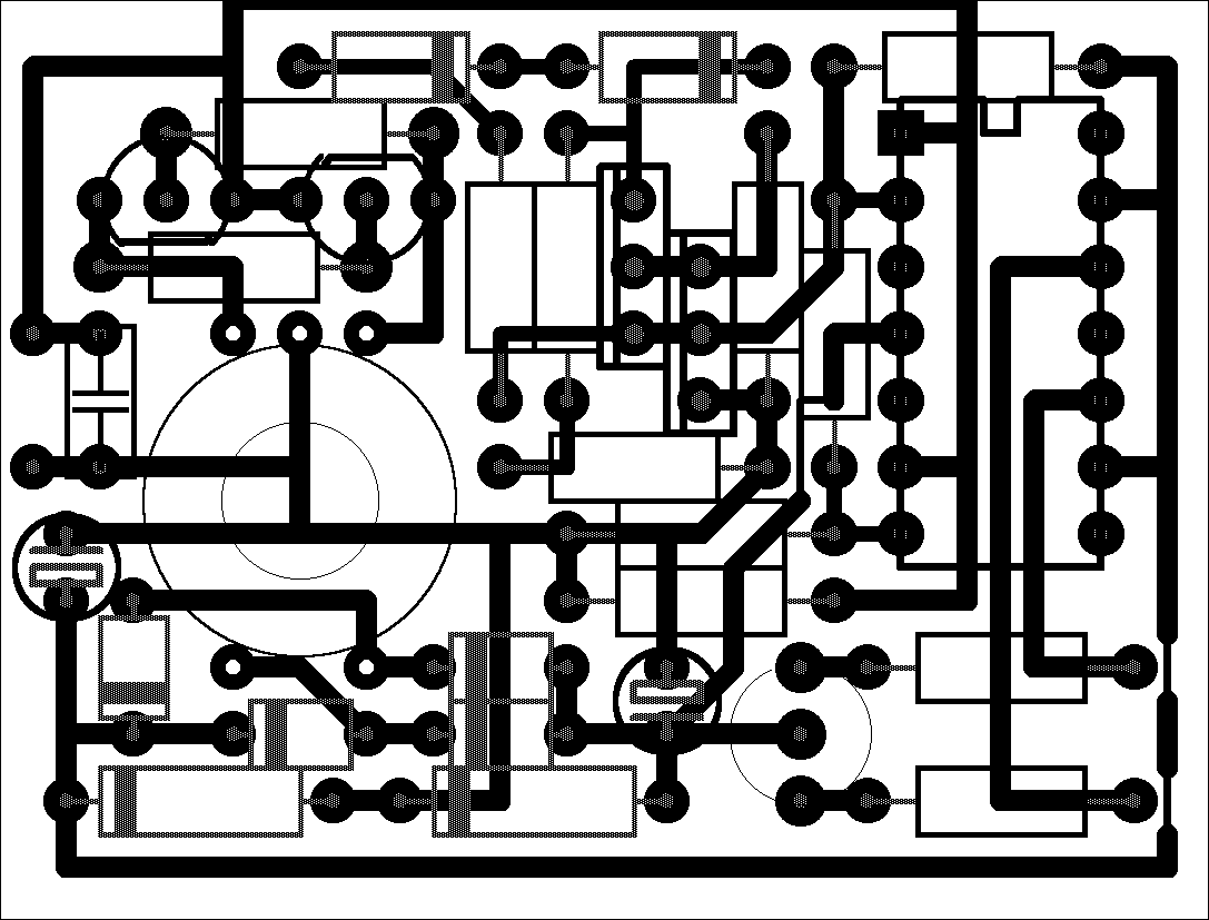
Все детали устройства размещаются на печатной плате из одностороннего фольгированого стеклотекстолита размером 35х45 мм, которая помещается в подходящую пластмассовую коробочку. Щуп Х1 представляет собой контактную площадку, наклеенную на корпус устройства, рядом с ней наносят маркировку "+". Х2 - гибкий провод сечением 0,5 мм2 длиной примерно 10 см со снятой на конце изоляцией.
Рисунок 2 Чертеж печатной платы и схема расположения элементов
Работа с прибором очень проста: проверяемую батарейку присоединяют согласно полярности к устройству, если при этом светодиод загорается зеленым цветом - батарейка "свежая", если желто-оранжевым - допустимо разряженная, красным - практически разряжена, отсутствие свечения - полный разряд. Если случайно спутать полярность, устройство просто не работает, из строя не выходит. Не следует пытаться проверить этим пробником батареи с другим напряжением! Оно рассчитано только на проверку батареек с напряжением 1,5 В.
Описанный тестер можно приспособить и для проверки никель-кадмиевых и никель-металлгидритных аккумуляторов размера АА и ААА, только надо изменить опорное напряжение и установить его равным 1,28 В. Возможно понадобиться также увеличить количество витков в первой и последней секции обмотки трансформатора намотав его по схеме 25+20+20+25. Установив вместо R10 набор сопротивлений с переключателем можно получить универсальный тестер с возможностью нагружать батарейки разными токами.
Литература
- Тестер Роберта Кнора // РадиоХобби №4 1998 с.20 (Дайджест)
- И. Александров Регулируемый аналог стабилитрона // Радио, №11 1993 с.39; РадиоАматор, №2 1994 с.14
- Н.Хухтиков Зарядное устройство // Радио №5 1993 с.37
|