Что-то не так?
Пожалуйста, отключите Adblock.
Портал QRZ.RU существует только за счет рекламы, поэтому мы были бы Вам благодарны если Вы внесете сайт в список исключений. Мы стараемся размещать только релевантную рекламу, которая будет интересна не только рекламодателям, но и нашим читателям. Отключив Adblock, вы поможете не только нам, но и себе. Спасибо.
Как добавить наш сайт в исключения AdBlockРеклама
Блок питания и согласующее устройство для ICOM 718
Блок питания и согласующее устройство для ICOM 718
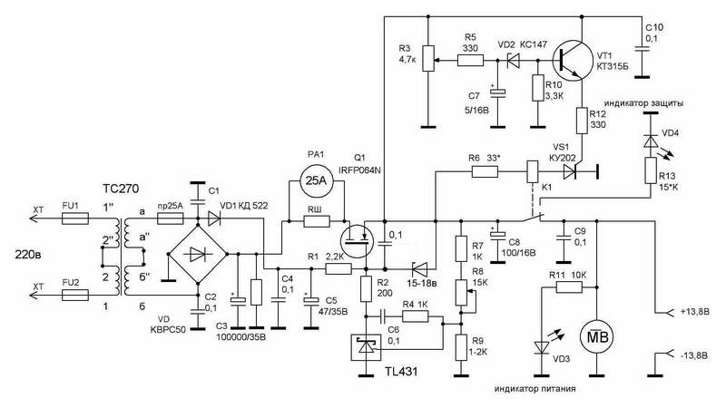
Работая в радиолюбительском эфире и отвечая на вопрос об аппаратуре, мне часто задают вопрос о том как выполнено согласующее устройство для трансивера ICOM 718 привожу описание и фотографии своего блока питания и согласующего устройства. Для уменьшения количества коробочков стоящих на рабочем месте радиолюбителя было принято решение собрать блок питания и согласующее устройство в одном корпусе. При желании можно собрать все по отдельности. Блок питанияПринципиальная схема блока питания не имеет особенностей, она собрана по известным схемам с применением полевого транзистора и отличается от других схем только номиналами деталей. Принципиальная схема блока питания приведена на рис.1, согласующего устройства на рис.2 рис.1 При изготовлении блока питания используется трансформатор от старого цветного телевизора ТС270. Прежде чем перематывать подключите трансформатор к сети и убедитесь чтобы он не гудел. (Очень часто после разборки и повторной сборки железо начинает гудеть.) Поле этого не разбирая железо остро заточенным ножом послойно срезаем ненужные обмотки на каждой катушке до сетевой и мотаем вторичную обмотку не разбирая железо. Количество витков небольшое 22 витка на катушку (при этом переменное напряжение на выходе трансформатора составит около 19,8в если у вас сетевое напряжение стабильное и не занижается можно уменьшить количество витков до напряжения 17в меньше будет греться транзистор блока питания) намотка не вызывает особых трудностей Трансформатор гудеть не будет. Сейчас трудно найти провод для вторичной обмотки да и стоит он не дешево поэтому приведу опробованный способ изготовления провода. Берутся 2 куска провода (можно сгоревшего, без лакового покрытия, несколько блоков сделано из медных многожильных жил от гибкого резинового кабеля 6 квадрат при этом резину из жил обдирали). У меня использован медный сгоревший провод 3,2мм., у моих друзей жила 6кв. Длину каждого куска определяли по длине одного самого большого витка умноженного на 22 (количество витков одной катушки вторичной обмотки) Затем провод изолировался черной тряпочной изоляционной лентой или киперной лентой, автор изолировал провод даже полосками хлопчатобумажной ткани взятой из старой простыни. После изолировки куски прокрашивались любым нитролаком или краской (чтобы во время намотки изоляция не раздвигалась) Высохшим проводом моталась обмотка. После намотки повторно покрывалась нитрокраской. Мотать лучше вдвоем, железо зажимается в тиски, один человек подает провод, другой аккуратно протягивает через железо. Поле намотки одной катушки вторую начинают мотать с противоположного конца (чтобы вместились в железо) Таким способом намотано 4 трансформатора для блоков питания у меня и друзей и работают прекрасно. Не один трансформатор не гудит и не греется. Детали: Выпрямительный мост на 50А -200вльт импортная сборочка на базаре полно. Реле 12в 40А (можно использовать автомобильное). Транзистор IRFP 064 N (150A) укреплен на радиаторе от компьютерного процессора с вентилятором. Вместо импортной микросхемы TL431можно использовать отечественную КР142ЕН19 стабилитрон в узле защиты КС147 можно заменить на КС156, 168, 175 или Д814А. Остальные детали не критичны. Предохранитель самодельный на 25А Предохранитель.
Согласуее устройствоСобрано по Т образной схеме.
рис.2 Катушка L1 -12 витков с изменяемой индуктивностью самодельная фотографии приведены ниже, для изготовления достаточно электродрели и ножовки по металлу размеры будут зависеть от провода и каркаса У меня используется ребристый каркас можно использовать каркас из проволочного резистора ПЭВ диаметром 25-30 мм поверхностный слой зеленой обмазки и провод резистора стачивают на электроточиле до белого фарфора затем можно укоротить длину используя "Болгарку" Диаметр медного голого провода будет зависеть от размера и мощности . У меня провод 3,2мм. Провод предварительно намотан на оправку чуть меньшего диаметра в тисках между двумя сосновыми брусками внешний вид оправки на рис.5 Конец провода загибается и вводится в прорезь оправки затем зажимается между брусками в тисках и вращая оправку воротком навиваем спираль. Затем спираль надевается на каркас витки растягивают и фиксируют эпоксидной смолой точками . Втулки и оси взяты от переменных резисторов (латунные), ось ролика из провода 3,2мм припаяна к пружинящим контактам от старого реле (можно латунным или стальным) щечки из любого изоляционного материала (у меня стеклотекстолит 6мм) под гайки втулок подложены лепестки контактов. Каркас катушки L2 изготовлен из двух пластин шириной 35 мм конструкция видна на фотографиях. Количество витков 75, отводы сделаны через 7 витков, диаметр провода 1мм, переключатель фарфоровый на 11 положений лучше использовать 2 галеты и контакты запаралелить. Конденсаторы переменной емкости С1 от старого вещательного приемника(секции включены последовательно корпус изолирован для увеличения зазора между пластинами) С2 от радиостанции Р104 можно также от приемника.
Оправка для создания катушки:
Фотографии получившегося изделия:
|
|||||||||||||||||||||||||||||||||||||||||||||||||||||||||||||||||||||||||||||||||||||||||||||||||||||||||||||||||||||||||||||||||||||||||||||||||||||||||||||||||||||








