Что-то не так?
Пожалуйста, отключите Adblock.
Портал QRZ.RU существует только за счет рекламы, поэтому мы были бы Вам благодарны если Вы внесете сайт в список исключений. Мы стараемся размещать только релевантную рекламу, которая будет интересна не только рекламодателям, но и нашим читателям. Отключив Adblock, вы поможете не только нам, но и себе. Спасибо.
Как добавить наш сайт в исключения AdBlockРеклама
Регулируемый биполярный блок питания с микроконтроллером.
Регулируемый биполярный блок питания с микроконтроллером.
Предлагаю вашему вниманию биполярный блок питания для повседневных нужд радиолюбителей, который имеет регулировку выходного напряжения в пределах ± 15 вольт, с дискретностью 0,1 вольта при токе нагрузки до 5 А. Особенностью контроллера управления является то, что он является "задатчиком" напряжения. Индикатор отображает задаваемое напряжение с дискретностью 0,1 вольта. При этом нет необходимости измерять напряжение на выходе блока питания. Предусмотрена быстрая установка максимального (одновременное нажатие клавиш S1+S3), минимального (одновременное нажатие клавиш S2+S4) энергонезависимая память каждого канала (одновременное нажатие клавиш S1+S2 или S3+S4 соответственно) напряжения, защита от короткого замыкания.
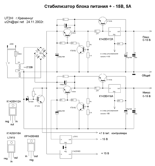
Контроллер блока питания Рис.1 реализован на популярном контроллере PIC16F84A. Можно применить более дешевый PIC16С84. Так как в его составе нет цифроаналогового преобразователя, применен отечественный ЦАП К572ПА1А на каждый канал регулирования. ![]() Стабилизатор напряжения Рис. 2 построен по схеме с
применением микросхем К142ЕН12А и К142ЕН18А. По назначению эти микросхемы
являются регулируемыми стабилизаторами напряжения в пределах 1,2-37,0В
и 1,3-26,5В соответственно. Поэтому данный контроллер задает "образцовое"
напряжение от 0 до 14,7В. Соответственно выходное напряжение равно Uконтр.+1,3В.
Так как эти микросхемы допускают максимальный ток в нагрузке 1,0 А при
напряжении 10В. на "помощь" в каждом канале параллельно включены мощные
транзисторы. Микросхемы стабилизатора и транзисторы стабилизатора устанавливаются
на радиатор, с необходимой площадью рассеивания исходя из предполагаемых
нагрузок, но через изолирующие слюдяные прокладки. ЖКИ индикатор - 10
разрядный, с контроллером фирмы Holtek HT1613, либо от телефона типа
"PANAFONE", я использовал индикатор "made in Taiwan" - КО4В2. Пьезокерамический
излучатель любой, служит для озвучивания клавиш и выполняемых действий.
Номинал кварцевого резонатора не критичен - любой от 3 до 4 МГц. Прошивка
контроллера в файле bp.hex.
Внешний вид готового блока питания изображен на Рис. 3 Автор высылает готовые (собранные) печатные платы, либо печатные платы для самостоятельного изготовления. Возможно изготовление устройств по индивидуальным заказам. Внешний вид готового блока питания изображен на Рис. 3 ![]()
Будут вопросы, пожелания, предложения - пишите. Якименко Сергей. UT2HI
|


