Портал QRZ.RU существует только за счет рекламы, поэтому мы были бы Вам благодарны если Вы внесете сайт в список исключений.
Мы стараемся размещать только релевантную рекламу, которая будет интересна не только рекламодателям, но и нашим читателям. Отключив Adblock, вы поможете не только нам, но и себе. Спасибо.
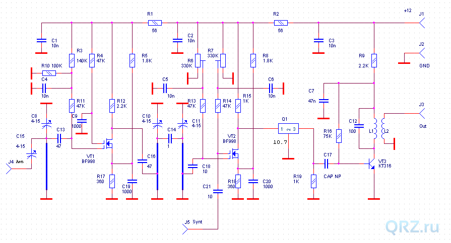
Схема входной платы УКВ радиостанции на транзисторах BF998
Входная плата УКВ радиостанции на BF998.
А. Денисов г. Тамбов (RA3RBE)
В результате работы над УКВ радиостанцией появилась эта разработка - плата на двухзатворных полевых транзисторах BF998. Эти транзисторы применяются в блоках СКМ современных телевизоров. Частота до 1 ГГц, коэффициент шума 0.6 дб.
К сожалению точных замеренных данных этой платы пока нет, но субъективно плата очень мало шумит, чувствительность не хуже 0.1 мкв.
Схема собрана на односторонней металлизированной плате над поверхностью металлизации на изолированых пятачках по методу описанному в конструкциях Жутяева.
Q1 - широкополосный пьезокерамический фильтр на 10.7 мгц.
L1 - 15 витков ПЭЛ 0.2 на 6 мм каркасе с подстроечным сердечником от СБ-12.
L2 - 5 витков того же провода на том же каркасе.
С17 - 100 пф.
Обо всех замеченных недостатках прошу сообщать по адресу
Мы используем сервисы метрических программ интернет-статистики, необходимые для сбора информации
о действиях Пользователей на сайте, улучшения качества сайта и его содержания.
Оставаясь на сайте, вы соглашаетесь с политикой конфиденциальности