Портал QRZ.RU существует только за счет рекламы, поэтому мы были бы Вам благодарны если Вы внесете сайт в список исключений.
Мы стараемся размещать только релевантную рекламу, которая будет интересна не только рекламодателям, но и нашим читателям. Отключив Adblock, вы поможете не только нам, но и себе. Спасибо.
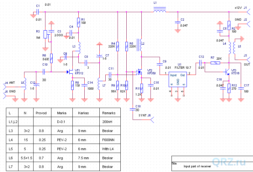
Схема входной платы УКВ радиостанции на транзисторе КП312
А. Денисов г. Тамбов (RA3RBE)
Схема является продолжением работы над УКВ радиостанцией.
В данном варианте схемы удалось реализовать более высокую чувствительность - около 0.1 мкв.
Исключена цепь АРУ ввиду ее невысокой эффективности. Система автоматической регулировки
перенесена во вновь разрабатываемую плату ПЧ-НЧ.
Схема собрана на той-же плате, что и предыдущая версия. Все изменения легко реализуются с помощью
минимального количества перемычек состороны печати.
Обо всех замеченных недостатках прошу сообщать по адресу
Мы используем сервисы метрических программ интернет-статистики, необходимые для сбора информации
о действиях Пользователей на сайте, улучшения качества сайта и его содержания.
Оставаясь на сайте, вы соглашаетесь с политикой конфиденциальности