Что-то не так?
Пожалуйста, отключите Adblock.
Портал QRZ.RU существует только за счет рекламы, поэтому мы были бы Вам благодарны если Вы внесете сайт в список исключений. Мы стараемся размещать только релевантную рекламу, которая будет интересна не только рекламодателям, но и нашим читателям. Отключив Adblock, вы поможете не только нам, но и себе. Спасибо.
Как добавить наш сайт в исключения AdBlockРеклама
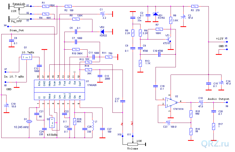
Схема платы ПЧ-НЧ УКВ радиостанции на микросхеме 174ХА26
А. Денисов г. Тамбов (RA3RBE)
В продолжение работы на УКВ радиостанцией выявился ряд недостатков в плате ПЧ-НЧ. В частности большие неудобства создавало то, что напряжение при котором 174ХА6 входит в режим ограничения довольно велико - по паспору около 100 мкв. Это приводит к тому, что разница в громкости между слабыми и громкими радиостанциями очень велика и приходится все время крутить ручку громкости и получать "по ушам" от громких корреспонтентов. К тому же в предыдущей разработке отсутствует сигнал открытия шумоподавителя, который можно использовать для реализации режима сканирования.
В предлагаемой ниже разработке использована более развитая микросхема 174ХА26, в которой устранены вышеперечисленные недостатки.
- Принципиальная схема.
Емкость конденсатора С1 можно уменьшить до 0.5-1 мкф, если будет раздражать слишком большая задержка выключения шумоподавителя.
Уменьшить задержку выключения можно и другим способом. Для этого нужно поставить параллельно резистору R5 германиевый диод (например ГД507) анодом к диоду VD2, катодом к выводу 14 м/с 174ХА26.
L1- 135 витков ПЭЛ-0.1 в сердечнике СБ-12.
Можно применить стандартный контур ПЧ от транзисторного приемника.
- Расположение р/элементов.
- Печатная плата, вид со стороны фольги.
Выражаю благодарность Сергею В. Родину (UA1CFM) за помощь в отладке данной конструкции.
Обо всех замеченных недостатках прошу сообщать по адресу


