Что-то не так?
Пожалуйста, отключите Adblock.
Портал QRZ.RU существует только за счет рекламы, поэтому мы были бы Вам благодарны если Вы внесете сайт в список исключений. Мы стараемся размещать только релевантную рекламу, которая будет интересна не только рекламодателям, но и нашим читателям. Отключив Adblock, вы поможете не только нам, но и себе. Спасибо.
Как добавить наш сайт в исключения AdBlockРеклама
Газовый эконометр (счетчик газа, расход газа, природный газ, эконометр, счетчик)
Газовый эконометр.
Хорошо иметь домик в деревне , плохо , когда домик в деревне имеет тебя. Грубо, но адекватно отражает реальность когда речь заходит об энергоносителях . Расходы по поддержанию тепла в доме с завидным постоянством растут из года в год . Если раньше было в порядке вещей отапливать улицу, то теперь приходится искать способы сокращения потерь тепла в доме . Способов , как оказалось не так много. Утеплили окна, двери, снизили температуру в комнате до 29 градусов. Не помогает, все равно много платить. Подойдем к процессу творчески.
На графике условно показано распределение температуры в помещении в течение суток . Для комфортного самочувствия достаточно поддерживать температуру в помещении 25 градусов . Это режим максимального 100% потребления газа . Попробуем уменьшить температуру до 17-ти градусов .
Если для упрощения расчетов взять температуру воздуха вне помещения равной 0 градусов , то потребление газа во втором случае составит 68% от максимального . Это хорошо , но мало применимо в реальной жизни (кому охота мерзнуть) . Однако выход есть .
В ночное время , а также в дневное , когда все обитатели дома находятся на работе , можно уменьшить температуру к примеру до 17 градусов , а в те моменты , когда кто-то есть в доме , температуру можно поддерживать в пределах 25 градусов . Этот график дает потребление газа 78% от максимального . В выходные дни время удержания повышенной температуры должно быть больше .
Потребление газа по этому графику составляет 89% . Среднее за месяц потребление газа при использовании этих графиков составляет 81% от полного потребления . Т.е. 19% экономии . Что при оплате за дом площадью 100 кв.м. и стоимости газа 1.3р/куб.м. составит примерно 250р. За отопительный сезон экономия может составить 1000-1200р . Неплохо ! Однако воплотить на практике такую экономию не так просто. Нужно сидеть возле котла и в течение суток 7-8 раз регулировать уровень подачи газа . Кроме того , регулирующая аппаратура газового котла позволяет поддерживать не температуру воздуха в помещении, а температуру воды в отопительной системе . А это не одно и то же . При изменении температуры окружающего воздуха и неизменной подаче газа , температура в помещении будет изменяться и следовательно требуется регулировка подачи газа . Современные импортные газовые отопительные системы имеют всю необходимую автоматику , реализующую все описанное выше и кроме того более высокий КПД . Но цена таких систем составляет 30-40 тыс.р. Трудно ожидать в обозримом будущем массовой замены существующих систем на современные импортные . Спасение утопающих - дело рук самих утопающих . Итак приступим . Подавляющее число бытовых газовых систем устроены так :
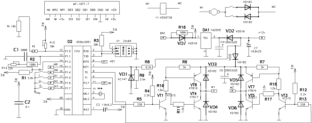
Газ в горелку котла подается через регулятор температуры воды (РТВ) ,блок аварийного отключения и запорный кран . Для поджигания горелки и аварийного отключения используется запальник . Для реализации поставленной задачи достаточно добавить устройство , которое будет включать и выключать горелку в нужные моменты времени, поэтому дополнительный регулирующий электромагнитный клапан устанавливается перед горелкой . Это позволяет не нарушая логики работы штатной автоматики получить дистанционное управление горелкой . Автоматика , как и раньше будет выполнять свою задачу , а именно - не допускать кипения воды . Блок управления , назовем его эконометром - независимое устройство , реализующее возможности описанные выше .
При отключении эконометра от сети , клапан нужно открыть , потянув за пластиковую крышку сверху и система возвращается в первоначальное состояние , управляемое только штатной автоматикой . В качестве клапана используется отсекающий клапан , применяемый в системах аварийного отключения газа КЭГ - 9720 . При подаче управляющего напряжения на катушку клапана происходит подача или отсечка газа . Клапан сертифицирован для использования в газовых системах и обеспечивает надежную и безопасную коммутацию газового потока .
Эконометр выполнен в виде малогабаритного блока , устанавливаемого в удобном для доступа месте . Датчик температуры эконометра устанавливается в помещении , в котором требуется поддержание заданной по программе температуры и подключается к эконометру при помощи экранированного кабеля .
Эконометр выполнен на базе однокристального микроконтроллера АТ89с2051 , управляющая программа которого составлена таким образом , чтобы реализовать функции дистанционного управления клапаном . Информация отображается на ЖКИ индикаторе МТ-10Т7-7 , управление режимами работы осуществляется при помощи 4-х кнопок R, L, U, D . Печатная плата - односторонняя размером 87.5х65 мм .
Эконометр работает следующим образом . Имеются 5 заранее установленных программ управления температурой , каждая из которых состоит из 48 записей температуры , по 2 на каждый час суток . Т.е. температура может быть установлена с точностью в 0.5 часа . Более частый контроль устанавливать нет смысла из-за большой тепловой инерции системы . Данные о температуре воздуха в помещении вводятся при помощи терморезистора Rt . Сравнивая ее с температурой , записанной в текущей программе, эконометр выдает команду на включение или выключение клапана , осуществляя таким образом поддержание заданной температуры . Эконометр может работать в 3-х режимах - поддержание температуры , коррекция предустановленных тепловых программ , настройка рабочих переменных .
Это вид дисплея в режиме поддержания температуры . Слева направо : 7 - день недели , 12 - часы , 19 - минуты , оо - состояние клапана (когда отображаются эти символы , клапан открыт) , 15 - температура воздуха в помещении . В этом режиме при помощи кнопок можно изменить состояние часов , клапана и номер текущей программы. При помощи кнопок R и L выбирается позиция для изменения . Активная позиция отмечается миганием . Кнопками U или D производится увеличение или уменьшение активного параметра . Для принудительного изменения состояния клапана активная позиция устанавливается на температуру . При нажатии кнопок U или D последовательно изменяются состояния - "выключен " "выключено" (на дисплее отображается "oF") , "включен" "включено" (на дисплее отображается "on") , <работа по программе> работа по программе (отображается температура в помещении ) .
Между часами и днем недели находится активная позиция для присвоения номера программы дню недели. В обычном режиме она не отображается , только при наведении активной позиции . Часы эконометра имеют 7-ми дневный цикл . Каждому из 7-ми дней недели может быть присвоена любая из 5-ти программ . Программы могут быть например такими : 0 - экономичная на будний день , 1 - умеренная на будний день ,2 - теплая на будний день ,3 -экономичная на выходной , 4 - теплая на выходной , в зависимости от распределения температуры в течение суток . Пример программ для будней и выходных был приведен на графиках в начале статьи . Распределение по дням недели может быть например таким (как установлено после начальной инициализации):
Режим коррекции предустановленных программ включается если перемещать активную позицию влево от дня недели или вправо от температуры . Дисплей в этом режиме выглядит так :
Этот режим отличается от других наличием знаков тире между цифрами . На дисплее отображается : 3 - номер предустановленной программы (от 0 до 4), 10 - часы , 00 - минуты , 16 -температура . Как и в предыдущем режиме , кнопкам R и L устанавливается активная позиция, отмечаемая миганием , затем кнопками U и D производится изменение параметра . В этом режиме значения минут изменяются с шагом в 30 минут (либо 00 либо 30 ). Для коррекции программы нужно установить требуемый номер предустановленной программы (0...4) , выбрать нужное время , установить температуру и так для всех 48 значений температуры в сутках . Вернуться к режиму индикации поддержания температуры можно , если перемещать активную позицию влево от номера программы или вправо от температуры ( т.е. эти два режима переходят один в другой ) . Часы идут независимо от манипуляций с клавиатурой , поэтому процесс изменения параметров не прерывает поддержания заданной по программе температуры . Режим настройки рабочих переменных относится к начальной настройке эконометра и выполняется один раз после изготовления или в случае необходимости . При первом включении блока или при возникновении проблем с энергонезависимой памятью нужно произвести начальную инициализацию памяти . Делается это так . Питание блока выключается, нажимаются одновременно кнопки R и L , с нажатыми кнопками производится включение питания блока . Через 5 сек кнопки можно отпустить , питание выключить . После этого энергонезависимая память сбрасывается в исходное состояние . Предустановленные программы заполняются начальными данными . В энергонезависимой памяти сохраняются все режимы работы блока , включая и время . Поэтому после включения питания работа начинается с состояния , которое было до выключения . Настройка блока начинается с регулировки правильности работы преобразователя температуры . Для этого R15 устанавливается в верхнее положение , R14 в среднее положение , R2 заменяется на подстроечный резистор , сопротивлением 220 кОм , вместо терморезистора подключается переменный резистор , сопротивлением 47 ком . При отключенном напряжении питания нажимается кнопка L , с нажатой кнопкой подается питающее напряжение . На дисплее должно отобразиться :
Левая цифра означает номер процедуры настройки . Следующие две цифры - регулируемые параметры . При помощи переменного резистора 47 кОм, подключенного вместо терморезистора нужно выставить на входе Rt ( 12 выв. процессора) напряжение 2.5в . Затем переменным резистором 220 кОм установить вторую и третью цифру в положение 127 127 . Если цифры не равны ( например 127 и 123) , значит нужно выровнять их при помощи дополнительного резистора 47 кОм . Правильность установки проверяется при помощи этого же резистора . При уменьшении напряжения на входе Rt , вторая цифра должна уменьшаться (127,126,125...), а третья перейти через 0 и увеличиваться (127,0,1,2...) , при увеличении - наоборот . После этого нужно измерить сопротивление переменного резистора 220 кОм и впаять резистор с таким сопротивлением вместо R2 . Калибровка термометра осуществляется путем заполнения специальной таблицы , в которой каждому значению температуры в диапазоне 0 ... 39 градусов , соответствует код преобразователя в диапазоне 0... 255 . Для включения режима калибровки нужно подать питающее напряжение с нажатой кнопкой R . Дисплей в этом режиме выглядит так :
Первая цифра - температура , вторая - код , записанный в ячейке памяти , третья - код из преобразователя , показывающий реальное значение терморезистора . Желательно проверить правильность преобразования следующим образом . Дополнительным резистором 47 ком , подключенным вместо терморезистора нужно менять напряжение на входе Rt в диапазоне 0...5в . Код при этом должен меняться от 0 до 255 . В таблице уже записаны коды для резистора с отрицательным ТКС , номиналом 10 кОм (2-я цифра) . При температуре 0 градусов он имеет сопротивление 25 ком , при 40 градусах - 6 кОм . Калибровка осуществляется следующим образом . В сосуд с горячей водой (42-45 град.) опускается термометр и терморезистор . При помощи кнопок R и L на дисплее устанавливается температура 40 град. Когда температура воды опустится точно 40 град. , нужно нажать кнопку U или D , чтобы записать код для температуры 40 град (при этом 2-я цифра на дисплее станет равна 3-й) . Затем температура на дисплее устанавливается 39 град(первая цифра) , после того , как температура воды опустится до 39 град. , код снова записывается в память . Эту процедуру нужно повторить для всех значений температуры (0...39 град). Чтобы ускорить процедуру , можно использовать снег , добавляемый в воду . В блоке применен кварцевый резонатор на частоту 12 мГц . В зависимости от типа резонатора , частота , на которой он запустится , может отличаться от 12 мГц . Для правильного хода часов , эту частоту нужно проконтролировать частотомером , подключенным через емкость 1-2 пф к выводу резонатора . Если частота отличается , нужно подкорректировать ее установкой дополнительного конденсатора емкостью 5-20пф параллельно или последовательно резонатору . Контроль частоты можно заменить контролем точности хода часов в течение суток или более . Если часы спешат или отстают , можно изменить корректирующую константу . Для этого нужно подать питание на блок с нажатой кнопкой D . Дисплей в этом режиме выглядит так :
Слева - номер режима , справа - константа . Константа может быть положительной или отрицательной в зависимости от знака ошибки хода часов . Изменение константы производится кнопками U и D . По окончании процедуры нужно выключить питание . В эконометре вместо электромагнита можно применить электродвигатель с редуктором и двумя концевыми выключателями для закрывания-открывания запорного крана установленного на место клапана , как показано на схеме . В этом случае запорный кран должен быть рассчитан на достаточное количество рабочих циклов (обычный газовый кран быстро выйдет из строя) . Время подачи управляющего напряжения можно установить при помощи процедуры настройки , запускаемой при включении блока с нажатой кнопкой U . Дисплей в этом режиме выглядит так :
Слева номер режима , справа - длительность подачи управляющего напряжения . Одна единица равна 0.05 сек . Таким образом время может быть установлено от 0.05 сек до 12.5 сек . Установка клапана не представляет особой сложности , однако связана с газоопасными работами , поэтому может быть выполнена только только специалистом газовой службы .
Евгений Александрович Попов (RW6HRY) |


















