Генератор подавления радиопередатчиков
Постановщик радиопомех предназначен для работы в системе активной защиты информации. Постановщик радиопомех во включенном состоянии создает электромагнитные помехи в эфире с интенсивностью достаточной для маскирования информативных излучений от используемой оргтехники, в том числе от электронной вычислительной техники, а так же обеспечивает эффективное подавление излучений маломощных передатчиков диапазона 30 МГц - 1000 МГц.
Данная модификация прибора, кроме того, может применяться для предотвращения активации радиомикрофонов с дистанционным управлением, посредством воздействия на входные цепи приемника дистанционного управления.
Основные технические характеристики
1. Уровень помехового сигнала на выходных разъемах в поддиапазонах частот
10кГц-100кГц(F=200Гц) не менее 65 дБ
150кГц-30МГц(F=9кГц) не менее 65 дБ
30МГц-1ГГц(F=120кГц) не менее 45 дБ
2. Нормированная спектральная плотность помехи ,создаваемой ПРП
( измеренная на расстоянии 3м от антенной системы, выполненной в виде рамки из провода размером 2х2 м )
10кГц-30МГц не менее 95-103 дБ
30МГц-300МГц не менее 103-118 дБ
300МГц-1ГГц не менее 100-118дБ
3. Энтропийный коэффициент качества помехи не менее 0.8
4. Напряжение питания 220 В 50 Гц
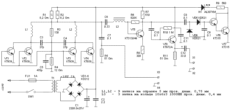
Принципиальная схема устройства:

Устройство построена по классической схеме шумового генератора радиочастотного диапазона. Комментарии, как говорится, излишни. Однако следует отметить, что тепловой режим работы схемы очень тяжелый. На транзисторы VT1-VT4 необходимы радиаторы не менее 100 кв. см. на каждый, при условии хорошей внутренней вентиляции корпуса. Резисторы R1 и R2 лучше заменить на один 4,7 Ома мощностью 10 Вт.
Рекомендации по оборудованию помещений
1. Монтаж антенных систем осуществляется путем крепления к стене пластмассовыми крепежными скобками.
2.Для маскирования помехой диапазона частот выше 1МГц служит выход Х3/Х4. Антенны монтируются в 3-х взаимноперпендикулярных плоскостях в виде 3-х короткозамкнутых петель одножильного провода типа МГШВ , уложенных по периметру помещения. Все три петли спаять и подключить согласно рисунку:

Оптимальные размеры рамок (1.5-3)м х (2-5)м при условии удаления от угла помещения не более 1м.
3.При необходимости маскирования помехой диапазона частот ниже 1МГц , ко
входу Х1/Х2 подключить две трехвитковые рамочные антенны. Начала и концы обеих рамок соединить соответственно и подключить согласно рис.4.
Рамки располагаются в двух взаимноперпендикулярных плоскостях на стенах
помещения совместно с ВЧ антеннами .Размеры рамок по п.2 .

Провод подключенный к Х2 необходимо заземлить (в самом крайнем случае подключить к "0" розетки питания, чуть лучший вариант батарея отопления, но соседи Вам благодарны не будут).
Данный материал был взят с сайта http://www.vrtp.ru/
|