LAB599.RU — интернет-магазин средств связи
EN FR DE CN JP

Электронные балласты

Электронные балласты

Олег Коваленко
oleg-ul (at) mail.ru

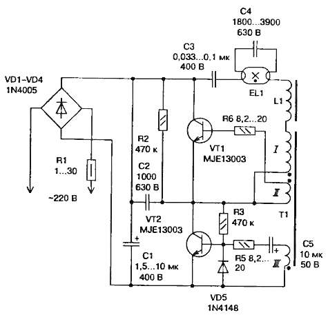
Принципиальные схемы электронных балластов -
(взамен дросселя и стартера) используемые в современных светильниках и энергосберегающих лампах.

Рис. 1. Принципиальная схема полумостового инвертора с самовозбуждением на MJE13003

 

Рис. 2. Схема маломощного преобразователя

 

Партнеры