Что-то не так?
Пожалуйста, отключите Adblock.
Портал QRZ.RU существует только за счет рекламы, поэтому мы были бы Вам благодарны если Вы внесете сайт в список исключений. Мы стараемся размещать только релевантную рекламу, которая будет интересна не только рекламодателям, но и нашим читателям. Отключив Adblock, вы поможете не только нам, но и себе. Спасибо.
Как добавить наш сайт в исключения AdBlockРеклама
Восстановление ламп дневного света
Восстановление ламп дневного света
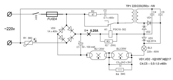
Не выбрасывайте неисправные энергосберегающие лампы!( Китайские и другие, а также обычные лампы дневного света). Пытаясь решить проблему экономии электроэнергии, года полтора назад я приобрёл несколько ламп китайского производства мощностью 20 ватт. На настоящий момент из пяти штук « в живых » осталось две. При цене около 30 рублей за штуку можно вроде и не ожидать большего… Но и более дорогие (100р и более за штуку) лампы выходят из строя, не прожив обещанных 5-6 лет. Первые неисправные лампы я просто выбросил в мусорку. Потом мне подсказали, как с помощью ножа легко вскрыть цокольную часть, и добраться до электронной начинки. Скорее всего, в 99% случаев отказа виновна именно она… В 20-ти- ваттной лампе стоит диодный мостик и электролитическая ёмкость на 2 мкф х 400вольт. Трудно, наверное, назвать постоянным ток, протекающий при этом непосредственно через излучатель самой лампы, из-за величины пульсаций… Как известно из многочисленных публикаций, свет от газоразрядной лампы, питаемой постоянным током, более благоприятен для глаз из-за отсутствия модуляции светового потока.
Величина пульсаций при этом зависит только от ёмкости конденсатора на выходе моста. Рассмотрим работу устройства и назначение элементов схемы. Предохранитель FU1 служит для отключения при пробое диодного моста или ёмкости С1. При замыкании контактов включателя SW1 напряжение сети выпрямляется диодным мостом и заряжает ёмкость С1 до 300 – 310 вольт. Этого напряжения недостаточно для пробоя даже одной газоразрядной лампы. Для обеспечения надёжного зажигания ламп служит схема запуска. Работает она следующим образом: Через нормально замкнутые контакты реле К1 напряжение сети подаётся на первичную обмотку маломощного трансформатора ТР1. Вторичная обмотка трансформатора питает выпрямитель по схеме удвоения напряжения на диодах VD1,VD2 и конденсаторах С4,С5. Выходное напряжение этого выпрямителя в сумме с напряжением на конденсаторе С1 составляет более 900 вольт, оно прикладывается ко всем последовательно включенным лампам и закрывает диод VD3. В момент появления этого высокого напряжения через лампу накаливания EL3 и конденсатор С3 на лампе EL1, последняя пробивается, и начинается заряд ёмкости С3. По достижении на ней напряжения , равного пробою EL2, последняя зажигается и вместе с остальными лампами шунтирует выход высоковольтного выпрямителя. В результате диод VD3 открывается и через лампы начинает протекать ток, вызывающий их интенсивное свечение. Появление этого тока через обмотку реле вызывает его срабатывание, которое приводит к отключению схемы запуска. Лампа EL3 служит для ограничения тока через газоразрядные лампы и предохраняет их от выхода из строя. Резистор R3 подбирается в зависимости от рабочего напряжения реле. Резистор R1 ограничивает бросок тока в момент включения, можно использовать обычный МЛТ-2. Исполнение схемы может быть произвольным. Например, у меня первое устройство конструктивно вмонтировано в 4-х рожковую люстру, из китайских ламп выброшена электронная начинка, выводы катодов скручены между собой и соединены с проводами , идущими от цоколя. Освещение на глаз эквивалентно включению 3-х ламп накаливания общей мощностью 275 ватт. Это при 75 ваттах потребляемой мощности. Возможно использование люминесцентных ламп большей мощности, при соответствующем увеличении запаса прочности по току диода VD3. При налаживании желательно использовать контрольный амперметр постоянного тока. Начиная с относительно небольшого тока через лампы, довести его значение до предельно возможного путём подбора мощности лампы EL3. Величину предельного значения тока легко вычислить по закону Ома: J = P / U(горения) Так, к примеру, для лампы мощностью 40 ватт ток примерно будет равен: J=40/80 =0.5A. Общая потребляемая мощность при этом будет около 150 ватт (300в х 0.5А). Напрашивается вывод, что EL3 должна состоять из двух ламп по 60 ватт, включенных параллельно. Возможно, подойдёт и одна мощностью 150 ватт (судить по току). Здесь широкое поле для экспериментов. Согласно рекомендаций в публикациях из журнала «Радио» по этой теме, возможно, не лишне будет снабдить схему переключателем полярности питающего напряжения газоразрядных ламп Результат же использования данного устройства в любом случае один – как минимум, 3-х кратная экономия электроэнергии!.. Внимание! При налаживании соблюдайте меры электробезопасности! Работайте подальше от батарей отопления и заземлённых предметов и конструкций! Удачи и успехов! Виктор Кабанчук RZ9AE. |
