Терморегулятор для инкубатора с автономным питанием
В наше время многие обзаводятся домашними инкубаторами в связи с дороговизной
молодняка домашней птицы на весенних рынках. Как правило, используется
промышленная или самодельная конструкция, представляющая собой термоизолированную
коробку с подогревателем, снабженную лотками для яиц. Для успеха мероприятия
точность поддержания температуры внутри инкубатора должна составлять +/-
0.1 градуса. Какой именно должна быть температура и влажность в каждый
из дней высидки -- проблема выходящая за рамки этого издания, поэтому
подробнее остановимся на радиотехнических принципах поддержания заданной
температуры и обеспечении независимости от сети.
Приобретение серийного или самодельного терморегулятора для инкубатора
с электрическими нагревателями решает проблему лишь частично, так как
существует далеко ненулевая вероятность отключения электроснабжения на
несколько часов, чего целиком достаточно, чтобы уничтожить зародыши. Хорошо,
если отключение было вовремя замечено и заботливый хозяин поддержал температуру
в инкубаторе бутылками с теплой водой, грелками или еще как либо, но если
сеть пропала глубокой ночью, то потерь не избежать. И все-таки отказываться
от электрического нагревателя не хочется -- очень уж он удобный. Для обеспечения
бесперебойности можно использовать в качестве нагревателей низковольтные
лампы, например, для автомобильных фар, в этом случае питание в нормальном
режиме осуществляется от сети через понижающий трансформатор боооольшой
мощности, а в аварийном режиме -- от автомобильной аккумуляторной батареи.
Коммутируются нагреватели в таких устройствах как правило с помощью реле
[1], а следовательно имеют небольшой ресурс работы, так как для поддержания
температуры с высокой точностью необходимы сотни включений в час, а при
низковольтном питании лампы потребляют токи не менее 10 А (может и значительно
больше в крупных инкубаторах). В связи с вышеизложенным автор сознательно
пошел на небольшое усложнение схемы ради существенного повышения надежности.
В предлагаемой конструкции два нагревателя: один основной, на 220 В, а
другой -- аварийный, на 12 В, управляемые одним датчиком температуры.
В качестве обоих нагревателей использованы лампы накаливания мощностью
по 25-40 Вт на соответствующие напряжения.

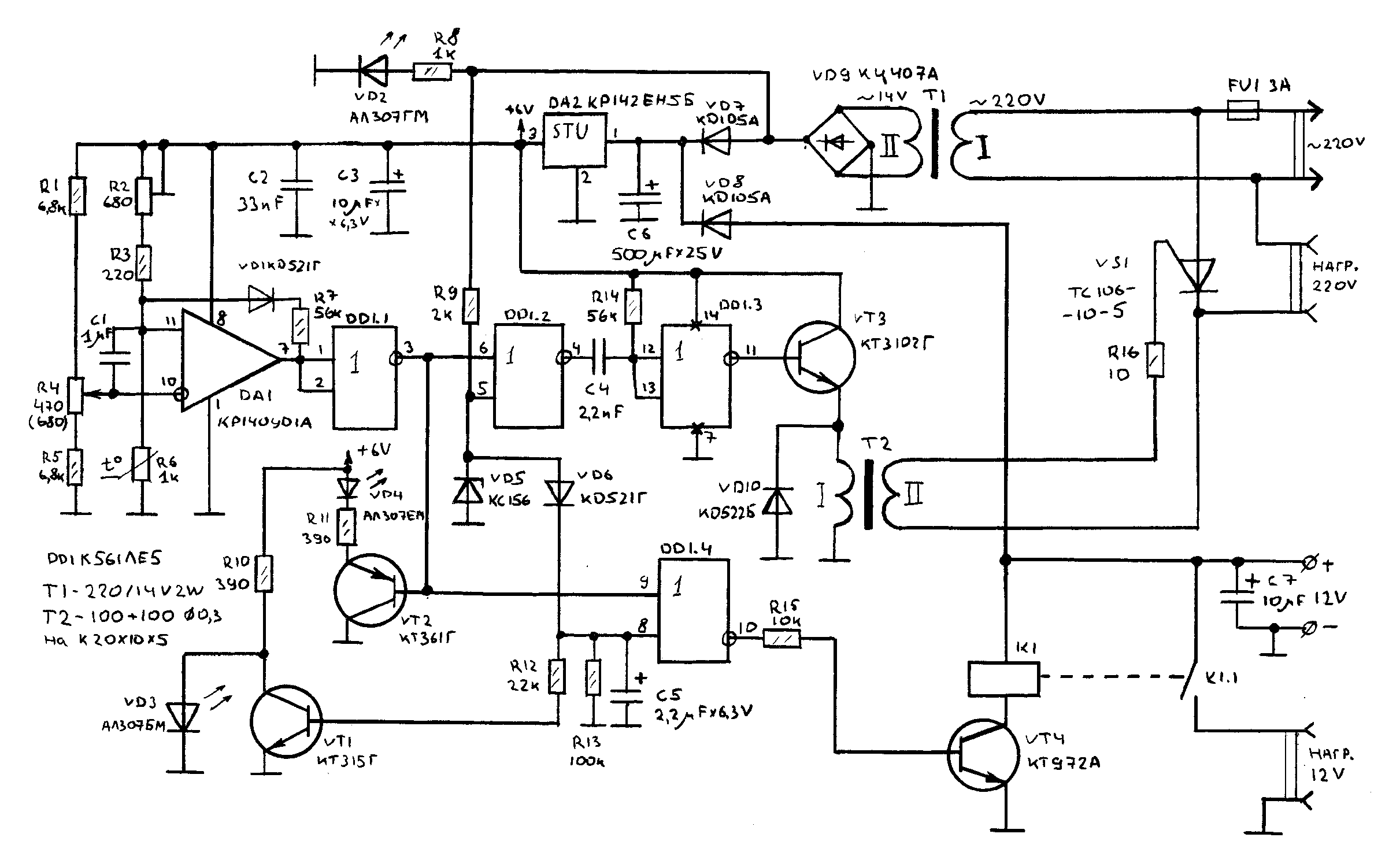
Рис.1
Количества ламп должно хватать на достаточно быстрое (не более 10-15
минут) прогревание всего инкубатора от комнатной температуры до 39 градусов,
обычно достаточно их суммарной мощности 100-200 Вт для инкубатора, рассчитанного
на 60-80 яиц. Высоковольтные лампы коммутируются симистором, а низковольтные
-- реле, что все равно не снижает долговечность устройства, поскольку
реле работает ТОЛЬКО во время отсутствия сетевого напряжения. Устройство
состоит из датчика температуры, компаратора, симисторного и релейного
коммутаторов, блока питания и устройств согласования и индикации. Преимуществом
схемы (см. рис. 1) является использование в качестве датчика температуры
любого термистора сопротивлением 680-3000 Ом без какого либо отбора по
параметрам. Компаратор разработан на основе [2], и при низковольтном питании
обеспечивает высокую работоспособность и помехоустойчивость, которая достигнута
использованием сравнительно низкоомных резисторов R2, R3, R6 и неполярного
конденсатора C1, включенного между входами ОУ; важную роль при этом играет
и низковольтное питание (6 В), позволяющее использовать низкоомные термисторы
не боясь их саморазогрева. Помехоустойчивость настолько высока, что в
качестве соединительного кабеля между термистором и терморегулятором можно
использовать обычный двужильный неэкранированный провод длиной несколько
метров. Эксплуатация прибора показала, что в большинстве устройств диод
VD1 лучше заменить перемычкой, после чего петля гистерезиса компаратора
приобретает симметричный вид и как следствие включения и выключения нагрузки
происходят более четко. Выходные напряжения компаратора на КР140УД1 идеально
подходят для управления логическими КМОП-элементами, на которых и реализована
логическая часть устройства. Сетевое напряжение коммутируется симистором,
который управляется импульсами одновибратора на DD1.2, DD1.3, запускаемого
импульсами сетевого напряжения, пониженного T1, выпрямленного VD9 и ограниченного
VD5. При каждом переходе сетевого напряжения через 0 на входе 5 DD1.2
появляется низкий лог. уровень, запускающий одновибратор только в том
случае, если на входе 6 этого же элемента присутствует уровень лог. 0.
Таким образом, одновибратор вырабатывает открывающие симистор импульсы
только при понижении температуры ниже установленного уровня, поскольку
тогда сопротивление термистора повышается, что вызывает появление положительного
напряжения на выходе компаратора (вывод 7 DA1), которое инвертируется
элементом DD1.1 и образованный таким образом лог. 0 поступает на вывод
6 DD1, разрешая работу одновибратора.

Рис.2.
Если предполагается работа терморегулятора со значительной нагрузкой
(более 500 Вт), то симистор целесообразно заменить встречно-параллельно
соединенными тиристорами типа Т-106-10-5, или КУ202Н, при этом правда
придется добавить еще одну вторичную обмотку в T2 (см.рис.2), так, чтобы
управление тиристорами происходило противофазно. В таком варианте возможна
работа на активную нагрузку до 500 Вт без теплоотвода, и до 2.5 кВт с
теплоотводами. При отсутствии сетевого напряжения более 0.5 секунды разряжается
конденсатор C5 и на выводе 8 DD1 (вход DD1.4) появляется лог. 0, разрешающий
прохождение сигналов через DD1.4, в результате чего при при охлаждении
инкубатора положительное напряжение с выхода компаратора дважды проинвертировавшись
в DD1.1 и DD1.4 открывает транзистор VT4, коллекторный ток которого проходит
через обмотку реле K1, включающего низковольтные нагреватели. Наличие
элемента DD1.4 полностью исключает возможность одновременного включения
обоих нагревателей при любых сбоях в сети. Наиболее критичным звеном данного
узла является электромагнитное реле, которое должно с запасом выдерживать
ток, протекающий в цепях низковольтных нагревателей. Терморегулятор снабжен
стабилизированным источником питания, хотя схемотехника компаратора позволяет
применять и нестабилизированное питание без ухудшения точности поддержания
температуры. Но ряд экспериментов показал, что со стабилизированным питанием
терморегулятор значительно более устойчив при работе от полу разряженной
аккумуляторной батареи а также при наличии сильных импульсных помех в
сети. Стабилизация напряжения производится интегральным стабилизатором
DA2, используемым без теплоотвода. При наличии напряжения в сети конденсатор
C6 заряжается примерно до 18-24 В, что вызывает отпирание диода VD7 и
запирание VD8, что препятствует разряду аккумулятора. При отключении сети
происходит разряд C6 до напряжения аккумулятора, после чего отпирается
VD8 и терморегулятор начинает питаться от аккумулятора. В терморегуляторе
предусмотрена индикация всех режимов работы: при наличии сетевого напряжения
и отключенном нагревателе горит зеленый светодиод VD2, а при отсутствии
сети и также отключенном нагревателе -- красный VD3, означающий расходование
ресурса аккумулятора. Если включается нагреватель, то дополнительно загорается
еще и оранжевый светодиод VD4.
Настройка терморегулятора.
Перед первым включением тщательно проверьте правильность монтажа, особенно
сетевых цепей. Установите переменный резистор R4 в среднее положение,
подстроечник R2 -- в положение минимального сопротивления. В качестве
нагрузки подключите лампу накаливания 2 20 В 150 Вт и включите аппарат
в сеть. Аккумулятор пока отключен. Лампа должна загореться полным накалом,
если свечение неустойчивое, поменяйте полярность включения одной из обмоток
импульсного трансформатора T2. Если это не помогло (что бывает крайне
ред ко), то вероятнее всего симистор имеет очень большой отпирающий ток
управляющего электрода и его лучше заменить. Теперь прикоснитесь термистором
к баллону лампы -- через несколько секунд лампа погаснет, а когда термистор
остынет -- включится снова. Включения и выключения лампы должны происходить
четко, без "дребезга" и полусвечения. Для точной установки температуры
собирают временный термостат: в небольшой коробок помещают термистор и
термометр с ценой деления 0.1 градуса, рядом с коробком устанавливаю лампу
накаливания (нагреватель). После нескольких минут работы прибора грубо
устанавливают температуру резистором R2, потом им же добиваются стабилизаии
температуры 39 градусов, резистор R4 при этом в среднем положении! Потом
проверяют границы регулирования температуры с помощью R4, температура
должна регулироваться в пределах 36-43 градуса; при необходимости регулируют
гистерезис (точность поддержания температуры) подбором резистора R7 --
чем больше его сопротивление, тем точнее поддерживается температура. Не
следует стремится установить максимально возможную точность, так как это
требует большого количества включений и выключений нагревателей за короткое
время, что очень негативно сказывается на долговечности реле и ламп накаливания.
Настройку терморегулятора можно производить и после установки на инкубатор,
но благодаря очень большой тепловой инерционности последнего настройка
займет очень много времени. Далее подключают аккумулятор и низковольтные
нагреватели. При наличии сети терморегулятор не должен потреблять ток
от аккумулятора вообще, и если это не подтвердилось включением миллиамперметра
в разрыв между плюсом аккумулятора и соответствующей клеммой терморегулятора,
то скорее всего конденсатор C7 имеет слишком большой ток утечки, либо
пробит диод VD8 или транзистор VT4. Перед закладкой яиц инкубатор с установленным
терморегулятором тренируют несколько часов и поверяют точность поддержания
заданной температуры.
Слово о деталях.
Прибор некритичен к деталям. Можно использовать любые малогабаритные
постоянные резисторы мощностью 0.125 или 0.25 Вт. Подстроечный резистор
R2 лучше использовать многооборотный проволочный, переменный R4 также
лучше проволочный, довольно хорошо работают и обычные, СП-1, СП-3 но обязательно
с линейной зависимостью сопротивления от угла поворота регулятора. Сопротивление
этого резистора может быть и иным, тогда пропорционально измените и сопротивления
резисторов R1 и R5, но не увеличивайте R4 свыше 1000 Ом -- возможны сбои
и неустойчивая работа из-за слишком малого тока делителя R1R4R5. Термистор
любой малогабаритный, его ТКС некритичен, так как легко компенсируется
подбором резистора R7, который можно применить и подстроечный. Конденсатор
C1 должен быть неэлектролитическим малогабаритным, например КМ-6, остальные
-- любых типов, например, электролитические -- К-50-35, неполярные --
"флажки". Транзисторы VT1 и VT2 -- любые маломощные кремниевые
подходящей проводимости, VT3 должен иметь коэффициент усиления в схеме
ОЭ не ниже 300 и допустимое напряжение эмиттер-коллектор не ниже 30 В.
Вместо КТ972А (VT4) можно поставить составной транзистор из КТ 315 и КТ815,
зашунтировав переход эмиттер-коллектор КТ815 диодом КД105, включенным
в обратном направлении. Реле допустимо применить любое, выдерживающее
ток нагрузки до 30 А и срабатывающее при напряжении 12 В и токе в обмотке
не более 0.5 А. Очень хорошо зарекомендовали себя автомобильные реле 12
В 30 А российского производства, продающиеся на рынках всего за 0.5-0.6
USD. Симистор желательно применить ТС-106-10-5, но допустимо и КУ208Г,
хотя у автора последние часто выходили из строя по невыясненной при чине.
Очень хорошо при мощности до 500 Вт работали импортные симисторы типа
BT136-600D. Можно обойтись без симистора вообще, поставив обычный тиристор
типа Т-106-10-5 или КУ202Н, но тогда через нагреватели будет проходить
только одна полуволна сетевого тока, или применить встречно-параллельное
включение тиристоров. Сетевой трансформатор T1 может быть любым с напряжением
на вторичной обмотке 13.5-15 В, мощностью более 2 Вт. Трансформатор T2
-- любой импульсный с коэффициентом трансформации близким единице. При
отсутствии готового мотают самодельный на ферритовом кольце К20x10x5,
содержащий две обмотки примерно по 100 витков, выполненных медным эмалированным
проводом диаметром 0.2-0.3 мм. Особое внимание следует уделить взаимной
изоляции обмоток. ИМС КР140УД1А можно заменить на КР140УД1Б; в принципе,
аппарат работает и с другими ОУ, например, КР544УД1, К140УД608 и другими,
но тогда напряжение низкого потенциала на выходе компаратора не всегда
оказывается достаточно низким для того, чтобы логический элемент распознал
его как лог. 0, кроме того, при разогреве термистора примерно до 50 градусов
посторонним источником тепла компаратор неожиданно выдает высокий потенциал
и включает нагреватели, еще больше повышая температуру. ИМС стабилизатора
может быть и менее мощной, например, 78L06, КР1157ЕН5Б, но учитывая, что
эти ИМС на наших рынках дороже (!?) почти в два раза, в устройстве применена
более дешевая и надежная КР142ЕН5Б или КР142ЕН5Г естественно, без теплоотвода.
Не смотря на низковольтное питание (6 В) ИМС DD1 заменять на аналогичную
176-й серии не следует, в силу ее худшей надежности и помехоустойчивости.
Диоды КД522 можно заменить на КД521 или КД503 с любыми буквенными индексами;
КД105 заменимы на любые кремниевые с прямым допустимым током более 0.1
А. Диодный мост -- любой, выдерживающий 0.1 А при обратном напряжении
более 20 В, можно составленный из подходящих дискретных диодов. Все детали
устройства кроме светодиодов, сетевого трансформатора, переменного резистора
и реле размещают на печатной плате изготовленной из фольгированного материала.
Корпус прибора желательно изготовить из изоляционного материала, хотя
это и необязательно, так как органы управления и цепи 12 В не имеют гальванической
связи с сетью. Не лишним было бы снабдить провода, идущие к аккумулятору,
зажимами типа "крокодил", установить на задней стенке корпуса
розетку для сетевых нагревателей и сильноточные зажим ы для подключения
низковольтных нагревателей. Низковольтные провода должны иметь площадь
поперечного сечения не менее 2.5-3 кв мм. При эксплуатации такого прибора
естественно выявились и недостатки, так аккумулятор приходится периодически
подзаряжать от отдельного зарядного устройства или от генератора автомобиля.
Этот недостаток можно устранить, дополнив блок питания терморегулятора
зарядным устройством. Для этого устанавливают более мощный трансформатор
T1 (около 150 Вт) с напряжением на вторичной обмотке 14 В, диодный мост
VD9 собирают из диодов типа КД213А или Д242, Д246 или любых других, выдерживающих
зарядный ток аккумулятора, составляющий 0.1 от его емкости, выраженной
в Ампер-Часах, такой же диод устанавливают вместо VD7; диод VD8 шунтируют
проволочным резистором, сопротивление которого подбирают до получения
необходимого зарядного тока. Если напряжение на вторичной обмотке T1 подобрать
так, чтобы напряжение на аккумуляторе не превышало 14.4 В в конце заряда,
то процесс заряда можно не контролировать -- аккумулятор никогда не перезарядится.
Но поскольку наша сеть стабильностью не отличается, то лучше это напряжение
взять чуть повыше, а параллельно аккумулятору поставить хороший вольтметр,
или вообще применить автоматическое зарядное устройство, которое опишу
как-нибудь в другой раз. Сам терморегулятор устанавливают вне корпуса
инкубатора с целью облегчения теплового режима, желательно в таком месте,
чтобы провода от аккумулятора к низковольтным нагревателям имели минимальную
длину. Датчик температуры (термистор) устанавливают внутри инкубатора,
непосредственно около лотков с яйцами, при этом необходимо проследить,
чтобы свет ламп (а значит и тепловое излучение) не попадал на термистор,
иначе это приведет с стабилизации температуры термистора, а не воздуха
в инкубаторе, требуемая температура конечно установится, но на это уйдет
слишком много времени.
Литература:
- Пенский Н.Терморегулятор для инкубатора // РадiоАматор 1996. N-8
с.13
- Банников В. и др. Замена датчика включения вентилятора // Радио 1993
N-1 с.11
Большая просьба: о результатах повторения сообщать о результатах повторения
автору andr (at) chspu.edu.ua
|